AbMole小课堂丨Y-27632:神奇的ROCK抑制剂,如何成为原代细胞、干细胞和类器官培养的关键活性分子?

Y-27632 是一种高选择性、ATP 竞争性的 Rho 相关卷曲螺旋蛋白激酶(ROCK)抑制剂,可靶向作用于ROCK1和ROCK2。Y-27632(AbMole,M1817)是原代细胞、干细胞和类器官培养所需的重要小分子化合物之一。

自2015年起,全球使用AbMole的Y-27632(M1817)发表文章或专利的部分署名科研单位和公司有:荷兰皇家艺术与科学院Hubrecht 研究所(全球第一个类器官研究中心)、荷兰Oncode研究所、斯坦福大学、英国剑桥剑桥大学、加州大学伯克利分校、哈佛大学医学院、苏黎世联邦理工学院、冷泉港实验室、欧洲分子生物学实验室(EMBL)、苏黎世大学、瑞士洛桑洛桑联邦理工学院、柏林夏里特医学院、比利时布鲁塞尔自由大学(ULB)、鲁汶大学、荷兰癌症研究所、韩国延世大学、英国惠康桑格研究所、美国肯塔基大学、加拿大哥伦比亚大学、美国贝勒医学院、荷兰乌得勒支大学、德国莱布尼茨灵长类动物研究所、荷兰玛西玛公主儿童肿瘤医学中心、美国基因泰克公司、罗氏制药、荷兰伊拉斯谟医学、首尔国立大学、柏林自由大学、奥地利因斯布鲁克医科大学、德国慕尼黑大学、荷兰阿姆斯特丹大学、美国纽约大学、清华大学、北京大学、香港中文大学、浙江大学、复旦大学、上海交通大学、华中科技大学、四川大学华西医学院、西安交通大学、中南大学湘雅医院、......还有更多将不断涌现!

一、 Y-27632的分子作用机理

Y-27632(AbMole,M1817)通过竞争性地结合ROCK的ATP结合位点,可逆地抑制其激酶活性。在细胞内,ROCK 处于Rho GTPase信号通路的下游,主要参与调节细胞的收缩、迁移、黏附以及细胞周期进程等重要的生物学过程。当 Rho GTPase 被激活时,它会与 ROCK 结合并使其活化,活化后的 ROCK 能够磷酸化多种底物蛋白,例如肌球蛋白轻链磷酸酶(MLCP)的调节亚基 MYPT1。磷酸化后的 MYPT1 会降低 MLCP 的活性,导致肌球蛋白轻链(MLC)磷酸化水平升高,进而引起细胞骨架的收缩和重构。而Y-27632 通过抑制 ROCK 的活性,能够阻止 MYPT1 的磷酸化,维持 MLCP 的活性,使MLC去磷酸化,最终导致细胞骨架的松弛和相关细胞行为的改变。 此外,Y-27632对ROCK的抑制作用也会间接影响细胞的增殖和死亡。

二、Y-27632的科研应用

1. Y-27632用于原代细胞的培养

细胞在体内处于一个非常复杂和精密的、由胞外基质(ECM)构成的支撑网络中。细胞通过整合素与特定的ECM成分(如胶原蛋白、纤连蛋白、层粘连蛋白)结合,这不仅提供了物理锚定,还持续传递着关键的生存信号(Survival Signals)。这些信号通过激活PI3K/Akt和FAK(黏着斑激酶) 等通路来抑制凋亡程序。一旦细胞被分离出来,整合素介导的信号中断,会导致Rho GTPase被激活,进而强力激活ROCK。而激活的ROCK会磷酸化肌球蛋白轻链(MLC),并抑制MLC磷酸酶,导致MLC持续磷酸化。这会引起肌动球蛋白收缩力的急剧增强,细胞骨架严重紊乱,细胞膜出现剧烈的、不可控的皱缩(blebbing)和细胞凋亡,上述过程被形象的命名为失巢凋亡(Anoikis)[1]。Y-27632(AbMole,M1817)作为ROCK的强效抑制剂,在作用于ROCK后,MLC磷酸化水平显著降低,肌球蛋白的收缩活动恢复正常。这使得细胞骨架在脱离ECM后仍能保持相对稳定的结构,阻止了凋亡性膜皱缩的发生,为细胞重新附着创造了条件。有文献使用Y-27632培养从食蟹猴中分离的原代角膜内皮细胞(MCECs),结果显示Y-27632有效提高了角膜内皮细胞的数量并抑制了细胞凋亡,促进MCECs的粘附[2]。此外,Y-27632还可以通过选择性阻断真皮细胞的粘连斑,简化原代表皮细胞的分离程序,且经过上述方法分离得到的表皮细胞具有较强的再生能力,可移植到小鼠体内快速建立表皮组织[3]

图片

图 1. 失巢凋亡示意图[1]

原代细胞培养应用范例详解

ACS Biomater Sci Eng. 2025 Jan 13;11(1):451-462.

荷兰鹿特丹伊拉斯谟医学中心的科研团队在上述论文中设计了一种3D 打印的多孔流通板,该流通板具有较高的生物相容性,可支持细胞的微流控培养。为验证上述孔板的可用性,实验人员将原代支气管上皮细胞(hPBEC)和原代肺微血管内皮细胞(hMVEC)分别在接种到孔板的顶端和基底侧共培养,发现该孔板支持hPBEC的粘液纤毛分化和hMVEC的快速增殖。在上述两种原代细胞的培养中,实验人员都使用了由AbMole提供的Y-27632(AbMole,M1817),浓度为5μM。

图片

图 2.原代HMVEC与hPBEC的共培养[4]

2. Y-27632用于干细胞和类器官的培养

与原代细胞类似,干细胞在分离、基因编辑、传代、保存和分化诱导等多个过程中也存在着失巢凋亡的现象。因此,Y-27632(AbMole,M1817)也常用于多种干细胞的培养与研究,包括成体干细胞、诱导多能干细胞(iPSC)和胚胎干细胞(ESC)等。例如Y-27632能够促进大鼠骨髓间充质干细胞(BMSCs)的增殖,加速细胞周期进程,提高细胞的分裂和增殖能力[5]。也有文章发现在人诱导多能干细胞(hiPSCs)来源的原始神经上皮细胞(NECs)中添加Y-27632,能够显著提高细胞解离后的贴壁存活率,降低细胞凋亡率,并促进细胞向多巴胺能神经前体细胞分化[6]。还有文献报导Y-27632(AbMole,M1817)可以用于猪气道干细胞的长期培养和无饲养层扩增,并且保留了干细胞的分化能力[7]。此外,Y-27632作为一种Rho激酶抑制剂,还在干细胞的冻存和复苏中具有重要作用,主要通过减少细胞凋亡和提高细胞存活率来增强干细胞的活性。例如Y-27632可有效提高骨髓间充质干细胞解冻后的活力,并且这种提高具有剂量依赖性,当培养基中的Y-27632的浓度为10 μM 时,效果达到峰值[8]。Y-27632(10 μM)还可有效提高胚胎干细胞的复苏存活率[9]

类器官是多能干细胞(hPSCs)或成体干细胞(ADSCs)衍生而来的,能够模拟真实器官功能的细胞群。Y-27632(AbMole,M1817)可促进细胞增殖、调节类器官形成过程中的细胞分化和形态发生。例如在小鼠小肠类器官的培养中,在细胞铺板时添加10 μM的Y-27632,能够显著提高类器官的形成效率和细胞的存活率[10],Y-27632也是肠类器官长期培养和冻存所需的关键组分之一[11]。Y-27632还可以通过抑制小鼠唾液腺类器官中的细胞解离,从而减少细胞铁死亡的发生[12]。在一些肿瘤类器官的培养中同样需要添加Y-27632。例如前列腺癌、结肠癌、胃癌、卵巢癌以及循环肿瘤细胞衍生的类器官。2014年,AbMole的两款抑制剂分别被西班牙国家心血管研究中心和美国哥伦比亚大学用于动物体内实验,相关科研成果发表于顶刊 Nature 和 Nature Medicine。

干细胞和类器官培养应用范例详解

1. Nature. 2024 Aug;632(8024):411-418. (IF = 48.5)

瑞士苏黎世联邦理工学院的科研团队在上述文章中开发了一种基于体内 CRISPR 激活筛选的方法,旨在系统性研究肝细胞与转移肿瘤细胞之间的相互作用,以识别调控肝脏转移定植的宿主来源因子。核心发现如下:实验人员鉴定出肝细胞表面的plexin B2是结直肠癌、胰腺癌和黑色素瘤肝转移的关键调控因子,其通过与肿瘤细胞表面的 IV 类 semaphorins 结合,促进转移灶形成。plexin B2 与 semaphorins 的相互作用可上调转录因子 KLF4,促进肿瘤细胞获得上皮表型(上皮化),这是转移细胞适应肝脏微环境的必要过程。阻断 plexin B2-semaphorin 轴可抑制上述肿瘤的肝转移定植。由AbMole提供的Y-27632(AbMole,M1817)在上述实验中主要用于维持细胞存活和抑制细胞凋亡,尤其在类器官培养和细胞转染过程中发挥重要作用。在肿瘤类器官(如 AKPS、APTAK)的分离和培养中,添加 Y-27632 可减少单细胞分离后的细胞死亡,提高类器官形成效率;在 CRISPR 介导的基因编辑(如 Smad4 敲除)过程中,Y-27632 可增强细胞对转染操作的耐受性,维持细胞活力[13]

图片

图 3. In vitro screen and Plexin B2 overexpression[13]

2. Nature. 2022 Aug;608(7923):609-617. (IF = 48.5)

荷兰癌症研究所(Netherlands Cancer Institute)、荷兰 Oncode 研究所的科研人员在上述论文中探究了纤维细胞生长因子受体 2(FGFR2)的截断突变,并揭示其在多种肿瘤中的致癌作用。实验人员鉴定出 FGFR2 第 18 外显子(E18)截断突变(FGFR2ΔE18)是强效致癌驱动因子。该突变通过去除 C 端调控区域,导致受体持续激活,独立驱动肿瘤发生。肿瘤中的 FGFR2ΔE18 的产生机制多样,包括 I17/E18 区域的基因融合、E1-E17 部分扩增、E18 无义突变或移码突变等,这些突变在胆管癌、乳腺癌、胃癌等多种肿瘤中存在。FGFR2ΔE18 通过激活 MAPK、PI3K-AKT-mTOR 等信号通路促进细胞增殖和存活,且无需其他驱动基因协同,比全长 FGFR2位点突变更具有致癌性。来自AbMole的Y-27632(AbMole,M1817)被科研人员用于多个实验。在小鼠乳腺上皮细胞(NMuMG)、Human肿瘤细胞系(如 KATO-III)及类器官培养中,Y-27632 可减少单细胞分离后的失巢凋亡,提高细胞存活和克隆形成效率。在 CRISPR 介导的基因编辑(如 FGFR2 突变体构建)或病毒转染过程中,Y-27632 可增强细胞对操作的耐受性,维持细胞活力。

图片

图 4. Human cancer cell lines depend on FGFR2ΔE18 variants[14]

3. Nat Med. 2019 May;25(5):838-849. (IF = 50.0)

荷兰Hubrecht研究所(Hubrecht Institute)和乌得勒支大学医学中心(UMC Utrecht)的研究团队在该文章中构建了一个卵巢癌类器官研究平台,旨在解决卵巢癌(OC)研究中缺乏能忠实反映肿瘤异质性和临床特征的体外模型的问题。实验人员证实卵巢癌类器官在组织学、基因组和基因表达水平上与来源肿瘤高度一致,保留了核异型性、生物标志物表达(如 PAX8、p53)等特征,且长期传代后仍维持拷贝数变异(CNV)、反复突变等基因组特征,能捕获肿瘤内和肿瘤间的异质性。在卵巢癌组织解离和类器官培养中,AbMole的Y-27632(AbMole,M1817)被实验人员用于培养类器官,以减少凋亡并提高类器官的建立效率[15]

图片

图 5. Subtype diversity and histological characterization of OC organoids[15]

4. Nature. 2016 Nov 24;539(7630):560-564. (IF = 48.5)

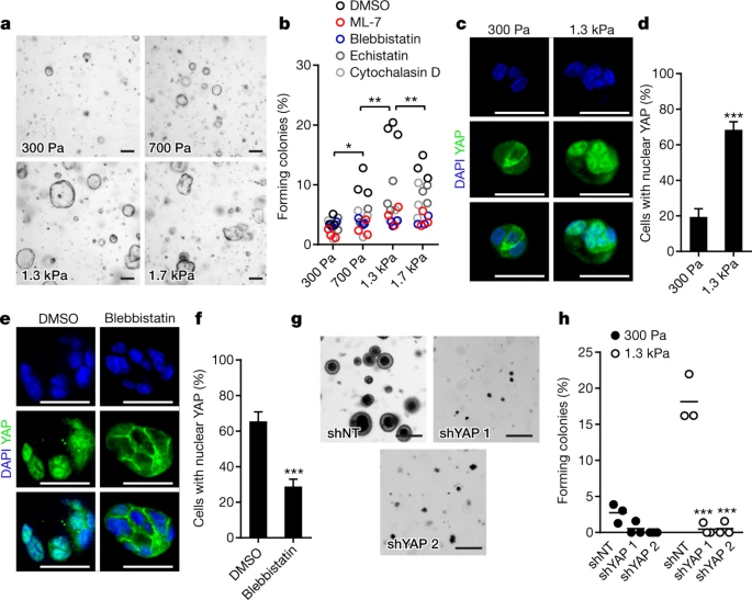
瑞士洛桑联邦理工学院(EPFL)的科研团队在上述文章中开发了一种基于合成水凝胶网络的模块化设计方法,旨在调节调控肠道干细胞(ISC)扩增和类器官形成的关键细胞外基质(ECM)参数。实验人员通过 polyethylene glycol(PEG)水凝胶模拟天然ECM的物理和生化特性,发现不同阶段的ISC行为依赖于特定的基质环境。科研人员还设计了力学动态变化的水凝胶,其初始硬度适合 ISC 扩增,随后逐渐软化以支持类器官形成。AbMole的Y-27632(AbMole,M1817)在本文中被用于减少单细胞培养过程中的细胞凋亡以及促进类器官的形成[16]

图片

图 6. Matrix mechanical properties control ISC proliferation[16]

5. Nature. 2020 Dec;588(7839):664-669.(IF = 48.5)

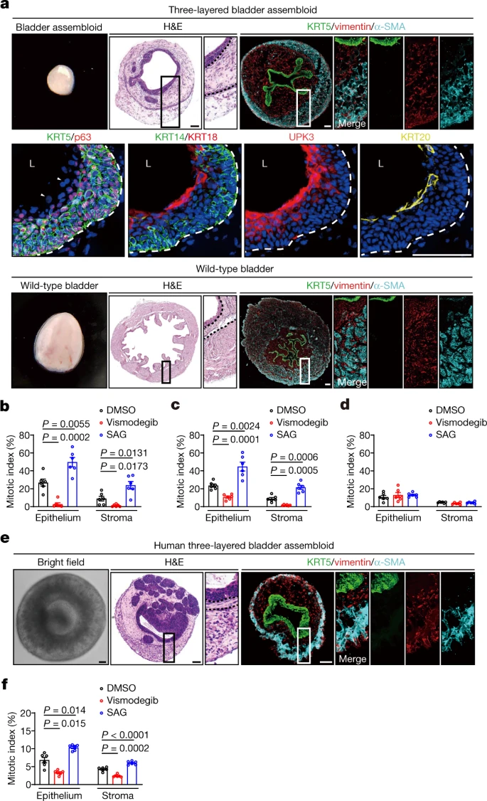
韩国浦项科技大学(Pohang University of Science and Technology)、韩国首尔国立大学的科研人员在该文章中构建了一种新型的膀胱肿瘤类器官,用于在体外模拟肿瘤微环境。实验人员通过用基质成分重构组织干细胞来创建多层膀胱“组合体”,以模拟具有上皮围绕基质和外层肌肉层的、有组织结构的膀胱癌类器官,旨在解决传统类器官模型无法模拟成熟器官结构和相关组织微环境的问题。该类器官可用于模拟肿瘤的发生发展、免疫细胞浸润(如 CD8⁺ T 细胞介导的肿瘤杀伤)及药物筛选。在上述类器官的构建过程中,实验人员使用了由AbMole提供的Y-27632(AbMole,M1817)[17]

图片

图 7. Generation of 3D reconstituted bladder assembloids[17]

6. Cell. 2024 Feb 1;187(3):712-732.e38. (IF = 42.5)

荷兰Princess Máxima儿科肿瘤中心、荷兰Hubrecht研究所(Hubrecht Institute)的科研人员构建了一种大脑类器官(FeBOs),并发现FeBOs 具有三层结构:外周为SOX2⁺/Ki-67⁺神经祖细胞,中间为 HOPX⁺的外层放射状胶质细胞,中心为 TUJ1⁺/DCX⁺神经元。科研人员通过构建上述类器官重现了体内神经发生的分层组织。FeBOs可稳定传代超过8个月,体积扩大到15,000 倍,且保留原组织的区域特性。在类器官构建的过程中实验人员使用了来自AbMole的Y-27632(AbMole,M1817),在干细胞(hESC)诱导生成皮质球(PSC-cortical spheroids)的初始阶段,添加 Y-27632 可减少单细胞培养时的凋亡,提高细胞存活效率[18]

图片

图 8. FeBOs capture regional brain identities of the tissue of origin[18]

Since 2015, the research institutions and companies worldwide that have published articles or patents using AbMole's Y-27632 (M1817) with partial attribution include: Hubrecht Institute, Royal Netherlands Academy of Arts and Sciences (the world's first research institution to develop organoids)、Oncode Institute、Stanford University、University of Cambridge、Harvard Medical School、University of California, Berkeley、ETH Zurich、University of Zurich、Ecole Polytechnique Fédérale de Lausanne、Université Libre de Bruxelles (ULB)、University of Leuven、 Charité-Universitätsmedizin Berlin、European Molecular Biology Laboratory (EMBL) 、Netherlands Cancer Institute、Yonsei University、Wellcome Sanger Institute、University of Kentucky、University of British Columbia、Baylor College of Medicine、Utrecht University、Leibniz Institute for Primate Research、Princess Máxima Center for Pediatric Oncology、Genentech Inc.、Roche Innovation Center Basel、College of Medicine, Erasmus Medical Center、Cold Spring Harbor Laboratory、Seoul National University、Medical University of Innsbruck、Ludwig-Maximilians-Universität München、 University of Amsterdam、New York University、Freie Universität Berlin、Tsinghua University、Peking University、Chinese University of Hong Kong、Zhejiang University、Shanghai Jiao Tong University、Fudan University、Xi'an Jiaotong University、Huazhong University of Science and Technology、West China Hospital, Sichuan University、Xiangya Hospital...There are still more new customers emerging in a continuous stream!

AbMole为全球科研客户提供高纯度、高生物活性的抑制剂、细胞因子、人源单抗、天然产物、荧光染料、多肽、靶点蛋白、化合物库、抗生素等科研试剂,全球大量文献专利引用。

图片

参考文献及鸣谢

[1] M. L. Taddei, E. Giannoni, T. Fiaschi, et al., Anoikis: an emerging hallmark in health and diseases, The Journal of pathology 226(2) (2012) 380-93.

[2] N. Okumura, M. Ueno, N. Koizumi, et al., Enhancement on primate corneal endothelial cell survival in vitro by a ROCK inhibitor, Investigative ophthalmology & visual science 50(8) (2009) 3680-7.

[3] J. Wen, T. Zu, Q. Zhou, et al., Y-27632 simplifies the isolation procedure of human primary epidermal cells by selectively blocking focal adhesion of dermal cells, Journal of tissue engineering and regenerative medicine 12(2) (2018) e1251-e1255.

[4] C. Iriondo, S. Koornneef, K. P. Skarp, et al., Simple-Flow: A 3D-Printed Multiwell Flow Plate to Coculture Primary Human Lung Cells at the Air-Liquid Interface, ACS biomaterials science & engineering 11(1) (2025) 451-462.

[5] Xiao Liu, Zhengzheng Zhang, Xianliang Yan, et al., The Rho kinase inhibitor Y-27632 facilitates the differentiation of bone marrow mesenchymal stem cells, 45(6) (2014) 707-714.

[6] Y. Li, J. Xu, C. Jiang, et al., [Rho kinase inhibitor Y27632 promotes survival of human induced pluripotent stem cells during differentiation into functional midbrain dopaminergic progenitor cells in vitro], Nan fang yi ke da xue xue bao = Journal of Southern Medical University 44(2) (2024) 236-243.

[7] T. P. Dale, E. Borg D'anastasi, M. Haris, et al., Rock Inhibitor Y-27632 Enables Feeder-Free, Unlimited Expansion of Sus scrofa domesticus Swine Airway Stem Cells to Facilitate Respiratory Research, Stem cells international 2019 (2019) 3010656.

[8] Boon Chin Heng, Effect of Rho-associated kinase (ROCK) inhibitor Y-27632 on the post-thaw viability of cryopreserved human bone marrow-derived mesenchymal stem cells, Tissue and Cell 41(5) (2009) 376-380.

[9] X. Li, G. Meng, R. Krawetz, et al., The ROCK inhibitor Y-27632 enhances the survival rate of human embryonic stem cells following cryopreservation, Stem cells and development 17(6) (2008) 1079-85.

[10] C. Wu, F. Yang, H. Zhong, et al., Obesity-enriched gut microbe degrades myo-inositol and promotes lipid absorption, Cell host & microbe 32(8) (2024) 1301-1314.e9.

[11] Sung-Hoon Han, Sehwan Shim, Min-Jung Kim, et al., Long-term culture-induced phenotypic difference and efficient cryopreservation of small intestinal organoids by treatment timing of Rho kinase inhibitor, 23(6) (2017) 964.

[12] Kichul Kim, Sol Min, Daehwan Kim, et al., A rho kinase (ROCK) inhibitor, Y-27632, inhibits the dissociation-induced cell death of salivary gland stem cells, 26(9) (2021) 2658.

[13] C. Borrelli, M. Roberts, D. Eletto, et al., In vivo interaction screening reveals liver-derived constraints to metastasis, Nature 632(8024) (2024) 411-418.

[14] D. Zingg, J. Bhin, J. Yemelyanenko, et al., Truncated FGFR2 is a clinically actionable oncogene in multiple cancers, Nature 608(7923) (2022) 609-617.

[15] O. Kopper, C. J. de Witte, K. Lõhmussaar, et al., An organoid platform for ovarian cancer captures intra- and interpatient heterogeneity, Nature medicine 25(5) (2019) 838-849.

[16] N. Gjorevski, N. Sachs, A. Manfrin, et al., Designer matrices for intestinal stem cell and organoid culture, Nature 539(7630) (2016) 560-564.

[17] E. Kim, S. Choi, B. Kang, et al., Creation of bladder assembloids mimicking tissue regeneration and cancer, Nature 588(7839) (2020) 664-669.

[18] D. Hendriks, A. Pagliaro, F. Andreatta, et al., Human fetal brain self-organizes into long-term expanding organoids, Cell 187(3) (2024) 712-732.e38.