10月21日17时起,广州交警违法处理中心交通违法处理窗口停止对外服务

近日,广州交警发布通告称,为配合相关业务调整,广州市公安局交通管理支队违法处理中心交通违法处理室(地址:广州市天河区华观路1732号一楼业务大厅)将于2025年10月21日17时起停止对外服务。

◼︎业务调整事项:

2025年10月21日(星期二)17时之后,广州市天河区华观路1732号的违法处理窗口停止受理机动车套牌、驾驶证套证案件报案业务以及机动车非现场(电子警察)违法处理、违法申诉业务。

图片

◼︎交通违法业务办理渠道:

广大市民可优先通过“交管12123”APP、广州交警微信公众号网上申请办理交通违法业务,或选择就近的交通违法处理窗口办理。

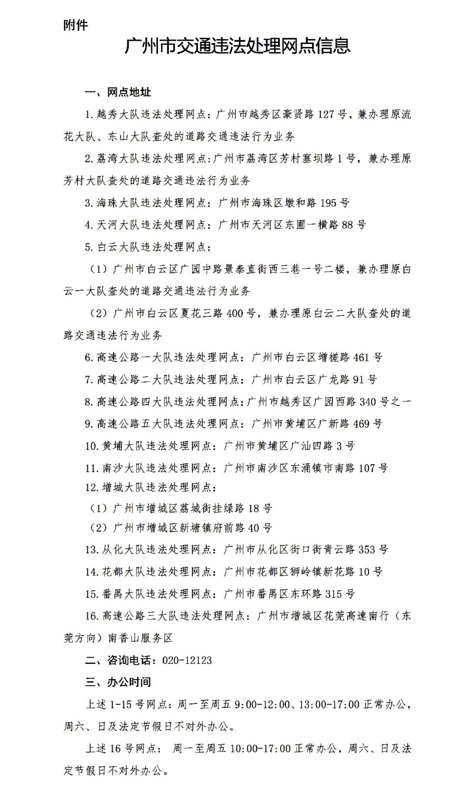
◼︎广州市交通违法处理网点信息:

图片

文/广州日报新花城记者:张丹羊 通讯员:交宣
图/广州日报新花城记者:邱伟荣
广州日报新花城编辑:李凤荷