CAR-T 获批后,血液病患者的移植策略怎么选?

图片

引言

造血干细胞移植(HCT)技术在过去几十年中持续发展,其适应证随临床与科研进展不断更新。当前临床决策日益复杂,不仅需要全面评估疾病风险、HCT 治疗相关风险以及包括新型细胞疗法在内的非移植策略,同时还需考虑不同疗法在临床实践中的可及性。


在此背景下,欧洲血液与骨髓移植协会(EBMT)发布了第九版 HCT 实践建议[1]。该指南基于 EBMT 各中心的临床实践,为 HCT 及嵌合抗原受体 T 细胞(CAR-T)疗法在血液疾病、实体瘤和免疫疾病中的应用提供具体指导。「丁香园血液时间」重点整理了该指南中血液疾病相关推荐,以飨读者。



CAR-T 等创新疗法纳入新指南治疗体系


HCT 是指通过输注来自任何供体类型及来源的造血干细胞(HSC),实现造血系统全部或部分重建的治疗过程。HSC 可来源于骨髓(BM)、外周血(PB)或脐带血(CB)。


根据供体类型,HCT 可分为自体(auto)、同基因和异基因(allo)移植三大类。其中异基因移植又可进一步分为亲缘和非亲缘供体移植。除人类白细胞抗原(HLA)相合的同胞供体(MSD)外,全相合非亲缘供体(MUD)特指在 HLA-A、-B、-C、-DRB1、-DQB1 五个位点高分辨率分型完全匹配的非亲缘供体;若在上述任一或多个位点存在抗原或等位基因不匹配,则称为不全相合非亲缘供体(MMUD);而单倍体相合供体则指与受者共享一个 HLA 单倍体的亲属供体。尽管已有非亲缘供体选择的相关标准,但其在临床实践中的具体应用仍需依赖供体库与移植中心的密切配合,且需综合考虑纳入不全相合替代供体策略的可行性。


该版本指南将 CB、单倍体相合及 MMUD 统一归类为「错配替代供者(MMAD)」,以区别于全相合供者。随着创新疗法的发展,CAR-T 等治疗药物已在血液肿瘤和自身免疫疾病中展现重要价值,基因治疗也在遗传性疾病方面取得进展。当前该领域研究重点正从技术验证转向疗效优化、不良反应控制及适应证拓展。


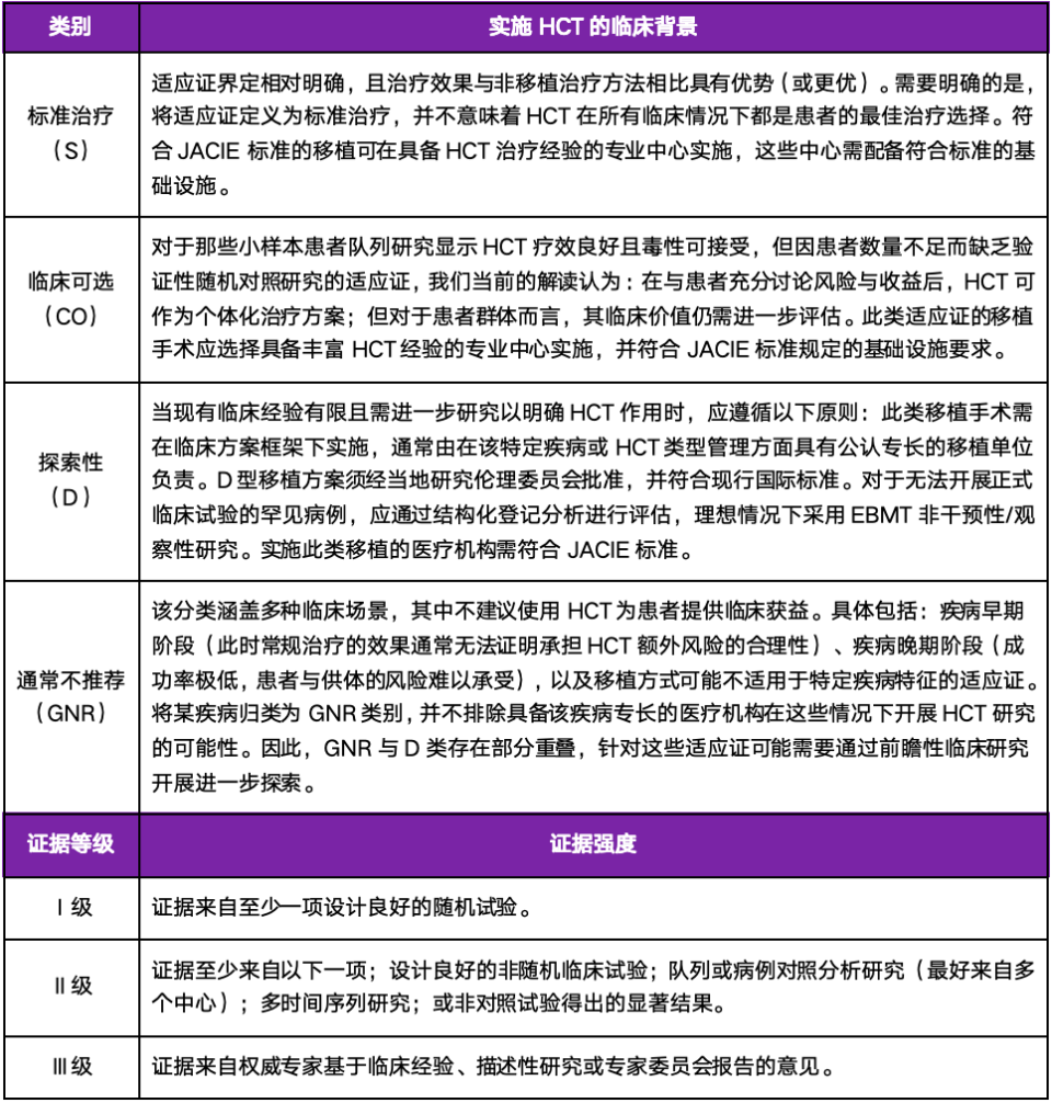
在移植适应证分类方面,EBMT 将各类疾病分为四个推荐等级(详见表 1),并针对特定疾病标注单倍体移植的具体建议。


该指南虽按成人与儿童进行分类,但仍建议灵活把握年龄界限——尤其在青少年和年轻成人(teenage and young adult)群体中,部分儿童、青少年及年轻成人的适应证也可能适用于年龄较大的成人患者,应结合临床实际情况进行个体化决策。


表 1: EBMT 对移植适应证类型及证据强度的分类

图片


成人患者移植适应证



白血病


异基因造血干细胞移植allo-HCT)在白血病治疗中的推荐基于精确的风险分层和疾病状态。


表 2:白血病中 allo-HCT 和 CAR-T 的指南建议

图片
图片



淋巴瘤


EBMT 登记处对真正 CR1」(直接通过标准一线治疗获得 CR)「首次 CR1」(在原发诱导失败后通过一次或多次挽救尝试获得)的精确区分,既往难治后的 CR1 被纳入 CR > 1,并且,在某些淋巴瘤类型中,CR1 的移植适应证比先前版本限制更多。在大多数类型的淋巴瘤中,目前的回顾性分析显示,使用 MSD、MUD 和单倍体相合供体联合 PTCy 预处理方案治疗的效果是相当的(因为在这种情况下,脐带血及其他替代供体的使用相当少见,且两者不包括在这些声明中)。因此,我们对目前的淋巴瘤分类有了一致建议。


表 3:淋巴瘤中 allo-HCT 和 CAR-T 的指南建议

图片
图片



浆细胞肿瘤


当前,自体造血干细胞移植auto-HCT多发性骨髓瘤MM)治疗中仍是标准方案,而 allo-HCT 则限于经过严格筛选的高危患者;对于淀粉样变性(AL),auto-HCT 在经严格筛选的患者中仍具有明确治疗价值。随着抗 CD38 单克隆抗体、双特异性抗体和 CAR-T 细胞疗法等创新治疗手段的发展,浆细胞肿瘤的治疗体系正逐步向精准化方向完善(如表 4)


表 4:浆细胞肿瘤中 allo-HCT 和 CAR-T 的指南建议

图片



其他血液疾病


表 5:其他血液疾病中 allo-HCT 和 CAR-T 的指南建议

图片


儿童与青少年患者移植适应证


儿童与青少年约占 allo-HCT 的 20%。由于该群体处于生长发育阶段,其治疗面临器官功能不成熟、生长迟缓及继发肿瘤等特殊挑战。近年来,随着 HLA 高分辨分型、单倍体移植技术(尤其在原发性免疫缺陷病中)及支持治疗的进步,移植相关死亡率显著降低,推动了治疗理念的更新:对非恶性疾病,更提倡在疾病早期、全身状况良好时积极移植,而非作为终末挽救手段。然而,在缺乏完全相合供者时,移植物抗宿主病仍是主要临床障碍,亟待优化移植策略(如表 6)。


表 6:儿童和青少年中 allo-HCT 和 CAR-T 的指南建议

图片
图片

小 结

本版 EBMT 指南的核心在于将 CAR-T 等新型细胞疗法与传统 HCT 融合,推动血液病治疗进入多种高效手段协同应用的新阶段。为此,指南不仅全面更新了血液肿瘤、实体瘤及免疫疾病的相关适应证,还通过引入清晰的推荐等级和证据标准,促进临床实践的规范化和治疗决策的精细化。这为全球医生在日益复杂的治疗环境中提供了权威的临床路径参考,最终目标是基于真实世界证据,持续提升患者的长期生存质量。

展望未来,治疗决策(无论是否涉及 HCT)都需要全面权衡疾病风险、治疗复杂性、替代方案效果,以及对患者生存时间和生活质量的影响。随着 HCT 经济负担不断加重,其临床应用也面临更多现实挑战。CAR-T 治疗及其他基因治疗技术的快速发展,将持续影响 HCT 的临床定位和治疗策略,需要在整体诊疗体系中给予充分重视。 


参考文献

[1]Greco R, Ruggeri A, McLornan D P, et al. Indications for haematopoietic cell transplantation and CAR-T for haematological diseases, solid tumours and immune disorders: 2025 EBMT practice recommendations[J]. Bone Marrow Transplantation, 2025: 1-27.

整理:静心
编辑:kai kai
题图:图虫创意