91起!长沙市再通报一批违规办学机构

红网时刻新闻10月20日讯(记者 贺卫玲)长沙市持续推进校外培训专项治理,依法依规查处各类违规培训行为,全面巩固“双减”成效。2025年8月至9月,全市共查处违规校外培训91起,其中隐形变异学科培训55起,擅自举办非学科类校外培训(无证非学科培训)28起,违规收费行为8起。现通报如下。

一、隐形变异学科培训(55起)

图片

图片

图片

图片

图片

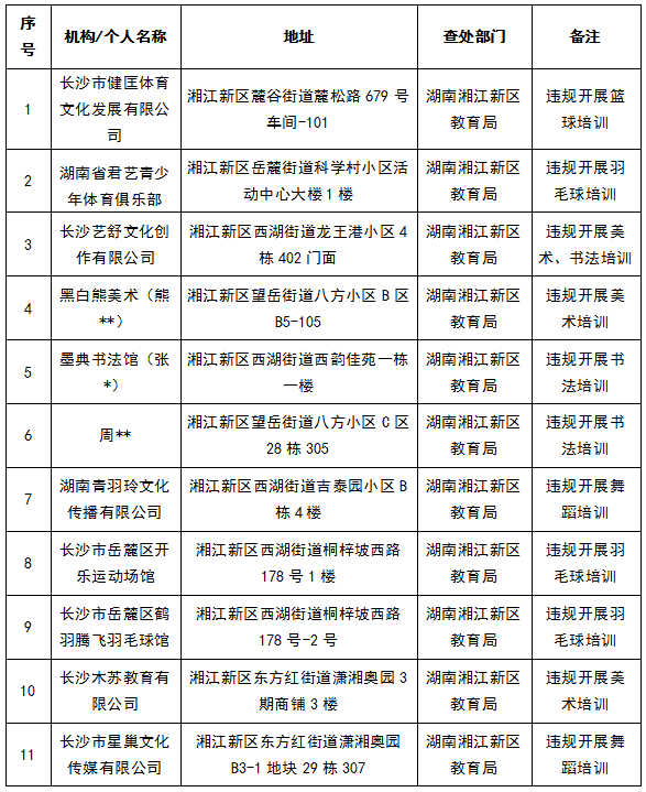
二、无证非学科培训(28起)

图片

图片

图片

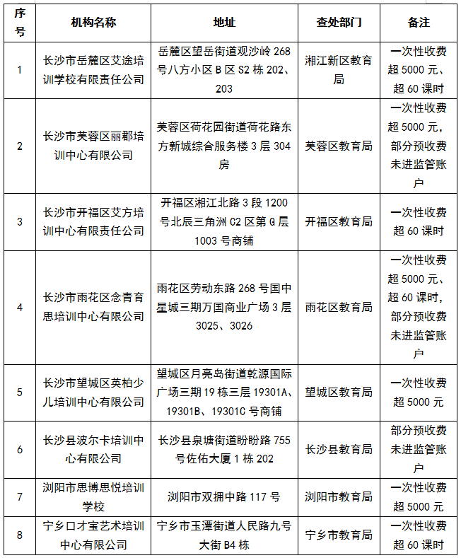
三、违规收费行为(8起)

图片

相关区县(市)教育局(行政执法局)已责令上述违法违规机构(个人)进行整改(关停)。达到立案标准的,将按照《校外培训行政处罚暂行办法》予以行政处罚。

温馨提示

1.凡是在周末、寒暑假、节假日开展义务教育学科培训的机构(个人)均为违规培训;凡是没有办学许可证的开展校外培训的机构均为违规培训机构。

2.校外培训机构一次性不得收取超过三个月或60个课时的费用,非学科类培训机构一次性收费不得超过5000元。

3.请认准正规的缴费渠道——全国校外培训监管与服务平台的家长端APP。

附咨询投诉举报电话:

图片