在贵阳,退休了如何提取公积金?

在贵阳,退休如何提取公积金?

需要准备什么材料?

今天一起来了解下吧~


贵阳退休提取公积金指南



01


提取条件


1.个人公积金账户为退休封存状态。

2.申请人家庭无未结清的贵阳贵安个人住房公积金贷款。


02


提取金额


可提取个人公积金账户内的全部本息余额,同时注销个人公积金账户。


03


提取方式


如果申请人未办理公积金委扣业务且12个月以内未使用过公积金的,可通过线上渠道办理,其他情况需到线下渠道办理。


线上办理

“贵阳公积金”微信公众号、“贵阳公积金”APP——“退休提取”办理。若申请人男性已满60周岁、女性已满55周岁的线上提取不需要提供材料,其他情况的需上传“离、退休证或人社部门出具的退休审批表或组织部门出具的退休(退职)审核表原件”。


线下办理

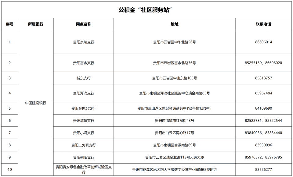
贵阳公积金服务网点、贵阳公积金社区服务站办理,需提供以下材料:

1.申请人有效身份证原件;

2.申请人若为男性未满60周岁、女性未满55周岁的,还需提供离、退休证或人社部门出具的退休审批表或组织部门出具的退休(退职)审核表原件;

3.申请人不方便到场,委托他人办理的,申请人需通过“贵阳公积金”APP或“贵阳公积金”微信公众号进行授权委托,且受托人还需提供本人有效身份证原件。


图片
图片
图片


04


注意事项


申请人家庭有未结清的贵阳贵安个人住房公积金贷款,其个人公积金账户资金须优先用于偿还个人住房公积金贷款,若主贷人公积金月缴存额大于公积金贷款月还款额,共同借款人已办理离、退休手续的,共同借款人可办理公积金退休提取。



除了退休提取

还有哪些情况可以提取公积金呢

顺便一起了解下吧


贵阳公积金提取条件



符合下列条件之一的,职工可以申请提取住房公积金账户内的存储余额:


(一)偿还个人住房贷款本息的;

(二)购买、建造、翻建、大修自住住房的;

(三)租赁自住住房的;

(四)离休、退休的;

(五)与单位终止劳动关系,又未建立新的劳动关系的;

(六)房改房补交土地收益金或者经济适用房补交土地出让金的;

(七)纳入老旧小区改造项目库的既有住宅加装电梯、公共部位维修、共用设施设备维修的;

(八)出境定居的;

(九)死亡或者被宣告死亡的;

(十)国家和本行政区域规定的其他情形。


依照前款第(一)、(二)、(三)、(六)、(七)项规定提取职工住房公积金的,为保证职工提取后的住房公积金账户能正常缴存,其住房公积金账户内应保留不低于壹佰元的余额。


依照前款第(四)、(五)、(八)、(九)项规定提取职工住房公积金的,可以提取职工本人住房公积金账户内全部存储余额,提取后该职工个人账户同时销户


职工所在单位欠缴住房公积金的,职工应当待其单位将欠缴的部分补清后,方能办理注销职工个人住房公积金账户手续。


职工死亡或者被宣告死亡的,其合法继承人、受遗赠人可以提取职工住房公积金账户内的存储余额;无继承人也无受遗赠人的,职工住房公积金账户内的存储余额纳入住房公积金的增值收益。



图片

摄图网_401756886


关注“贵阳本地宝

在微信聊天对话框

输入并发送公积金

即可获取

贵阳公积金提取、贷款、缴存

等各类办事指南


图片



▌声明:本文由贵阳本地宝编辑整理发布,转载请注明

▌来源:贵阳公积金阳本地宝综合整理

▌编辑:覃秋燕