迎难而上!暨南大学附属第一医院发文:发现改善黑色素瘤治疗结果的有效策略

图片

【导读】黑色素瘤被认为是一种高度恶性的癌症,预后通常较差,这突显了有效治疗策略的迫切需求。

近日,暨南大学附属第一医院研究团队在期刊《Clinical And Translational Medicine》上发表了研究论文,题为“Umbilical cord blood-derived cytotoxic T lymphocytes target melanoma via HLA-A2-restricted tumour antigens”,本研究中,来自脐带血(UCB)和外周血(PB)的抗原特异性 CD8⁺ T 细胞对黑色素瘤显示出相当的细胞毒性效力,尽管其抗原特异性 CD8⁺ T 细胞亚群的组成特征有所不同。候选 T 细胞受体(TCR)能够被肿瘤相关抗原 MART1 和 gp100 有效激活。这种激活促进了可用 TCR 库的扩增,从而缓解了之前 TCR 库有限的限制。

图片

https://onlinelibrary.wiley.com/doi/10.1002/ctm2.70444

研究背景

 01 

黑色素瘤是一种源自黑色素细胞的恶性肿瘤,其特点是早期即出现侵袭性淋巴和血液转移,预后不良。该病在白种人中最为常见。值得注意的是,尽管许多肿瘤的发病率有所下降,但黑色素瘤的患病率却持续上升,在过去 50 年里以每年 3%至 7%的速度增长。在靶向治疗和免疫治疗出现之前,手术切除和放疗是主要的治疗手段,但疗效不佳。尽管靶向治疗和免疫治疗对黑色素瘤显示出疗效,但中西方黑色素瘤患者在病理类型、分子和免疫学差异等方面存在差异,这影响了靶向治疗和免疫检查点抑制剂在中国黑色素瘤患者中的治疗效果。

抗原特异性 CD8+ T 细胞在体内杀伤肿瘤

 02 

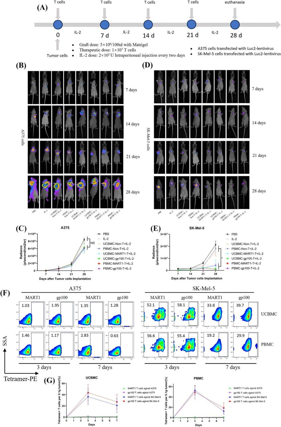
荧光素酶报告基因 luc2 被转染到黑色素瘤细胞系 SK-Mel-5 和 A375 中,从而获得了稳定表达的细胞系 luc2-A375 和 luc2-SK-Mel-5。在 luc2-A375 细胞移植后的第 7、14、21 和 28 天,通过 PBS 注射组、IL-2 注射组以及来自脐带血单个核细胞(UCBMCs)和外周血单个核细胞(PBMCs)的非特异性 T 细胞注射组,评估了体内抗原特异性 CD8+ T 细胞的细胞毒性作用。来自 UCBMCs 和 PBMCs 的 MART1 和 gp100 抗原特异性 CD8+ T 细胞注射组之间没有观察到显著差异。在 luc2-SK-Mel-5 移植后的第 7、14 和 21 天,对 PBS 注射组、IL-2 注射组以及来自 UCBMCs 和 PBMCs 的非特异性 T 细胞注射组进行了比较。在脐带血单个核细胞(UCBMCs)注射组的 MART1 抗原特异性 CD8+ T 细胞、UCBMCs 注射组的 gp100 抗原特异性 CD8+ T 细胞、外周血单个核细胞(PBMCs)注射组的 MART1 抗原特异性 CD8+ T 细胞以及 PBMCs 注射组的 gp100 抗原特异性 CD8+ T 细胞之间未发现显著差异。然而,在第 28 天,与磷酸盐缓冲液(PBS)注射组、白细胞介素 -2(IL-2)注射组以及来自 UCBMCs 和 PBMCs 注射组的非特异性 T 细胞相比,抗原特异性 CD8+ T 细胞组存在统计学上的显著差异。

图片

体内用 MART1 和 gp100 抗原特异性 T 细胞治疗的抗肿瘤评估实验

结论

 03 

综上,研究人员探究了肿瘤抗原特异性 CD8+ T 细胞的异质性,统计识别了显著表达的基因,并阐明了 T 细胞与基因表达之间的相互作用。精确的 TCR 测量对于精准医学仍然至关重要,研究人员对源自脐带血单个核细胞(UCBMC)和外周血单个核细胞(PBMC)的抗原特异性 CD8+ T 细胞的研究为未来免疫数据库的开发提供了关键数据和关系。随着单细胞测序技术的进步,研究人员能够全面了解肿瘤相关的 CD8+ T 细胞,从而精确识别和量化与癌症相关的 T 细胞类型,为癌症的检测和治疗开辟了新的途径。

参考资料:

https://onlinelibrary.wiley.com/doi/10.1002/ctm2.70444