重要提醒!事关许昌电动车上牌!

图片

天气转凉,骑上心爱的小电驴接送娃、上下班,成了不少人的出行首选。但新买的“座驾”可不能直接上路!


“到底该上哪种牌?”

“需要准备哪些材料?”

“去哪里办最方便?”


让我们听听许昌市车管所工作人员怎么说吧。




第一步:分清类别,对号入座



这是最关键的一步!车不一样,牌照类型和办理流程也大不同。


许昌市车管所工作人员特别提醒:不少人错认为所有二、三轮电动车都是非机动车。其实,电动车有非机动车和机动车的区别。


电动自行车:属于非机动车。好消息是,这类车现在在许昌销售时,在商家处就可以完成登记,安装标识牌。


电动二轮摩托车:分轻便摩托车和普通摩托车,于机动车。需要考取相应驾驶证,并办理机动车登记上牌。


电动三轮摩托车:分轻便摩托车和普通摩托车,均属于机动车,同样需要考取相应驾驶证并办理机动车登记上牌。


一句话总结: 除了能在商家处上牌的合规电动自行车,您购买的绝大多数电动二轮(轻便/摩托)、三轮车,都需要像汽车一样去登记上牌才能合法上路。




图片



第二步:备齐材料,避免白跑



如果您需要为爱车办理登记上牌,请务必对照清单,提前准备好这些材料:


1. 车主身份证


2. 3C认证的机动车产品合格证


3. 机动车销售统一发票


4. 机动车交通事故责任强制保险(交强险)保单


特别注意事项:现场验车!


在登记上牌前,工作人员会对车辆进行现场查验。请您务必保持车辆出厂原样,任何私自的加装(如车篷、挡风被、前置篓等)或改装都将无法通过查验!请务必在前往办理前,自行拆除所有加装件。另需特别提醒的是,验车时还需要车主携带头盔。





第三步:选择就近网点,一站式办理



带上所需材料和车辆,您就可以为车辆申请登记上牌了。


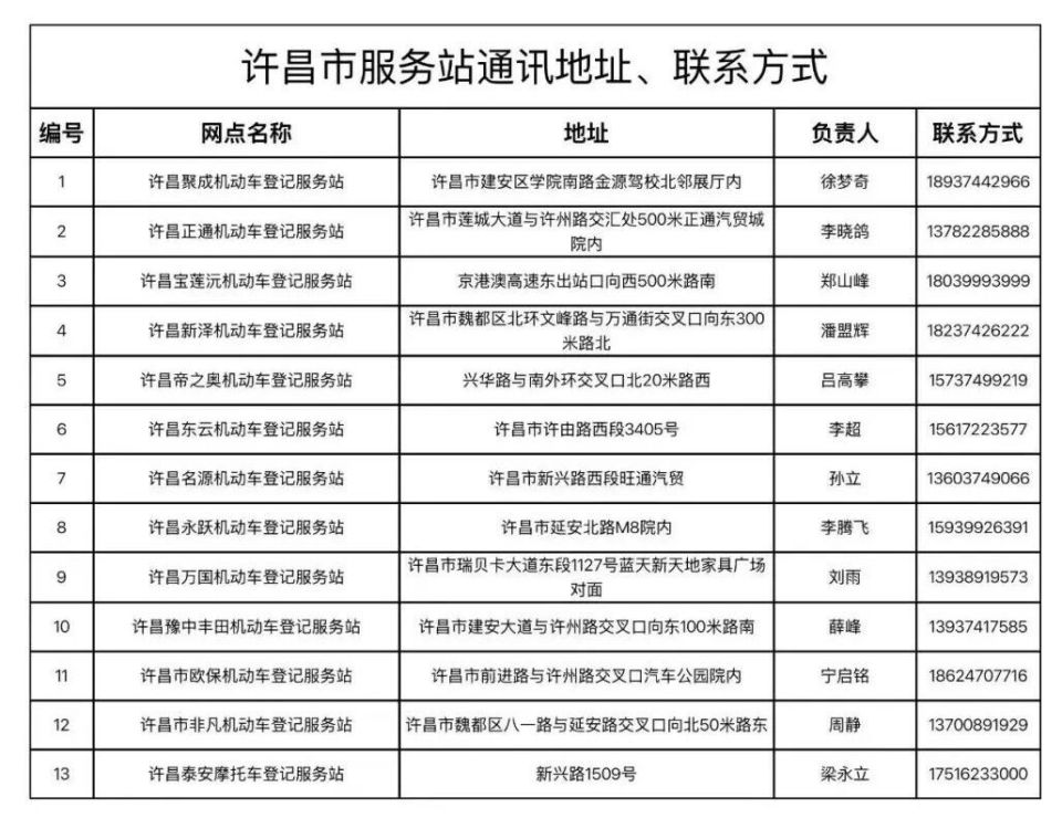
除了许昌市车管所,全市还有13家便民服务站可以办理相关业务,车主朋友可以选择最方便的地点前往。


图片


许昌交警温馨提示

牌照是车辆的“身份证”,安全是回家的最近路。请牢记:


骑乘电动车,务必正确佩戴安全头盔;


遵守交规,不闯红灯、不逆行、不超员。


希望这份指南,

能帮您顺利为电动摩托车办好“身份证”。

快转发给身边需要的朋友吧!

文明守法,平安回家!

来源:文明许昌