抢救严重过敏反应: 为何首选肾上腺素而不是地塞米松?

图片

抢救严重过敏反应为何首选肾上腺素而不是地塞米松?


抢救严重过敏反应,无论是 [世界过敏组织 ( WAO)  的《严重过敏反应指导意见 2020 年》[5]、英国复苏学会(RCUK)《2022 年急诊管理严重过敏反应:简明临床指引》[6]还是我国《2020 年临床实践指南:过敏反应的急诊管理》[4]、《2019 年严重过敏反应急救指南推荐意见》 [2]以及《中国儿童严重过敏反应诊断与治疗建议 2021 年》[3]等指南中均提到,肾上腺素是严重过敏反应的一线治疗措施」肌内注射应作为首选给药途径。而糖皮质激素仅作为严重过敏反应救治的二线用药或辅助治疗。主要原因如下:

1. 药理作用不同:严重过敏反应的临床特征为气道和/或呼吸和/或循环 (ABC) 问题,主要表现为血压下降、支气管收缩,黏膜水肿、过敏介质释放,呼吸困难等 [2,7]

肾上腺素是一种 α1 和 β 受体激动剂,α1 受体激活增加血管收缩,增加外周血管阻力,并减少黏膜水肿 (如上气道的黏膜水肿)。β1 受体激活使心肌收缩力增强和心脏变时性增加,改善心功能;β2 受体激活可增加支气管扩张,减少肥大细胞和嗜碱性粒细胞的炎症介质释放,防止或逆转上、下呼吸道的气流阻塞。所以肾上腺素用于处理严重过敏反应的病理生理学改变时,其药理作用优于其他任何药物 [8]

糖皮质激素(如,地塞米松)其主要作用是下调晚期(而不是早期)炎症反应 [9],也不能逆转低血压,对严重过敏反应的初始症状体征作用非常轻微甚至无作用,无法缓解危及生命的上气道或下呼吸道阻塞、低血压或休克,最终不能挽救生命 [8]

2. 起效时间不同

肾上腺素起效迅速,肌肉注射后肾上腺素的吸收遵循双相曲线,初始峰值出现在 5~10 min 内。国际指南一致认为,当过敏反应特征持续存在时,应每 5~15 min 重复一次肌肉注射肾上腺素 [6]

糖皮质激素起效缓慢 (4~6 小时)。因此,这类药物并不能缓解全身性过敏反应的初始症状和体征 [8,10]

3 循证依据

肾上腺素在严重过敏反应治疗中的作用是不可替的。现有证据 [7,11]明显倾向于肾上腺素治疗全身性过敏反应有益,而且肾上腺素给药不足或延迟与严重过敏反应的病死率、缺氧和/或缺血所致脑病、双相全身性过敏反应(患者初次发作的症状缓解后,在未接触过敏原的情况下严重过敏反应的症状再次发作)有关。 

从理论上讲,口服或静脉注射糖皮质激素可预防延迟性过敏反应(在接触过敏原后数小时至数天才发作)症状,尤其是在伴有哮喘或双相反应患者,但 2020 年的系统评价未发现支持该作用的证据 [10,12]

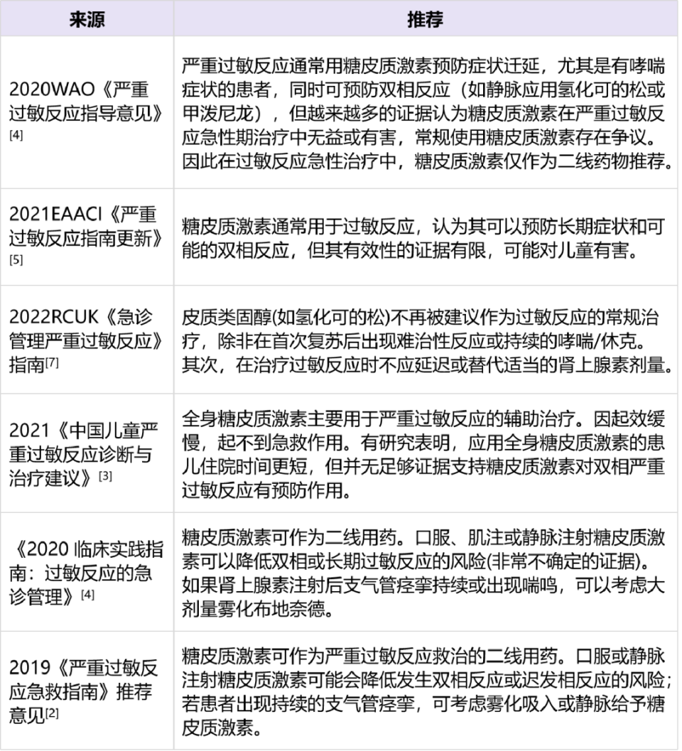
国内外相关指南建议,对于 Ⅱ  级及以上的严重过敏反应患者,肾上腺素是救治的首选药物,而非地塞米松 (见表 3)。

表 3   国内外相关指南等关于糖皮质激素用于严重过敏反应救治推荐
图片

糖皮质激素不再被建议作为过敏反应的常规紧急治疗,除非在首次复苏后出现难治性反应或持续的哮喘/休克等特定情况下使用可能有益。其次,在治疗过敏反应时不应延迟或替代适当的肾上腺素剂量 [7]

内容来源:丁香园呼吸时间,作者 陈锋