【NE报告】PCIM Asia Shanghai 2025 展后报告

问AI · 碳化硅技术如何重塑未来出行?

在PCIM Asia Shanghai 2025 展会上,博世、英飞凌、中车时代半导体等多家主流企业集中呈现了以碳化硅(SiC)为核心的车规级功率模块及配套方案。

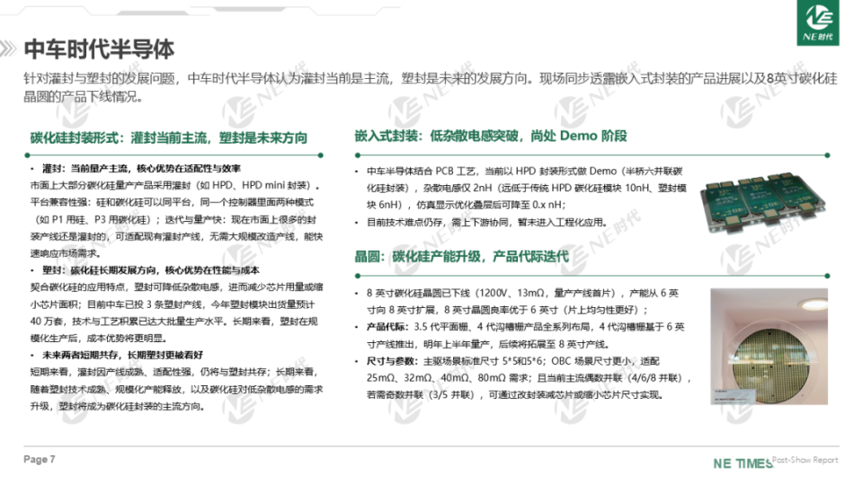
博世主推的 PM6.2 模块支持 1000V 高压平台,可覆盖 A 级至 D 级车型,嵌入式模块处于工程样件阶段且杂散电感低至 1-2nH;英飞凌展示了嵌入式碳化硅 Demo 样件,通过 PCB 埋嵌 SiC S-cell 将杂散电感控制在 2-3nH,同时针对电动化出行推出多款重磅产品;中车时代半导体的 L8 塑封模块碳化硅版本能支撑 350kW 功率,同步透露嵌入式封装的产品进展以及8英寸碳化硅晶圆的产品下线情况,此外赛米控丹佛斯 eMPack 系列、富士电机M688 二合一塑封模块等也各具亮点,覆盖主驱、车载电源等多场景。

整体来看,封装领域呈现「灌封当下主流、塑封未来方向、嵌入式技术突破」的格局。灌封模块因产线成熟、平台兼容性强仍是量产主力;塑封模块凭借其性能与成本成长期发展方向,中车、罗姆等布局相关产线,规模化后成本优势将凸显;嵌入式模块虽处 Demo 或工程样件阶段,但杂散电感可显著降低,是未来降阻提效关键。

晶圆方面,从 6 英寸向 8 英寸升级,方正微、中车等实现 8 英寸晶圆下线。

碳化硅已成为车规功率模块核心材料,企业围绕其推进封装技术与晶圆尺寸升级,灌封、塑封、嵌入式技术的差异化发展既适配当前量产需求,也为未来突破预留空间。

本期comments一览:

1.博世的CSL、PM6.1、PM6.2以及其嵌入式的功率模块

2.英飞凌的嵌入式碳化硅解决方案、 HPD Mini功率模块、HybridPACK™ HD 模块、SSC模块、IDPAK封装分立功率器件等

3.中车时代半导体的 L7、L8系列的塑封产品,S7系列(HBD mini 模块)、P13混动模块的灌封产品,以及处于Demo版本的嵌入式模块

4.赛米控丹佛斯的eMPack 系列产品、三电平拓扑结构

5.富士电机的M1206三电平碳化硅模块、M688二合一塑封模块,1200V碳化硅晶圆以及其汽车级 Discrete 分立器件

6.方正微电子的 HPD、HPD mini、塑封半桥、TPAK封装,及工业领域用 Easy2B 封装

7.宏微科技的HPD、Econodual、HPD mini等

8.基本半导体的· HPD Mini、PM6和嵌入式封装汽车级碳化硅模块产品等

9.罗姆半导体的 新型二合一SiC塑封型模块TRCDRIVE pack™、四合一以及六合一结构的SiC塑封模块、二合一SiC模压模块DOT-247等

10.灌封模块汇总

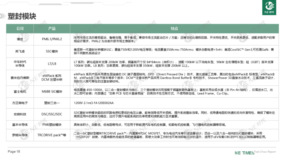
11.塑封模块汇总

12.嵌入式模块汇总

图片

图片

图片

图片

图片

图片

图片

图片

图片

图片

图片

图片

图片

图片

图片

图片

图片

图片

图片

图片

作者声明:个人观点,仅供参考