“凌晨两点湛江出发,回广州开了10小时”,红到发紫!部分缓行路段可以这样绕行

问AI · 为何凌晨错峰返程仍遇大堵车?

一转眼

国庆中秋长假已接近尾声

记者获悉

根据预判分析

10月7日、8日广东迎来返程高峰

车流量约951万车次

你踏上返程的路了吗?

“返程堵车”话题

登上热搜高位

图片

网友纷纷在社交平台上分享

自己在路上花了多长时间

图片图片图片图片图片

不少网友起个大早

想在凌晨错峰出发

结果发现路上全是“大聪明”

图片

10月7日凌晨5时的沈海高速 来源:放飞视觉(已授权)

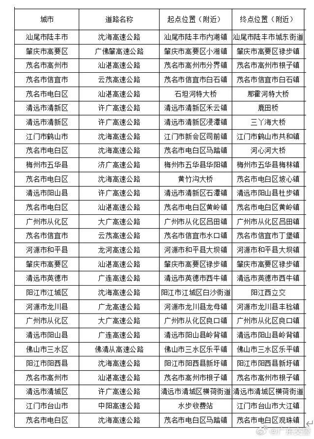
当前(2025年10月07日18时00分)全省高速通行缓慢长度超过3公里,时间超过30分钟的点段共28个,在江门市(2)、河源市(2)、茂名市(9)、清远市(6)、阳江市(2)、佛山市(1)、汕尾市(1)、肇庆市(2)、梅州市(1)、广州市(2)。图片

返程指引贴士

广州市域高快速路网出行高峰期,北环高速(沙贝立交至白云隧道、广氮至岑村立交),北二环高速(龙山至蚌湖、长平至萝岗),东二环(黄埔大桥),机场高速(平沙至三元里),华南快速(春岗立交至岑村立交),莞佛高速(坦尾立交至虎门大桥)等易发车多缓慢情况,可以这样绕行:

图片

↑东莞、深圳地区返程绕行方案图

(1)南行往东莞、深圳方向

湖南、清远、韶关等北部方向来车,可通过珠三角环线(北三环)和花莞高速、从埔高速前往东莞、深圳,避开机场高速、京港澳高速、沈海高速(北二环)等拥堵路段。

图片

↑粤西方向绕行示意图

(2)南行往佛山、中山、珠海方向

清远、韶关、湖南、江西等北部方向来车,可通过佛清从高速、珠三角环线、许广高速、佛山一环等高速公路前往肇庆、佛山。避开机场高速、环城高速等拥堵路段。

其中,为避开机场北立交、杨荷立交南行行车缓慢,建议大广高速返程旅客在从埔高速或从化收费站经国道G355,通过G105绕行进入市内。

图片

↑大广高速返程绕行指引

(3)机场高速绕行指引

建议来自韶关、湖南方向的车主尽量避开高峰时间返城,高峰期返城的车主可以通过国道G106等地方道路或许广高速、广连高速(连接机场第二高速)进行绕行,避开机场高速行车缓慢路段。

建议来自机场的旅客通过鹤龙路(G106)、空港大道避开平沙立交段、黄石至三元里立交等行车缓慢路段。

(4)华南快速绕行指引

为避开春岗立交段行车缓慢,建议粤东地区返程旅客通过沈海高速(北二环)长平收费站转广汕公路进入市区,或者进入广佛肇高速凤凰山段黄麻收费站转广汕公路进入市区。

无论是返程还是仍在旅途

都要把安全放在首位哦~

图片图片

广东交警提醒:如遇缓行请牢记这些知识点

堵车牢记十二字法则

拥堵路段容易发生追尾、擦碰事故。

如遇前方排队缓行,一定要早减速、早示意、留空间、顾前后,给自己和其他车辆留出安全反应距离。

遇到临时管控,需要跟车通行时,注意低速慢行,保持车距,不要随意变更车道产生新的拥堵

再堵也不能走“捷径”

堵车时,个别驾驶人将应急车道当“捷径”,想比其他车辆更快摆脱堵车,殊不知这样做很可能会堵住救援的“生命通道”!

根据《道路交通安全违法行为记分管理办法》规定,驾驶机动车在高速公路或者城市快速路上,违法占用应急车道行驶的,一次记6分。

你在返程的路上吗?

(来源:广州日报微信公众号)