返程高峰来了!请留意这些路段!最堵时段出现在

欢乐的时光总是过得飞快

一转眼国庆中秋长假已接近尾声

根据预判分析

10月7日、8日迎来返程高峰

车流量约951万车次

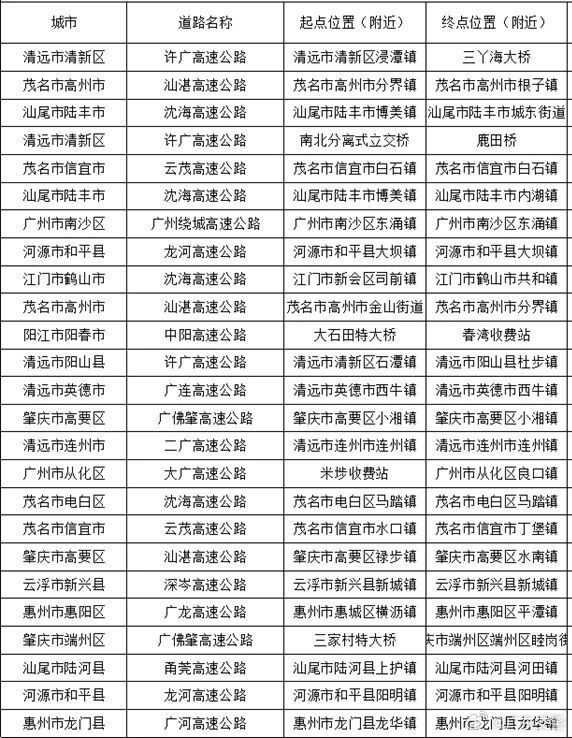
据“广东交警”发布,截至10月7日13时,全省高速通行缓慢长度超过3公里,时间超过30分钟的点段共25个,在河源市(2)、江门市(1)、茂名市(5)、云浮市(1)、惠州市(2)、清远市(5)、阳江市(1)、汕尾市(3)、广州市(2)、肇庆市(3)。


图片
图片
图片
返程高峰


据惠州交警

经预测

2025年国庆中秋假期

返程高峰会出现在10月8日14时至21时


图片
图片
高速公路易堵路段



图片


图片
图片
出行提示

广大驾驶人出行前别忘了

了解一下返程安全知识

提前规划路线、错峰出行

希望大家能够平安返程

👇👇👇


01

提前规划,错峰避堵

假期出行,应提前做好规划,及时了解路况信息和天气情况,合理安排出行时间和路线,尽量错峰出行。若遇恶劣天气,优先考虑延期出行或调整路线,确认安全后再出发。建议实时关注交通路况,灵活调整行程安排。


图片

02

守法驾驶

驾车出行时,要遵规守法,切勿超速行驶、强超强会;长途驾驶,要注意休息,切勿疲劳驾驶;牢记“开车不喝酒、喝酒不开车”,切勿酒驾醉驾;驾乘汽车务必全程系好安全带;夜间和雨雪雾天气行车,注意“降速、控距、亮尾”,确保安全驾驶。

03

文明驾驶,严守安全

高速公路行车,要保持安全车距和规定车速,遇交通拥堵,切勿随意穿插、占用应急车道。临近高速出口要注意观察、提前变道,错过出口时切勿急刹车或倒车。发生交通事故,要“车靠边、人撤离、即报警”,避免发生二次事故。


图片


驾车前往山区景区,要注意观察、文明礼让,通过没有信号灯的路口要“一慢二看三通过”;行经急弯陡坡、长下坡、临水临崖等道路,要降低车速,切勿在弯坡路段超速行驶、变道超车。

04

大车返程安全提示

返程途中,请广大大客车、大货车驾驶人自觉遵守交通安全法规,严禁超速、超载行驶。车辆速度过快或负荷过重,极易导致制动失效、侧翻等严重事故。


遇前方拥堵、施工、事故或恶劣天气等情况,请提前减速慢行,保持安全车距,依次通行,不急刹、不争道。


行驶中如车辆出现故障,应立即靠边停车,开启危险报警闪光灯,在来车方向150米外设置警告标志,并迅速撤离至护栏外安全区域。


同时,请中重型货车、大中型客车靠右侧通行。


来源:广东交警、惠州交警,由惠生活go综合整理编辑,转载请注明来源

编辑:小   圆

二审:陈伊菲

三审:李春凤