Neuron:上海药物所王瑜珺团队揭示星形胶质细胞通过募集中央杏仁核微环路调控疼痛焦虑共患

问AI · 星形胶质细胞如何调控疼痛焦虑共患?
图片

疼痛和焦虑高度共患。中央杏仁核(CeA)是调控焦虑的核团,也参与慢性疼痛的发生。CeA在结构上进一步分为外侧中央核(CeL)和内侧中央核(CeM),主要含有不同的γ-氨基丁酸(GABA能)神经元群,其中CeM是主要输出核团,投射到脑干和下丘脑。强啡肽(Dynorphin)是一种内源性阿片肽,属于κ-阿片受体(KOR)的天然配体。CeA脑区dynorphin/KOR信号参与调控疼痛引起的情感障碍。


2025 年 10 月 2 日 中国科学院上海药物研究所王瑜珺团队 /刘景根团队在Neuron上发表文章揭示慢性疼痛激活CeL PDYN→CeM微环路,促进强啡肽释放,激活星形胶质细胞KOR信号,引起星形胶质细胞钙离子活性增强,释放D-丝氨酸,诱发焦虑行为。

图片

1

CeM星形胶质细胞强啡肽-KOR信号

调控慢性疼痛诱发的焦虑行为

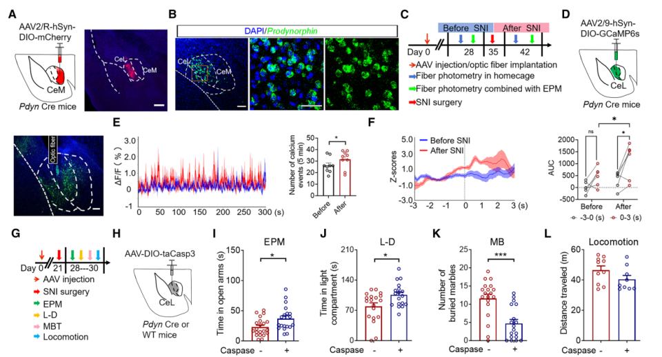
原位杂交实验发现CeA脑区星形胶质细胞和神经元高表达Oprk1(编码KOR的基因)。研究人员利用坐骨神经损伤模型( SNI)诱发慢性疼痛的同时,也引起焦虑样行为的发生,弗氏佐剂诱发的慢性疼痛也能引起焦虑行为。利用病毒工具结合loxp小鼠特异性敲除CeA脑区星形胶质细胞Oprk1后可显著改善SNI和弗氏佐剂诱发的焦虑行为,而特异性敲除CeA脑区神经元Oprk1并不能发挥上述作用。


光纤钙成像系统记录到(与SNI损伤之前相比)SNI损伤后小鼠在开放臂区域CeA脑区星形胶质细胞钙离子活性显著增加,更进一步实验发现主要是CeM星形胶质细胞钙离子活性增加,而CeL区域则未观察到此类变化。慢性抑制CeM星形胶质细胞钙离子活性可显著改善慢性疼痛诱发的焦虑行为。反之,慢性激活CeM星形胶质细胞可引起焦虑样行为。


慢性疼痛可引起CeM脑区强啡肽的释放增加,但并不影响星形胶质细胞KOR的表达。利用强啡肽荧光探针发现在慢性疼痛模型小鼠在进入开放臂区域后CeM脑区强啡肽的释放增加,并且同时也出现星形胶质细胞钙离子活性的增加。全敲KOR或者特异性敲除星形胶质细胞KOR可阻断慢性疼痛引起CeM脑区强啡肽的释放增加,而敲除神经元KOR则未观察到此类变化。

图片

图1敲除CeA脑区星形胶质细胞Oprk1后可显著改善慢性疼痛诱发的焦虑行为


2

CeL PDYN→CeM调控慢性疼痛

诱发的焦虑行为

PDYN(prodynorphin)是一种前体蛋白,在体内经过酶解作用可以生成强啡肽等多种内源性阿片肽。逆行示踪实验发现CeM脑区PDYN阳性神经元主要接受CeL、前额叶皮层、内嗅皮层和背侧中间内嗅皮层输入,其中慢性疼痛模型中仅CeL脑区强啡肽阳性神经元激活。在慢性疼痛模型小鼠在进入开放臂区域后CeL脑区PDYN阳性神经元钙离子活性显著增加。


特异性诱导CeL脑区PDYN阳性神经元凋亡后可改善慢性疼痛引起的焦虑行为。化学抑制CeL脑区PDYN阳性神经元降低星形胶质细胞钙离子活性,并改善慢性疼痛引起的焦虑行为,这种改善作用可被KOR激动剂所阻断。化学激活CeL脑区PDYN阳性神经元可增加CeM脑区星形胶质细胞钙离子活性,诱发焦虑行为。


顺行示踪实验发现CeL脑区PDYN阳性神经元可投射到CeM脑区。慢性抑制CeL PDYN→CeM可显著改善慢性疼痛引起的焦虑行为。反之,激活该环路可诱发焦虑行为。

图片

图2、CeL PDYN→CeM调控慢性疼痛诱发的焦虑行为


3

CeM脑区星形胶质细胞KOR

调控慢性疼痛诱发的焦虑行为

顺行示踪病毒实验发现CeL PDYN神经元投射到CeM的轴突位于星形胶质细胞附近,这些星形胶质细胞表达KOR。敲除星形胶质细胞KOR可阻断慢性激活CeL PDYN神经元引起的焦虑样行为,然而在CeM脑区特异性过表达星形胶质细胞KOR可阻断上述敲除KOR引起的作用。


光纤钙成像系统记录到慢性疼痛小鼠CeM脑区神经元钙离子活性显著增强,特异性敲除星形胶质细胞KOR可阻断上述神经元活性的增加。化学抑制CeM脑区神经元可显著改善慢性疼痛引起的焦虑行为。

图片

3CeM脑区星形胶质细胞KOR调控慢性疼痛诱发的焦虑行为



总结:

本文发现慢性疼痛通过激活CeL PDYN→CeM环路,促进CeM强啡肽的释放增加,并进一步通过星形胶质细胞KOR引起星形胶质细胞钙离子活性增加,D-丝氨酸释放增多,引起CeM脑区神经元过度活跃,诱发焦虑样行为。


创作声明:本文是在原英文文献基础上进行解读,存在观点偏向性,仅作分享,请参考原文深入学习。