微亿智造冲刺港股:上半年营收4亿 利润669万 百度套现超3000万

图片

雷递网 雷建平 9月29日

常州微亿智造科技股份有限公司(简称:“微亿智造”)日前递交招股书,准备在港交所上市。

百度在线曾是微亿智造股东,但2025年5月开始清仓了所持股权。

图片

其中,2025年5月,百度在线向无锡洪泰转让1,158,910元注册资本,套现3000万元;向重庆科技成果转化股权投资基金(有限合伙)转让145,558元注册资本,套现377万元。

上半年营收4亿 利润669万

微亿智造是一家工业具身智能机器人公司,通过全栈式软硬件系统及全面系统工程能力,开发出能自主感知、学习、决策并执行复杂任务的EIIR产品。

图片

招股书显示,微亿智造2022年、2023年、2024年营收分别为2.21亿、4.34亿元、6亿元;毛利分别为7182万元、1.84亿元、2.87亿元;经营利润分别为-9131万元、-9500万元、5639万元;期内利润分别为-9201万元、-1.14亿元、1574万元。

图片

微亿智造2024年上半年营收为4.12亿元,上年同期的营收为1.43亿元;毛利为2亿元,上年同期的毛利为7050万元;经营利润为4340万元,上年同期的运营亏损为4852万元;期内利润669万元,上年同期的期内亏损为5551万元。

图片

微亿智造2022年、2023年、2024年经调整净利分别为-2897万元、-2811万元、4415万元;2025年上半年经调整净利为3039万元。

截至2025年6月30日,微亿智造资产总额为17.59亿元,其中,非流动性资产总额为4.54亿元,流动资产总额为13亿元;

图片

截至2025年6月30日,微亿智造负债总额为8亿元,其中,1.82亿元为非流动性负债,6.18亿元为流动性负债总额。权益总额为9.59亿元。

图片

截至2025年6月30日,微亿智造持有的现金及现金等价物为3.43亿元。

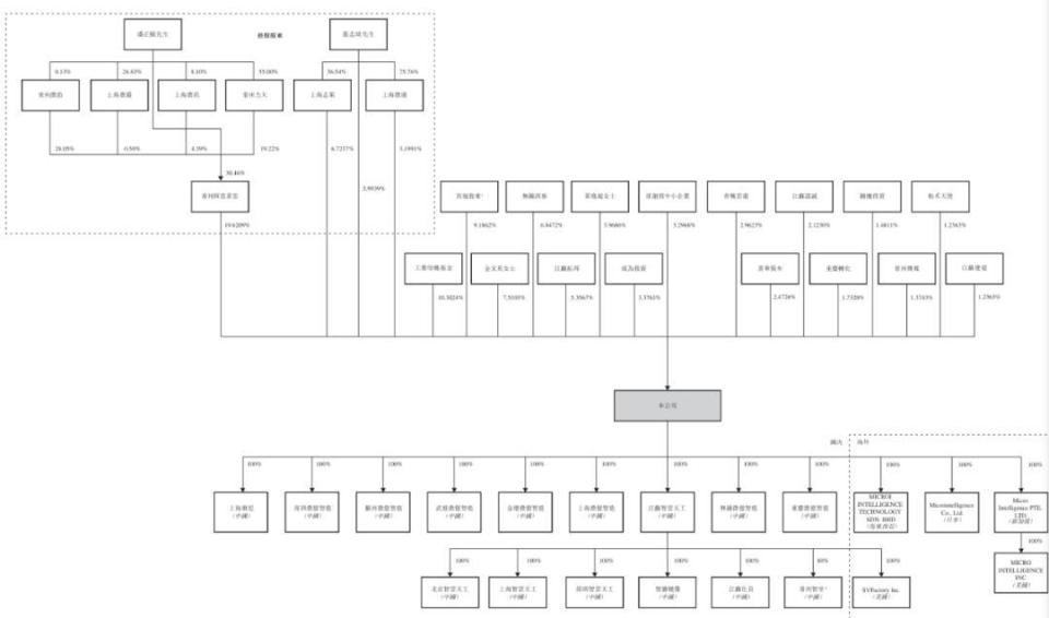
成为投资与松禾是股东

微亿智造执行董事分别为张志琦、潘正颐、赵何、侯大为、陈翠红女士;非执行董事分别为赵俊韡女士、刘捷音、贺岩;独立非执行董事分别为萧洁云女士、王文学、向哲、张朝晖。

图片

IPO前,常州阿思菲思持股为19.62%,工业母机基金持股为10.3%,金文英持股为7.51%,无锡洪泰持股为6.85%,上海志策持股为6.72%,张志琦持股为5.99%,江苏拓邦持股为5.36%,黄逸超持股为3.97%;

图片

成为投资持股为3.38%,深创投中小企业持股为3.3%,上海微涌持股为3.2%,青枫云港持股为2.96%,普华资本持股为2.47%,江苏诺诚持股为2.12%,重庆转化持股为1.73%,钟楼投资持股为1.48%,常州传媒持股为1.37%,松禾天使、江苏建道分别持股为1.24%;

图片

王国伟持股为1%,中鼎天盛持股为0.99%,灿星投资持股为0.88%,常州松禾、深圳创新资本、徐州盛创投资分别持股为0.82%,邬均文持股为0.81%,钱文俊持股为0.74%,王逸然持股为0.73%,常州睿泰、现代服务业分别持股为0.49%,钱海持股为0.41%,顾海波持股为0.15%。

—————————————

雷递由媒体人雷建平创办,若转载请写明来源。