作者 | 夜风
业界的大厂巨头,给我们留下的印象通常是毫不留情的。
因此,很难相信下面这段话,是腾讯首席战略官詹姆斯·米歇尔(James Mitchell)在今年Q2财报说明会上的发言:
「……只要这些游戏是同类中的佼佼者,并且我们用心培育和支持它们,其就能够承受住淡季的影响。……比如像《金铲铲之战》这样的游戏,可能淡季只有两个月;但另一些情况,比如Supercell公司的游戏《荒野乱斗》沉寂了四年,才在18个月前迎来大幅复苏;而《皇室战争》实际上沉寂了七年,现在表现非常强劲。」
「在这些案例中,我们认为每款游戏在其细分领域都是市场上最好的,只要给予最好的支持,即便因为某种原因出现创意失误,收入在一个季度、一年甚至七年内表现不佳,我们也有能力重振它们,让它们回归增长。」
不只是腾讯,多家公司在今年的半年报中,着重强调起了长线运营、精细运营的价值。宝贵而又奢侈的「耐心」,似乎正在慢慢回到游戏行业里。
回暖不只是一种数据上的趋势。它还表现在各公司策略上的一种「有目的性的谨慎」,一种愿意重新相信什么的底气。
注:
1、美元汇率以7.2计算,港元汇率以0.9计算。
2、公司利润增长率为正表示利润扩大/亏损缩小,为负表示利润缩小/亏损扩大,标*号表示存在扭亏为盈/转盈为亏。
3、以下公司为上市公司子公司,但单独披露了游戏业务利润数据:久之润(电广传媒)、君海网络(卧龙新能)、淘乐网络(大晟文化)、漫游谷(博瑞传播)、梦工厂(博瑞传播)。以上公司及网龙、姚记科技、富春股份、蓝港互动的净利润为游戏业务净利润。
过去:总算熬出头了
去年的这个时候,游戏新知曾发现头部公司已重回增长,但全行业的回暖要慢一步,可能要到当年底才能表现出比较明显的恢复趋势。而到了现在,整个行业终于明显地好起来了。
注:游戏公司的营收包含了出海业务,图表里的全游戏行业收入为:国内游戏市场实际收入+中国自研游戏海外市场实际收入,数据来源于游戏工委。
可以看出,全行业的收入在去年下半年出现了显著增长。今年上半年的收入虽然环比稍有下滑,但仍然大幅高于2021年以来的最高水平(除去年下半年外)。尽管是一种波动上升,回暖的趋势总算是保持住了。
至于头部公司,乃至于作为风向标的腾讯网易两大巨头,则已经确凿无疑地重回增长,并且增速喜人。
从财报数据来看,在可统计的全部84家公司里,仅有约55%的公司(46家)游戏业务出现了同比下滑,大大少于去年同期的64%,并且略少于前年同期的58%、大前年同期的56%。同时,有61%的公司(52家)利润上涨。越来越多的公司熬过了最艰难的时期,开始重回增长。(文章末尾有公司利润排行榜)
刚刚过去的这两个半年,也正是过往几年的决策开花结果的时候。这在宏观层面表现为了全行业的回暖,在微观层面则表现为各公司准备的新品有了结果,并导致了公司经营状况的分化。
尤其是头部和中部公司,即便基数很大,仍能出现20%以上的大幅收入变动,本期排名的浮动也相当大。这大概就是前一两年所谓「分水岭」的最终表现。
橙色为收入同比变动超20%
游戏业务取得了显著增长以及排名大幅上升的公司,往往有表现良好的关键产品,如腾讯的《三角洲行动》、世纪华通的《Kingshot》和已实现「大一统」的传奇IP、B站的《三国:谋定天下》、吉比特的《问剑长生》《仗剑传说》、心动的《心动小镇》。
收入出现大幅下降以及排名大幅下滑的公司,则往往是新品失利,如中手游的《仙剑世界》;或是暂时没有什么新品,如恺英网络和贪玩。
未来:谨慎的乐观
这意味着市场不是没有机会,但每个重要项目都仍然是一场豪赌,尤其是在研发成本越来越高的趋势下。因此,各公司的决策开始趋向于一种「谨慎的乐观」:不是不赌,而是有目的性地下决断;不是盲目收缩,而是有理有据地取舍。这主要表现在三个方面。
最明显、也最让人意外的一个感受就是,大家似乎重新发现了「精细运营」的意义。这不是指简单地吃老本,而是把老产品、老IP当做新品一样去运营和迭代。不是新品做不起,而是「make 老游戏 great again」更有性价比。
网易虽然几乎每次财报都会提到一下老功臣梦幻西游IP,但本次特别提到,《梦幻西游》端游在8月份创下了293万同时在线玩家的历史新高,应该是受到其最近上线的「畅玩服」的影响。畅玩服对玩法做了大量简化和减负,并将点卡制改为了更符合现在玩家习惯的免费内购制。
世纪华通也在其擅长的传奇品类上继续发力。去年公司《热血传奇》推出了「新百区」,在保留复古的数值系统的基础上,添加了现在的MMO的一些新系统、新玩法。今年年初公司又推出了基于新百区的多端互通手游《传奇新百区-盟重神兵》,在新百区基础上又对美术模型进行了整体高清重制。财报称它已成为目前单日预估收入最高的传奇类新品。
青瓷游戏的《最强蜗牛》也有新突破,本期推出了五周年版本和大量游戏优化,活动期间ARPPU从约200元大幅提升至近300元,增幅约50%。
祖龙仍然紧抱着爆款《以闪亮之名》,专门提升了游戏的研发和运营效率,因此今年1月份的单月利润创下游戏上线后的历史新高,同时整个上半年的利润同比和环比均显著增长。
汤姆猫除了加紧新游研发之外,也开始试着在老游戏中挖掘新的盈利机会:「积极探索游戏盈利模式创新,通过优化付费设计、丰富内购玩法,提升内购收入在整体营收中的占比,构建多元混合的变现结构」。只是目前似乎还没在收入上体现出成效。
怎么说呢,感觉好像大家不只是例行公事地说说而已,而是终于开始重新重视这回事。精细运营的所谓「精细」到底有多大的可能性,恐怕是整个行业接下来会着重钻研的新学问,正如近年来在买量方面的钻研一样。
而关于新品的研发,降本增效关键词仍被频繁提及。研发费用出现上涨的公司仍然不到统计范围的四成,不过较上年同期稍微增加了约4个百分点。
注:统计范围为游戏业务收入占总收入70%及以上或单独公布了游戏分部数据的公司
只是发展到现在这个阶段,忍痛砍项目的工作告一段落之后,一些公司开始具体地总结立项经验,今后的降本增效变成了一种有目的性的严控支出。
刚刚在2024一整年狂砍了6个项目的完美世界,到今年上半年净利润终于是缓了过来,同比扭亏为盈。它在这次的财报里如此描述公司接下来的研发和立项策略:「针对在研游戏,公司重构资源分配逻辑,对在研项目进行系统性梳理和取舍,将资源集中到更具确定性的优势项目上;针对酝酿中的新项目,公司执行更严谨的、可量化的立项流程,以真实的市场需求、精准的用户画像为锚点,以团队资源与能力为边界,强调差异化竞争力、小步快跑、及时验证,结合过往经验积累,多维度提升产品成功率。」
中手游也有类似表述:「本集团吸取《仙剑世界》自研失败的经验教训,将研发方向聚焦在已有成功经验的传奇品类游戏上,严控研发成本,提升自研项目成功率。」
吉比特则「明确将资源集中于三类项目:好玩有趣且商业化成功的项目、好玩有趣但盈亏平衡或小亏的项目、技术探索积累型的项目。」
资源集中、方向聚焦、已有优势,这些都是本期财报的高频关键词。不只是减少同时开设的项目,游戏公司也开始陆续找到愿意相信的、愿意为之努力的方向,在短暂的休整之后,谨慎地继续向前迈步。
在销售费用方面,销售费用上涨的公司比例仍与上年同期持平。由于新品上线不得不依赖推广,这项开支想要看到行业层面的变化,估计还要更滞后一些。
注:统计范围为游戏业务收入占总收入70%及以上或单独公布了游戏分部数据的公司
不过值得注意的是,有几家买量大厂,居然在明确地收缩销售开支了。这或许是整个行业的买量热潮降温的前兆。
贪玩今年上半年的销售费用同比骤减了63.14%。据其财报推测,这一方面是因为AI工具在「发行素材生成、投放模型算法优化」等方面有所发力,另一方面是因为公司「积极优化游戏发行与营销效率,并加大向小程序发行市场的倾斜力度」。而这直接导致了公司本期「部分游戏产品总推广规模下降,从而引发流水下降」,不过也立竿见影地使得公司净利润实现了扭亏为盈。
冰川网络的销售费用同比下降了56.42%。财报中是这样描述其战略变化的:「报告期内,公司发行团队积极响应市场变化与内部战略调整,在投放策略上进行了显著优化。公司不再单纯追求投放数量上的扩张,而是将核心聚焦于『投放回收率』这一关键指标,强调精细化运营与资源使用效率。结合各产品上线前期的投放回收数据及中长期运营表现,公司对现有项目进行了系统性的评估与梳理,降低了部分预期回收表现较弱项目的投放力度,以确保公司资源能够更集中地服务于高潜力、高回报的核心项目。」它的净利润同样实现了扭亏为盈。
有意思的是,这家公司的本次财报前所未有地将风险预警部分提前到了整个PDF文档的最前面——比目录还靠前,几乎仅次于封面了。其中很大篇幅都与买量有关。
指尖悦动也开始意识到,销售费用一直居高不下并非什么好事了,这家SLG厂商的销售费用同比下降了64.82%。财报解释称,「销售及营销资源已预留用于本集团下一旗舰产品的研发。此研发重心配合审慎的市场推广支出,促使销售及营销开支下降约64.82%,并为下一旗舰产品即将开展的上市宣传活动保留流动资金。……在营销与广告投入方面,我们将采取更审慎的策略,透过测试多元渠道并依据成效逐步增加投入。……本集团对前景保持审慎乐观,将在把握新兴机遇的同时,重点维持财务纪律。」作为这些战略调整的一个后果,公司本期的收入同比下降了约36%,并且产品整体的MAU同比锐减了73%。
买量规模的收缩,在这些财报的字里行间看来,并非策略的后退,而是不再焦虑于一时营收、不再必须竭泽而渔的体现。或许随着信心慢慢回到游戏行业,近年来愈发畸形的、大水漫灌式的买量竞争,也会更趋于稳健和科学。
小游戏给整个行业带来的变化
近年游戏行业收入重回增长,常常被总结为有小游戏市场的一份功劳,尤其是在去年全年。而随着中大厂相继入局,不仅小游戏市场内部在发生变化,这些变化开始外延,对于整个游戏行业也产生了一些有趣的影响。
数据来源于游戏工委
首先从收入情况来看,小游戏市场在去年实现了大幅扩张,今年上半年虽然同比仍然保持着高增速,但环比并未出现明显增长,似乎有趋于触顶的迹象,或至少可能不再有以往倍数级的上升空间。具体状况如何,大概要到今年年底才能验证一下了。
在小游戏市场内部,环境可能也在越来越不适合小团队生存,中大厂正在逐渐扩张优势。从伽马数据的统计来看,内购收入占比正在这片市场显著上升,它正逐渐结束野蛮生长的阶段。这对于更难拿版号、更不擅长设计内购数值系统的小团队来说,恐怕不是好消息。
而从中部和头部公司的角度来说,小游戏仍是值得尝试的潜力市场,只是态度也悄然发生了变化。它们不再「狂信」于小游戏,已有收获的公司更加有底气,坚定了接下来的方向。
许多大厂开始发现老IP在小游戏平台翻新的好处。
巨人网络特别点名了《原始征途》和《球球大作战》的小游戏版本。前者今年以来月均流水稳定维持在1亿元人民币水平,并且「成功实现了用户扩圈,首月新增用户达到586万,上半年累计新增用户突破2000万」。后者也拓展了用户圈层,「上半年累计新进用户数超1100万,且呈逐月攀升的态势,小程序日活跃用户超100万」。
贪玩则直接指出,「小程序游戏领域的布局正成为本集团游戏发行业务的关键一环」。公司已经陆续推出了《原始传奇》《龙迹之城》《神兵奇迹》《全民江湖》等小游戏版本,并认为「成功实现了用户群体的跨平台导流,开辟新的增长曲线」。
游族网络则将其老IP少年三国志带到了小游戏平台,在去年下半年推出了一款《少年三国志-怀旧版》,特点是极快的前期养成节奏。随着持续运营,其今年上半年的流水已超5000万元。
第七大道早前就已经试着把旗下各老IP挨个拉到小游戏市场试试看,去年上半年上线的《我叫MT》小游戏首月流水超过了1000万元。如今《弹弹堂》和《神曲》的小游戏版本正在稳步推进研发,看来对前景判断比较乐观。
望尘科技将旗下看家的体育游戏《最佳11人-冠军球会》推出了首个衍生产品,即小游戏《梦幻经理人》。财报称其「第一阶段测试数据符合行业基准预期,初步展现突出的商业化前景」。
有的公司甚至已经在探索进一步扩张市场的可能了。
飞鱼科技可能是最欣喜的公司之一。这家公司从2023年开始一口气组建了数个团队投入小游戏研发,如今终于有了回报。去年下半年上线的《一步两步》及今年上半年上线的《兽化三国》,共同带动公司上半年收入同比大增344%,净利润也同比扭亏为盈。财报中还能看到,公司小游戏的ARPPU甚至比《保卫萝卜》等公司原有游戏还要高。
就在近日,公司还与腾讯签下了小游戏开发协议,制作费用为1250万元,看来其小游戏研发能力也获得了头部公司的认可。公司接下来还打算将小游戏产品带往东南亚市场。
在这方面,中手游已经稍快了一步。这家公司的小游戏《消个锤子》《主公别跑》月流水都曾过千万,上半年新发行的《春秋玄奇》上线三个月内流水过亿,被财报点名「营收表现超出预期」。公司明确表态,今年下半年还将上线一系列小游戏新品,同时将探索小游戏自主研发。
值得注意的是,公司已经将《消个锤子》带往海外发行,名为《牛头人GO》,然而「出现了不适应海外地区的玩家付费习惯的问题,使得用户生命周期价值(LTV)低于预期,未能在报告期内为本集团带来利润」。这也是其他有志于小游戏出海的公司同样要面对的难题。
也有公司仍然关注着小游戏开发周期短、成本可控、回报快的特点。
名臣健康在财报中点名了其自研的小游戏《几何王国》《豌豆大作战》、联合研发的小游戏《魔都之战》,认为表现较好,尤其在产品真空期起到了重要的过渡作用。「本报告期,在原有部分项目上线未及预期的情况下,各小游戏项目对公司收入带来较大的补充,根据目前的市场趋势,小游戏仍将是公司游戏板块未来重点发展的领域之一。」
君海网络则看上了小游戏在成本方面的优势。这家公司最近在买量上遇到了难题,开始「采用智能投放系统,提高精准营销效率,精简组织架构,整体降低公司管理成本」,结果导致上半年收入同比下降了51%,净利润也是大减99%,快到亏损的程度了。公司于是将目光放到了开发成本更低的小游戏市场,决定接下来「专注小游戏+SLG方向」。
越来越激烈的竞争之下,没得到满意结果的公司,也正重新考虑其风险。
中青宝已经上线一款塔防小游戏《守住那座塔》,并且在去年为期投入了超过500万的推广费用,占全部推广费用的90%,然而「截至报告披露日该款产品尚未形成显著收入」。公司还有多款小游戏产品即将推出,但财报明确指出,「目前IAA小游戏业务收入占公司整体收入仍比较低,且其收益受平台政策、用户粘性及广告市场波动影响显著」。
此外,一直闷声发大财的弹幕游戏也仍然值得关注。上海久之润的《劲舞之星》《劲乐派对》据称稳居抖音热度榜前列,上半年累计流水1.78 亿元。天娱数科也正在海外迅速发展弹幕游戏业务,已有74款合作游戏,自研游戏已上线9款。
在集中挖掘过小游戏市场的新兴用户、发展出了许多专门适配小游戏市场的游戏类型之后,小游戏逐渐成为了一种新的游戏模式、新的运营思路的代名词,如今正反过来影响整个游戏行业,对于新老IP和出海格局都展示出了新的机会。
AI,真香
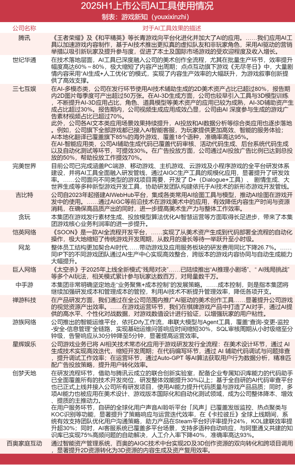
与往年形成了明显差异的地方还有,现在许多公司提及AI工具时,不再以一种空洞的、概念化的形式去描述,也就是说不再只是蹭个概念热度,而是能够给出具体的使用方式,乃至于列出数据化的具体的利用效果了。
游戏新知节选出了最干货的那些语句。百分号在这张长长的表格里大量出现,相当显眼,证明着AI工具在效率方面的提升作用。
可以看出,目前AI工具主要被应用于美术资源生成、代码生成、用户沟通、买量素材生成和投放、本地化,部分公司开始利用大模型来辅助游戏测试、为游戏添加新的互动玩法。这些最容易被AI攻破的领域,也正是常常被交由外包完成的环节……或许外包行业接下来要难过一些了。
值得关注的一个细节是,AI工具似乎对于体育游戏这个品类有着额外的加成。有三家公司同时提到了这一点。
儒意景秀:「在研发效能提升方面,通过应用计算机视觉技术与动作迁移算法,本集团已成功实现将2D真实赛事影像高效、精准地转化为3D游戏角色的动态动作。此项技术的落地应用,使体育品类游戏的核心动作建模效率提升约70%,为NBA相关产品打造高度真实的赛场体验提供了关键技术支撑。」
「在用户体验优化方面:基于强化学习算法构建的智能策略引擎,通过对海量现实赛事数据的深度学习与分析,已能实现战术推荐的个性化与动态适配,预期将显著提升用户的策略参与深度与粘性。在自然语言处理(NLP)与情感计算模型支持下,游戏内置AI解说系统的解说内容语境还原度及情感匹配度已达98%,有效增强了用户的赛事沉浸感。」
望尘科技:「自研AIGC(人工智能生成内容)技术Arena 4D构建的技术壁垒持续释放效能,驱动足球、篮球、棒球多品类产品用户规模与商业表现协同跃升。……在技术底层重构方面,基于神经网路AI演算法和Motion Matching运动引擎,在动作、AI、3D模型等方面进行了专项提升,推动写实足球品类体验标准跃升新台阶。」
疯狂体育:「本集团旗下作品《梦幻足球世界》,通过发布新赛季球员以及优化比赛AI以及提升游戏动画效果,大幅提升用户体验,用户留存率明显提升。」
建模、行为AI,这两个方面都是体育游戏最核心的竞争力所在,又恰恰是当前AI工具的强项。难怪AI会与体育游戏格外适配。
结语
还记得前一两年分析小游戏、AI这些新加入游戏行业的事物时,总觉得原本就风雨飘摇的行业,这下越来越混乱,难以预测。现在回想起来,对于新事物的过度担忧,大概也是行业低谷期中的一种焦虑的表现。
只是在谨慎的步调之下,即便已经回暖,行业恐怕也很难再回到那个可以毫无顾虑地大把撒钱的狂热状态了。大家都在让每一分钱都花得更值、更科学,也是好事。
对于从业者来说,降本增效加上AI,各种因素带来的冲击还远没结束,就业市场的冷淡恐怕还需要一些时间来缓解。不过只要行业仍在增长,需求还在扩张,机会就只是早晚的问题。
以下为本期利润排行榜:

还记得前一两年分析小游戏、AI这些新加入游戏行业的事物时,总觉得原本就风雨飘摇的行业,这下越来越混乱,难以预测。现在回想起来,对于新事物的过度担忧,大概也是行业低谷期中的一种焦虑的表现。
只是在谨慎的步调之下,即便已经回暖,行业恐怕也很难再回到那个可以毫无顾虑地大把撒钱的狂热状态了。大家都在让每一分钱都花得更值、更科学,也是好事。
对于从业者来说,降本增效加上AI,各种因素带来的冲击还远没结束,就业市场的冷淡恐怕还需要一些时间来缓解。不过只要行业仍在增长,需求还在扩张,机会就只是早晚的问题。
以下为本期利润排行榜: