黄路生院士团队解析家猪与野猪肠道免疫与营养吸收的单核转录组时空动态及特征

图片

肠道是哺乳动物最关键的消化器官,也是最大的免疫器官,在营养吸收、内分泌调控以及抵御病原入侵等方面发挥着核心作用。家猪是由野猪驯化而来,经过长期人工选择,在体型、生长性能和环境适应性等方面与野猪形成了显著差异,这些差异同样可能体现在肠道的免疫功能和营养吸收机制上。与此同时,猪在出生后会经历断奶前、断奶后、生长高峰和成年等关键发育阶段,其肠道细胞组成和功能也呈现持续的动态变化。然而,目前关于家猪与野猪在不同发育阶段肠道特征的系统性研究仍然不足,尤其缺乏单细胞分辨率下的深入认知。

近日,SCIENCE CHINA Life Sciences在线发表江西农业大学猪遗传改良与种质创新全国重点实验室黄路生院士团队的研究性论文,题为“Single-nucleus transcriptome profiling of wild boar and domestic pig intestines reveals the spatiotemporal dynamics of immunity and nutrient absorption”。该研究综合应用snRNA-seq、Stereo-seq、免疫荧光和代谢组学等手段,系统揭示了家猪与野猪肠道在免疫与营养吸收方面的时空动态及其特征,为深入理解猪肠道功能多样性提供了新的细胞和分子层面见解。

图片


1

绘制了迄今为止最全面系统的猪肠道snRNA-seq图谱,鉴定并验证了稀有细胞类型

该研究针对断奶前(30天)、断奶后(42天)、生长高峰(150天)和成年阶段(730天)共四个关键生长发育阶段的家猪与野猪回肠及盲肠开展了snRNA-seq分析,鉴定出19种主要细胞类型和58种细胞亚型,包括先前未表征的稀有细胞亚型:EBF1+成纤维细胞,TMEM163+巨噬细胞及表达FCAMR的神经元细胞亚型,并通过免疫荧光实验加以验证。

图片

野猪和家猪肠道细胞的多样性

2

发现回肠和盲肠细胞呈现高度异质性,揭示了回肠神经元细胞调控炎症反应的机制

通过对回肠和盲肠的比较分析,研究发现两者的细胞组成和基因表达存在显著差异,其中回肠细胞表现出更高的免疫相关基因表达。回肠神经元细胞则高表达与炎症反应调节相关的基因。进一步的细胞间互作分析显示,回肠神经元细胞可通过NAMPT-INSR配体受体对与树突状细胞和淋巴内皮细胞进行通讯,从而调控炎症反应,空间转录组数据进一步支持了这些细胞间的互作。

图片

回肠神经元通过NAMPT-INSR与树突状细胞和淋巴内皮细胞互作来调控炎症反应

3

揭示了家猪与野猪肠道免疫及营养吸收的差异及其分子机制

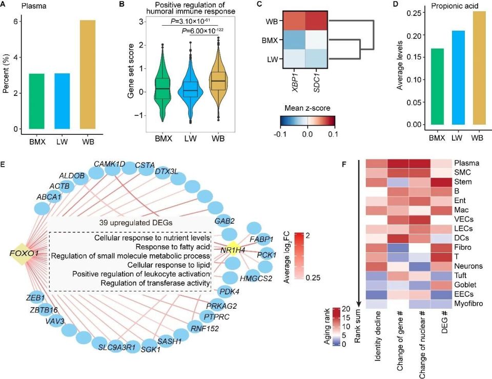
比较分析表明,相比家猪,野猪肠道具有更强的免疫功能,尤其是由浆细胞介导的体液免疫。作者进一步结合肠道代谢组数据,揭示了短链脂肪酸(丙酸和乙酸)能够诱导B细胞中XBP1SDC1的表达,促进其向浆细胞分化,从而增加浆细胞比例并增强体液免疫相关基因的表达,为野猪更强的免疫功能提供了分子基础。此外,研究还发现野猪肠道表现出更强的营养吸收能力。通过基因调控网络分析,作者进一步鉴定出参与肠道营养吸收调控的NR1H4FOXO1基因调控网络。

图片

家猪与野猪肠道免疫和营养吸收的细胞与分子差异及野猪肠道细胞的发育特征

4

系统揭示了出生后野猪肠道的发育动态与特征

通过发育时间分析,作者鉴定了随发育持续变化的基因及其功能通路,其中包括多种炎症性肠病风险基因和囊性纤维化相关基因。结果显示,随着出生后发育进程推进,肠道的消化吸收功能和T细胞介导的免疫逐渐增强。此外,作者还发现了细胞类型特异性的发育模式,不同细胞类型在发育过程中呈现出差异化特征,其中浆细胞表现出最显著的发育变化。

5

揭示了人和猪肠道中高度保守的细胞类型和基因

通过对人和猪肠道的比较分析,作者发现两者在细胞类型及其特异性基因上具有高度保守性,这些基因包括关键转录因子以及多种炎症性肠病风险基因。

这项研究绘制了不同发育阶段家猪和野猪肠道的单核转录组图谱,系统揭示了其在细胞组成、分子特征及发育动态上的差异与规律。该成果不仅为解析家猪和野猪在免疫功能与营养吸收机制上的分子基础提供了新的视角,也为提升猪的饲料转化效率和健康养殖水平提供了理论依据。同时,这一资源还为深入理解人类肠道疾病的发生机制及潜在治疗策略提供了重要参考。

中国科学院院士、中国畜牧兽医学会理事长黄路生教授为论文通讯作者,江西农业大学博士后肖燕园第一作者兼共同通讯作者,江西农业大学博士邹霄霄共同第一作者。研究团队成员杨斌研究员在工作中给予了重要指导与支持。