广州市城中村改造设计竞赛结果公布

9月17日,广州市住房和城乡建设局发布广州市城中村改造综合设计方案竞赛市级评审会结果。

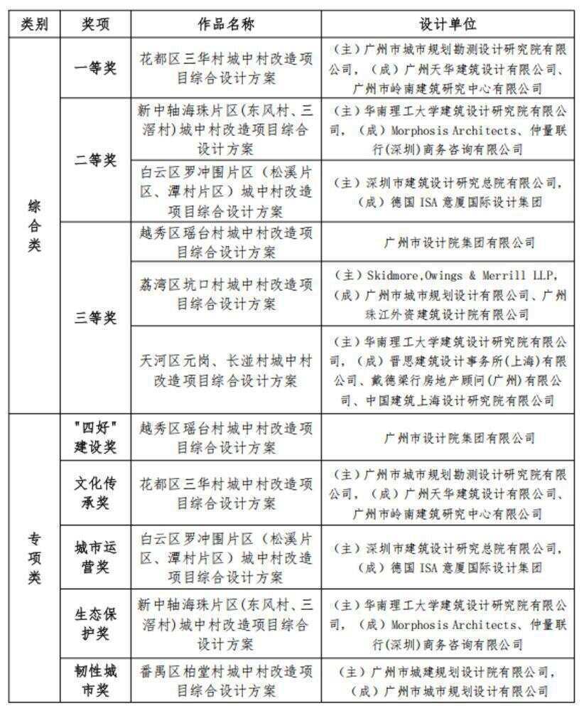
花都区三华村城中村改造项目综合设计方案获一等奖,由华南理工大学建筑设计研究院有限公司牵头编制的新中轴海珠片区(东风村、三滘村)城中村改造项目综合设计方案,以及深圳市建筑设计研究院有限公司牵头编制的白云区罗冲围片区(松溪片区、潭村片区)城中村改造项目综合设计方案获二等奖。

图片

公示原文如下:

2025年9月15日,广州市城中村改造建设指挥部办公室组织开展广州市城中村改造综合设计方案竞赛专家评审会(以下简称“评审会”),经现场汇报、专家提问、集中评议和多轮投票等环节,专家组对全市11个区报送的城中村改造项目方案进行评审,最终评选出6个“综合类”奖项和5个“专项类”奖项。现将结果公布如下:

图片

文 | 记者 范晗越