走进北京顶尖牛娃圈,发现学霸父母想的完全不一样


图片

图片

孩子的升学之路没有一条可以简单复制。


内容合作 | 微信号:waitan2022
邮箱:tbeducation@daznet.cn

文丨Linda    编丨Lulu


去年12月31日上午10点,北京十一学校校长田俊经过严格的安检,和46老师一起参与了一场特别的“综合素养考试”。


这份由全校学生“群策群力”的考卷共有21道选择题和一道论述题,涵盖了教育理念、校园生活、甚至还有时尚潮流。比如:


“以下哪种方式能让昏昏欲睡的学生清醒”、

“当一个同学突然带来帽子(不考虑天气因素)是为了什么?”


考场上,老师们认真端坐,笔尖飞速地书写着答案,学生媒体社团还对考试全程做了直播,全球2000多位校友通过直播平台来了一场“云监考”。


图片

云直播的特殊考试


十一学校这样的活动不是第一次,这所久负盛名的中学常常火爆出圈。


大家对这个总能在教育上玩出花样的学校感到好奇,更是期待了解——作为清北的摇篮,十一学校所创造的成功,究竟由何而来?


最近,外滩君在一本关于十一学校的新书《我们做对了什么》中得到一点答案。


图片

《我们做对了什么》


46位学生家长记录了他们孩子在成长中遭遇的一些难题,诸如:


孩子选了物理却没选化学,报考专业受限怎么办?
孩子高二、高三、成绩断崖式下滑,还有救嘛?
孩子参与竞赛考试多年却失败了,是不是白费功夫?……


在十一学校的更多选择之下,这些家长没有采取千篇一律的老办法,而是跳出了传统思维,给出了不少非标准化的解题思路……


图片

到十一学校的第一课,

学会不盲目追求“第一”


当大多数高中还在实行固定班级制时,十一学校就通过直升班、普通班的纵向分层和按学科分层等几种不同模式,实现了“一人一课表”的走班读制度。


不少家长会觉得:进入了更高的层级,受到优秀同学的影响,孩子应该会更上进,学得更好。


殊不知,一旦孩子跟不上,后面会更难受。


图片

图源:纪录片《真实生长》


韩琼就吃过这样的亏。


因为户口和学籍问题,儿子的初中比较坎坷,一连换了三个学校。但孩子的心劲高,在妈妈的鼓励下就像缓盆的花苗一样生命力顽强,每次转校成绩下滑时都咬牙自己调整,硬生生考进了十一学校的科学实验班,其中五门学科都进入了


有这样品学兼优的好孩子,韩琼很为他骄傲。


但从普校考来的孩子,面对优秀的同学们变得越发内向,既学得吃力,也不好意思和老师同学请教。刚刚高二,他数理化三科都从三层降到二层。但因为学习能力和课程更匹配了,孩子几科成绩反而慢慢有了回升。


韩琼却认为儿子的“缓苗”之力又启动了,完全没对这样的成绩波动重视起来。


直到高三,孩子回了普通班,成绩下滑到了崩溃的边缘,怯生生地对韩琼说:“妈妈,这次不是换盆了。小苗长不了了,因为根儿都烂透了。”


韩琼像被闪电击中一样,才猛然发现,或许是家长的虚荣在架空孩子,让他疲于应对保下三层的考试,根本没有精力找出适合自己的赛道,踏踏实实好好学习。


好在,亡羊补牢未为晚也。


韩琼马上主动去找各个科目的老师们沟通,稳住孩子情绪的同时,还带动了他积极寻求老师帮助的好习惯。就在高考前两周,母子俩还在每天用一篇古文锻炼默诵、阅读、写作三方面的能力,最后把薄弱的语文成绩提高了整整20分。


和许多其他学校不同,十一学校的优秀资资源并没有向高层级倾斜,而是每个层级的老师都非常优秀


图片

图源:纪录片《真实生长》


他们对学生和家长都很有耐心,1对1的咨询电话听上一个多小时是非常常见的情况。甚至有同学在网上披露,假如对自己授课老师讲解的方式和节奏不习惯,那么课后找任一层级、任一年级的其他老师,也是完全没问题的。


与此相应地,学校既在直升班和学科分层上实行选拔,有淘汰制机制,又允许学生自主申请降层


曾非常执着于儿子进直升班的家长泸溪,问起孩子班上降级的同学A会不会难过?


儿子嘲笑她这个“大人”妈妈想得太多:热爱运动的小A人缘不知道有多好,很快就和常规班的同学打成一片。并且,因为找到了更适合自己的学习节奏,成绩蹭蹭地涨……


“人生是旷野,不是轨道”,把孩子安放在不适合他的轨道上,他终究会“脱轨”而出。


十一学校分层教学的初衷本是探测学生真实的学科潜力,因材施教,有效地唤醒他们内在的潜能,让每一个孩子都能按照自己的方式闪耀。


图片

别人家的优秀孩子,

也曾在困境中寻求破局之路


2025年,北京十一学校再次取得了非常耀眼的成绩:1位同学在北京市排名非常靠前,成为“高考屏蔽生”,70位同学考入清华北大,进入985、211类大学的学生比例也非常高。


但传统高考的标准化成功,远远不是十一学校的全部:


从海量的学术、文体、社会实践活动,到300多门不同层次、不同领域的课程,抑或是包括强基、竞赛、国际路线等升学路径,学校为同学们提供了前所未有的多样选择。


每个孩子的优势和特点不尽相同,他的选择根本不需要和所有人都一样。


华闻儿子的化学思维没有那么灵,他们在最初选科的时候听取了老师的建议,挑了非标准化的“物、政、史”组合。不想选科半年后新的报考政策下来,报考理工专业需要同时选修物理和化学两门。


爸爸很怕孩子文不文、理不理,报考覆盖的专业太少,非常强势地希望孩子选回化学。为此,一家三口常常争吵,孩子压力非常大。


左右为难的华闻没有盲目地让孩子“回归正轨”,而是找几位老师商量。大家发现用大量时间补短板的风险实在太大了,不如跳出惯性的高考思维,把目标投向报专业更灵活的港校。


最后,孩子基于自己的偏好选择了大数据和人工智能方向的专业。他的文科底子很好,又有物理、数学两科的理性思维,适应起来非常快。当初看起来不太好、不太合理甚至无奈的选择,反而成了一种优势。


图片

图源:第二届国际人工智能奥林匹克学术活动视频,举办地为十一学校


“尊重孩子选择”这件事说起来简单,落到自己头上却并不容易。毕竟说到选择,也往往是伴随着一些风险的。


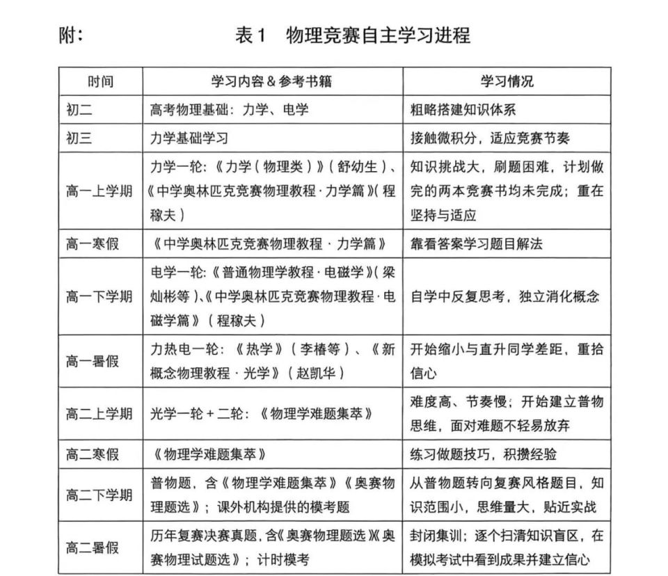
江雪的儿子对物理学科兴趣浓厚,从初中就开始准备学科竞赛。江雪和孩子早早就开始制定初步的学习计划,并在每次大考后一起复盘。可家长和孩子都有一根弦,万一这条路走不通,代价很大,就要重回高考,并且复习时间大大减少。


但既然选定了,他们就义无反顾。


图片

物理竞赛自主学习进程表,图自该书 


当孩子的学习出现瓶颈,成绩提高缓慢,江雪会及时地和孩子沟通,鼓励他向老师求助,也告诉他“量变引起质变”的道理,坚定他的信心。


遗憾的是,孩子没有迎来Happy ending。他没通过北大物理金秋营的申请,需要尽快回归高考赛道。


很多旁观者会感慨孩子在这“生死攸关”的时候浪费了时间。毕竟,因为参加竞赛封闭训练,孩子已经落下了好几个月的功课。


但竞赛娃的家长都很清楚,没有一份选择和努力是无用的。经历过几年竞赛的锻炼,孩子的抗压能力和学习能力都大大提高。他很快稳住了心态,根据新的学习计划继续推进,在一模考试中把成绩从600分提高到了700分。


图片

图源:纪录片《真实生长》


更多的选择,让老师和家长们看到了孩子身上的更多潜力和可能。家长们的角色也随之发生了深刻的改变,他们不再执着于标准化路径的竞争与对比,而是陪孩子多做探索,陪伴孩子度过每一个充满挑战性的关键一刻。


图片

“自由”和放养让孩子学会了自律


在网上,关于十一学校的夸赞很多。但也有人提出来,这里的自由度太高,只适合那种自律的学生。


话虽不错,但自律并非天生。


十一学校的家长们给出一个非常反直觉的养育经验——“自律=自由”。


图片

图自官方微信号


晓晴的儿子一进高中就痴迷于月光科学讨论社的各种活动。这些活动经常聚焦于建模,促使孩子必须主动查找很多相关书籍和文献,才能理解相关的理论,让他对数学知识的掌握越来越深入。


不过,因为担任社长,孩子在社团的工作很忙,在高二那一年和课业学习产生了不小的矛盾。有时候和老师沟通,家长才知道他竟然有一科的作业都没有写。


父母和孩子聊过几次,但孩子非常坚持,认为突然在社团撂挑子太不负责。最后,双方各退一步,晓晴夫妇和孩子约法三章,顶着巨大的压力,让孩子在保证完成作业的基础上,把社团工作干到高三以前。


相信孩子,他就会带来很多惊喜。


当孩子对爸爸妈妈说,社团的科学讨论让他比起物理更偏好于数学,数学才是宇宙中最美的语言,并在报考中坚定地选择数学专业时,晓晴非常感动。


她没想到,自称为“钢铁直男”的儿子竟然能说出如此动情的话,更没想到,在社团的探索活动让这个小小少年在心性本该飘忽不定的年纪就锁定了自己未来要追求的方向。


像晓晴这样,尊重孩子的自由空间,“放养”孩子的爸妈们,并非毫无底线。相反地,他们付出了更多的心力,耐心地了解孩子、陪伴孩子、帮助他们找到更好的成长方式。


在翻看《我们做对了什么》这本书的时候,外滩君还特别被每篇文章结尾处那个“假如可以重来”的小板块打动。


46位爸妈在分享陪伴孩子长大的点滴时,没有只说“成功经验”,反而非常真诚地掏心窝子——做了很多自我剖析和反思


原来,每一个“我们做对了什么”的背后,其实都藏着一段“我们做错了什么”的觉察和调整。


家庭教育从来都没有标准答案,孩子的升学之路也没有一条可以简单复制的路径。这些父母的故事让我们看到:真正有用的,正是在一次次危机和问题中,陪孩子一起摸索、调整,最终找到那条最适合他的路。


这就是属于孩子自己的答案。


关于十一学校的教育探索,过往外滩君也曾报道过:


曾任北京十一学校校长、现任北京第一实验学校校长的李希贵为什么“学生第一”成了纸上谈兵,只因这些事本末倒置


特级教师、曾任北京十一学校枣林书院院长的魏勇任教于国内最具活力的中学,他说历史不是“背多分”


K12 成长与教育社区

追踪前沿资讯   洞察成长规律

挖掘充满温度的故事   探索融合世界的教育