极目新闻记者 刘孝斌
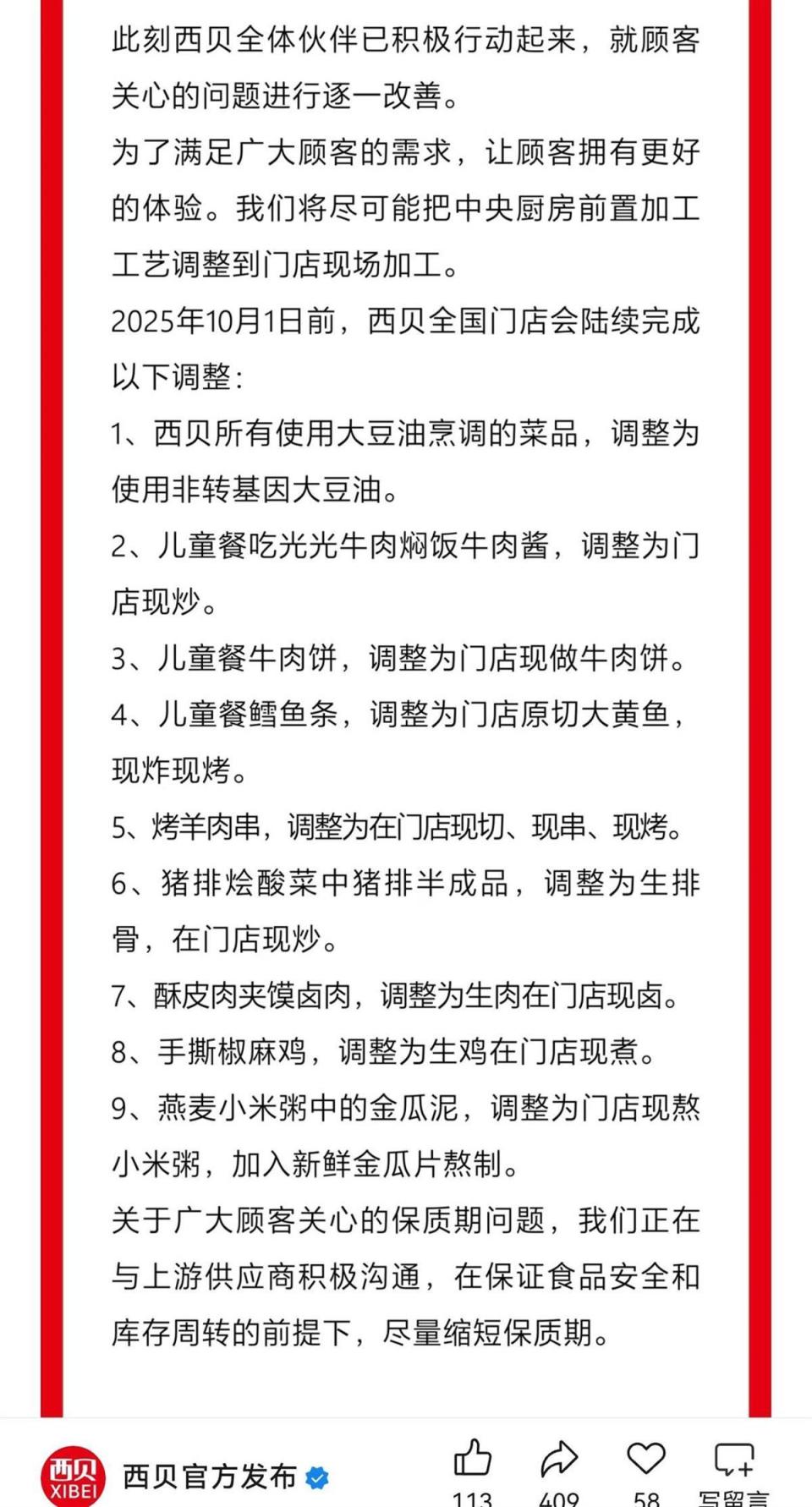
9月15日,西贝发布官方致歉信称,为了满足广大顾客的需求,让顾客拥有更好的体验,将尽可能把中央厨房前置加工工艺调整到门店现场加工,将陆续完成9项调整。
当日下午1时53分许,西贝长沙德思勤店的工作人员告诉极目新闻记者,目前店里还没有接到正式通知,中午比较忙也没时间看微博,并称“即使要调整也得有过程,没那么快”。
西贝长沙万象城店的店长告诉极目新闻记者,因为上班时间不让使用手机,她中午一直在忙,不清楚总部是否给了具体的调整办法和措施。
西贝长沙一门店
(来源:极目新闻)
极目新闻记者 刘孝斌
9月15日,西贝发布官方致歉信称,为了满足广大顾客的需求,让顾客拥有更好的体验,将尽可能把中央厨房前置加工工艺调整到门店现场加工,将陆续完成9项调整。
当日下午1时53分许,西贝长沙德思勤店的工作人员告诉极目新闻记者,目前店里还没有接到正式通知,中午比较忙也没时间看微博,并称“即使要调整也得有过程,没那么快”。
西贝长沙万象城店的店长告诉极目新闻记者,因为上班时间不让使用手机,她中午一直在忙,不清楚总部是否给了具体的调整办法和措施。
西贝长沙一门店
(来源:极目新闻)