电动自行车新国标有哪些变化?

问AI · 新国标如何提升电动自行车安全?

新国标提高制动距离要求/记者截图9月1日起,新版《电动自行车安全技术规范》实施

调整完善涉及限速、降低自燃等多方面标准规定

与市民生活出行安全紧密相关

北京交通广播推出

“聚焦电动自行车新国标”系列报道

从多角度解读新规

让市民群众清晰了解

电动自行车新标准变化

对买车、换车有哪些影响

以及安全注意事项

新版《电动自行车安全技术规范》今天(9月1日)正式实施。记者走访了解到,目前北京各销售门店暂时还没有新国标车到店,老国标车仍有3个月销售过渡期。专家表示,电动自行车新国标从整车性能、交通安全、防火安全、防止拼改装4个方面进行了系统性更新。

图片
电动自行车新国标/截图
图片
图片
市民骑行电动自行车

在东三环双井地区一处电动自行车销售集中区域,不少商家都表示,目前还没有新国标车辆到店。9月1日起,生产端将不能再生产老国标车,销售方面仍有三个月过渡期,对老国标车的使用也暂时没有影响。最近,关注新国标车的市民明显增多。

一位商家表示,目前,老国标车销量还不错。有的消费者会关注新国标车型,大多在询问新国标车型的车速、重量、外观等情况。

图片
双井地区电动自行车销售门店

记者随机采访发现,目前,市民对电动自行车新国标的了解程度存在明显差异。部分市民仅“简单有所了解,但不够全面”。也有少部分市民表示,支持新国标电动自行车的轻量化和限速。

有的消费者表示,目前,9月1日实施的电动车新国标对用车暂时没有影响,但是之后如果再想换新车的话,应该影响比较大。不管是从外观上还是从性能上,都会对选车用车的考虑有较大影响。

也有消费者表示,家里有两辆电动自行车,一款是刚买了1年多的较大、较重的车型,另一款是五、六年前买的轻便可折叠电动自行车。两辆车使用对比下来,使用感受是车越轻,充电的次数越少。

图片
市民使用的充电次数相对较少的老款电动自行车

新修订的电动自行车强制性国家标准2024版《电动自行车安全技术规范》从2025年9月1日实施。北京市质检院智能装备及汽车产业研究所业务管理部副主任马凯冲表示,相比2018版标准,新标准在整车性能、防火安全、防篡改设计等方面进行了系统性更新。

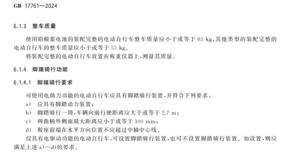
其中,整车性能把铅酸蓄电池电动自行车的整车质量上限由55kg放宽至63kg,提升配置铅酸电池车辆的续航能力,只有电驱动功能的电动车取消强制性安装脚踏骑行装置的要求。交通安全方面,车辆仍然限速25公里每小时,同时提高了制动距离的要求。

增加动态监测,强化限速装置防篡改要求,有效避免车辆超速行驶。鼓励电动自行车安装后视镜,有效降低交通安全风险。

图片
图片
图片
新国标取消电驱动电动车强制安装脚踏要求/截图

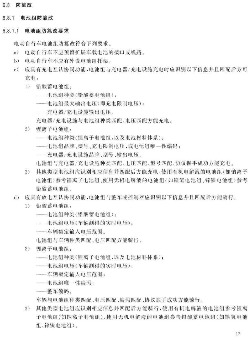
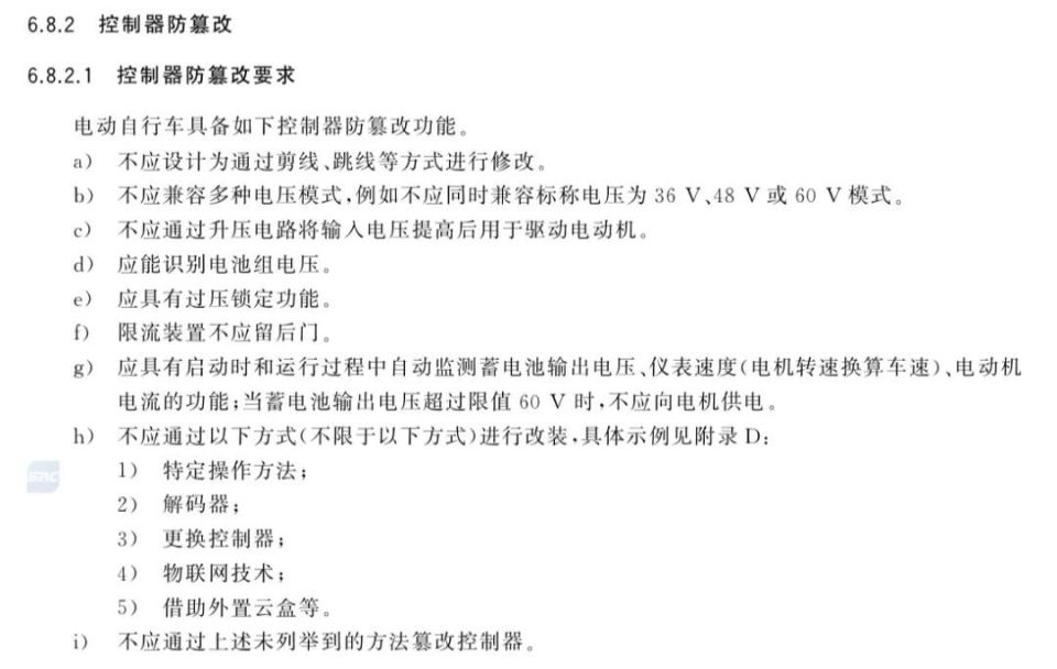
在备受关注的防止拼改装方面,新国标重点提出了电池组防篡改要求和控制器防篡改要求,同时强化电动机性能指标,通过额定连续输出功率等4个指标锁定电动机功率、扭矩、电压、转速,实现对车速的监测限制。

马凯冲表示,新国标中,蓄电池需与充电器、车辆种类匹配、电压匹配,除此之外锂电池还需型号匹配、协议握手成功。控制器需具备过压锁定、电流监测和限制功能,同时不得兼用多种电压模式,避免电动机的功率虚标,以及超速、超负荷运行诱发的安全隐患。

图片
图片
图片
新国标关于防止拼改装的规定/截图

防火安全方面,新国标控制电动自行车使用的塑料总质量不超过整车质量5.5%,同时对座椅、电池仓、装饰性部件等非金属材料提出了更高的防火阻燃要求。

马凯冲指出,新标准增加车辆建议使用年限,与锂电池强制性标准要求的明示安全使用年限互补,降低随着车辆使用年限的增加,车身电气线路与锂电池老化导致的电气火灾风险。

此外,电动自行车整车编码采用耐高温永久性标识,与锂电池唯一性编码、充电器永久性耐高温标牌共同构成了火灾后可追溯的产品信息。

图片
图片
新国标提高电动自行车的防火安全性/截图

来源:1039调查团

作者: 任雪娇