不动产资本金融:修复启动

问AI · 不动产资本如何借REITs焕发新生?

观点指数 资本市场IPO延续“量减额增”的分化趋势,其中不动产融资持续低迷。全球中资股IPO呈现“数量不变、募资上升”的格局:中概股募资额升至8.71亿美元,消费服务板块占比激增49.03%,印证了线下消费复苏与场景流量价值的重估;港股市场由宁德时代(募资410亿港元)等龙头企业主导,电气设备板块占比飙升71.89%。而传统不动产板块则持续边缘化,典型如海螺材料科技港股首日破发40%、山友暖通冲高回落,反映资本对增量开发模式的预期悲观。ABS成为替代性出口,资本正系统性撤离“高杠杆、重资产”的开发模式,转向技术驱动与消费升级的赛道。

期内,上市公司深度分化,住宅开发在政策影响下毛利率回升至11.73%,但净负债率上升至90.68%,三四线库存去化周期超30个月,形成资产流动性压力,揭示“销售疲软→现金流紧张→债务攀升”的循环仍未得到解决;头部房企通过股东增信、资产抵债等渠道削减债务。尾部房企则遭遇清盘申请,风险加速暴露。商业地产净负债率均值攀升至7.20%,高端消费退潮致,部分样本企业租金下跌,EBITDA利润率骤降至28.13%;工业地产(产业、物流)陷入“杠杆升、毛利降”的困局,净负债率突破69.44%,EBITDA利润率缩水至25.42%,ROE趋近0.76%,揭示了回报能力的减弱,企业亟需从规模驱动转向效率提升。

融资市场,债务结构优化与重组两极分化,行业有息负债总额排名前100的企业,该指标总额降至709亿元,境外债规模腰斩至1.42亿元。地产债净融资额恶化至-523亿元,境内融资成本降至2.53%,但境外升至8.14%,剪刀差持续扩大。债务重组呈两极格局:融创、碧桂园获超75%债权人支持;而恒大新增14.2亿被执行,公开司法数据显示累积被执行金额突破826亿元;中骏遭清盘申请,凸显尾部危机。

资产管理市场方面,政策破冰与险资抄底主导存量盘活,湖北推行“资源-证券-资金”土地盘活模式。REITs扩围至消费基础设施(上半年发行10单),九州通通过“Pre-REITs孵化→公募退出”闭环,增厚净利9.7亿元,证明了“轻重分离”对盈利模型的优化价值;国寿设立52亿REITs基金,险资成为持有型资产的核心定价者;高瓴1.5亿美元控股长租公寓平台,黑石8.5亿美元CMBS抄底曼哈顿核心资产,反映国际资本对“运营增值”逻辑的认可。汉斯联合险资本土化运作,以ESG重塑资产价值,并验证“私募基金份额转让+公募REITs预备通道”双重退出机制的可行性。

资本市场篇

IPO整体变化:香港市场热度高涨,地产板块继续低迷

中概股IPO数量升至39家,平均募资金额有所下降

2025H1中概股数量由36家上升到39家,但相比2024年的增速有所下滑。募资总额从8.01亿美元上升到8.71亿美元,去除极端数据可以更准确地反映大部分IPO的平均情况。2025H1最大的IPO项目为霸王茶姬,募得4.11亿美元。2024H2为小马智行,2.6亿美元。不考虑极端值的情况下,平均募资金额从2024年度下半年的1544.47万美元下降到1211万美元。

图片

行业分布上,2025年“消费券2.0”政策覆盖茶饮供应链,叠加地方消费补贴刺激,直接提振消费品牌估值。霸王茶姬IPO募资4.11亿美元,成为本周期最大的IPO项目。受其影响,消费者服务板块募资金额占比大幅上升49.03%。期内,国产创新药“绿色通道”加速审批(2024年CDE新规),所处的医药生物行业募资金额占比上升17.49%。

软件服务板块的《数据安全法》增加了跨境审计成本,所处的软件服务板块占比下滑37.82%。汽车零配件板块则受到产能过剩冲击,募资规模下降14.99%。

不动产板块由于IPO融资限制以及消费REITs优先审批,融资模式已从股权融资(IPO) 转向资产证券化(REITs)。

图片

港股IPO量价齐升,香港市场复苏

2025年上半年,港股IPO市场迎来爆发式增长,募资总额达1067.13亿港元,较2024年同期增长近7倍,激增的背后是政策红利、金融地位巩固、中资回流、投资机制优化等多重因素的共振作用。虽然2025年H1港股IPO数量从40家仅环比小幅提升至43家,但要关注到的是募资规模从746.14亿港元环比上涨至1067.13亿港元。其中2025年H1规模最大的IPO项目为宁德时代,募资规模达410亿港元。2024H2规模最大的项目为美的集团,356.67亿港元。不考虑极端值的情况下,平均募资额从9.99亿港元上涨到15.64亿港元。

图片

行业分布上,港交所“科企专线”优化上市流程,吸引硬科技企业赴港募资。宁德时代与中伟股份所在的电气设备板块募资规模占比大幅增加39.96%。越疆科技上市后涨147%;阿里巴巴网易等传统科技股亦有20%-30%的涨幅,反映投资者对硬科技企业的支持。

港交所18A规则的延续为内地医疗健康企业赴港上市提供了有力的政策支持和便利条件,也使得医药生物板块募资规模占比环比增加12.35%。此外,新消费崛起,下沉市场的消费升级以及 “A+H股”双平台战略推动了消费者服务、有色金属等行业的IPO募资规模有所上升。

而家电||板块,则因为美的等巨头转向A股分拆上市,以及南向资金转向AI算力与互联网,募资规模占比大幅下降47.62%。因投资者的投资偏好变化,交通运输板块的募资规模占比则回落10.71%。不动产与建筑相关板块,因为地产板块​​盈利模式重构与资金回避,有所低迷。

图片

A股IPO结构性背离,数量环比下降募资总额逆势上升

自2023年8月证监会“阶段性收紧IPO节奏”以来,A股IPO大幅缩减,无论是上市企业数量还是募资总额,均较为稳定,另一个侧面也反映了A股市场对优质企业的强大吸引力依然存在。2025H1共上市新股51只,募资373.56亿元,在IPO环比分别下降的同时,募资规模不降反升,主要得益于2025H1的中策橡胶(40.66亿元)和天有为(37.40亿元)。在剔除上述极端值后,单只新股平均募资额由2024H2的5.70亿元,小幅上升为6.03亿元,变化较小。

图片

行业占比方面,新能源汽车税收优惠的延续、智能网联汽车的研发支持,都使得消费者购买新能源汽车更为实惠,受此影响,A股汽车板块占比上升25.96%。

交通运输板块二级市场遇冷,同时政策监管抬高了融资门槛,IPO规模占比下降10.03%。化工、机械面临产能过剩压力、绿色转型成本提高以及资本偏好转移等问题,IPO规模占比分别减少8.01%与7.06%。

监管部门持续加大对金融领域的监管力度、REITs对股权融资的替代、IPO政策资源向硬科技、新质生产力倾斜,再加上不动产企业自身经营的问题,都导致了不动产相关板块IPO的低迷。

图片

不动产相关IPO案例

国资建材龙头赴港上市:海螺材料科技成立于2018年5月28日,是安徽省芜湖市的地方国有企业。

该公司是一家生产及销售水泥外加剂、混凝土外加剂及其相关上游原材料的精细化工材料供应商,亦向客户提供与产品有关的技术支持。根据上市资料,按2023财年水泥外加剂销量及收入计,其在中国排名首位。其最新年报显示,主营业务为水泥外加剂及过程中间体(52.69%),混凝土外加剂及过程中间体(47.15%);

​​招股说明书显示,2021、2022、2023年,海螺材料科技的总收入​​分别为15.375亿元、18.396亿元、23.955亿元,三年收入持续增长,累计增长 ​​55.8%​​,复合年增长率为​​24.8%,表明业务扩张迅速,2024年末为23.84亿元。净利润波动明显,20​​21、2022、2023财年分别为1.269、0.924、1.439亿元。

2025年1月9日,海螺材料科技股份有限公司成功于香港联交所主板上市。本次发行144,974,000股,最终发行价为3.00港元/股,公开配售获25.83倍超额认购,融资规模约为4.35亿港元。

募资用途上,拟将约35.0%用于优化本集团的产能,同时有效扩大公司在中国及若干海外国家的地理覆盖范围;约10.0%用于实施营销计划,以增加及巩固公司在中国及全球水泥及混凝土制造行业的市场份额;约15.0%用于进一步投入资源到支持公司市场地位的研发计划中;约15.0%用于偿还部分银行贷款;约15.0%用于通过收购公司或成立合资公司;约10.0%用作营运资金和其他一般企业用途。

上市首日,海螺材料科技破发,开盘跌40%,盘中跌幅超45%,截至2025年7月8日,股价报1.66港元,较发行价跌44.7%。

值得注意的是,海螺材料科技与海螺水泥集团之间的关联交易比例较大,海螺材料和A+H上市公司海螺水泥(600585.SH、00914.HK)同属于海螺集团旗下的关联公司。

近年来,中国房地产市场持续调整,导致对建筑材料的需求下降,但2025年政府工作报告提出,将发行超长期特别国债,重点用于“两重”建设,这将有助于提升对水泥外加剂和混凝土外加剂的需求。

地产困局中的暖通服务商赴美上市:山友暖通(Wf International Limited)于2023年3月2日注册为开曼群岛豁免公司,结构上是一家控股公司,没有实质性业务,其在中国的大部分业务都是通过子公司山友暖通进行的。

公司主要为暖通空调系统及地暖系统提供供应、安装、装修及维修服务。该公司为大型商业项目提供暖通空调系统的供应、安装和装修服务,这些项目包括办公室、酒店、制造业、机场和医院。目前,公司专注于为提供高端全装修住宅的商业房地产开发客户提供服务。

4月1日,山友暖通成功登陆美国纳斯达克交易所,IPO发行价定为4美元,发行规模达140万股,募集资金总额560万美元。上市首日,开盘价报4.20 美元,较发行价上涨15%;盘中股价一度攀升至7.99美元,较发行价飙升近100%。截止当日收盘股价为4.29美金,较发行价上涨约7.25%。截至2025年7月8日,股价报3.47美元,较发行价跌​​13.25%。

募集的资金约25%用于拓展价值链上的业务及发展多样的增值服务;约10%用于投资技术以提升服务质量、改善客户体验、提高客户参与度、优化运营效率;约5%用于吸引、培养、留住人才以支持公司发展;约10%用于一般公司用途和营运资金。

招股说明书显示,山友暖通2023和2024财年(截至9月30日)的营业收入分别约为1530.93万美金和1552.42万美金;毛利润分别约为310万美元和290万美元,减少了约20万美元,即6.6%,整体毛利率分别为20.2%和18.6%。

上市公司篇

住宅开发:止跌回稳进行时,政策市中房企与区域均分化

2025年上半年,中国房地产市场在政策影响下呈现弱复苏,中央及地方累计出台340余条新政推动市场止跌回稳,其中公积金利率降至历史最低点、专项债收购存量房规模超4700亿、核心城市限购松绑等举措带动70城二手房价环比跌幅从2024年下半年的4.6%收窄至2.1%。不过三四线城市深陷困局,库存去化周期超30个月,而房地产行业整体呈现“K型分化”,金科、旭辉、佳兆业、龙光等为首的头部企业进行财务优化,尾部房企流动性危机持续深化。

图片

70个大中城市新建商品住宅和二手住宅价格指数筑底企稳。2025年上半年70城二手住宅价格环比跌幅收窄至-2.06%,较2024年下半年-4.60%的谷底显著改善,结束连续三年加速下行的态势。这一拐点的显现主要受益于政策:核心城市限购实质性松绑以及房贷利率持续降低。

财务结构:行业整体从过去“高杠杆、高周转、高风险”的发展模式,转向“低负债、轻资产、高质量”的新路径。财务稳健的头部房企有望获得更多发展机会,但尾部房企的流动性风险依然突出,这种结构性差异预示着行业将加速分化。

图片

住宅开发板块已进入弱复苏通道,但复苏基础尚不牢固。未来行业将呈现"K型分化",财务健康的头部企业有望率先恢复,而高杠杆房企仍面临严峻挑战。政策端的边际改善和市场需求的变化将是影响行业走势的关键变量。

EBITDA利润率:2025Q1回升至3.99%,结束连续两年下滑的趋势。这一改善主要得益于房企销售回款增加和财务费用控制,表明行业现金流压力有所缓解。但相比2022年10.91%的水平仍有较大差距,反映行业整体经营效率尚未完全恢复。

净负债率:均值攀升至90.68%,原因在于三四线城市的库存刚性、专项债收购的选择性与融资渠道的枯竭。

盈利能力:毛利率结束三连降,2025Q1微升至11.73%,这一改善主要受益于土地成本下降和部分城市限价政策松动。ROE从-19.57%收窄至-0.87%,显示资产减值压力减轻,但权益回报率仍处于历史低位。

偿债能力:已获利息倍数回升至2.55倍,主要得益于目前融资成本下行和房企债务重组见效。但这一水平仅为2022年的20%,说明企业付息压力仍然较大。

商业地产:安全边际告急,净负债率三年激增与盈利质量下降​

财务结构显著承压:净负债率持续攀升,安全边际收窄但仍处低位。样本企业的净负债率均值从2.55%(2022)→6.13%(2023)→7.20%(2024),三年增幅达182%,反映行业被动加杠杆的趋势。尽管绝对值仍处低位(<10%),但连续两年突破5%,暗示未来部分企业可能会为维持现金流而被迫举债。

图片

盈利质量下降:EBITDA利润率走弱,毛利率韧性松动。EBITDA利润率大幅走低:从36.11%(2022)→28.13%(2024),累计下滑8个百分点,尤其2024年同比陡降9.39个百分点. 销售毛利率承压:均值从47.94%(2022)→45.53%(2024),核心在于​​租金收益系统性下滑​​与​​需求端持续疲软​​。​​

高端商业承压​​,部分专注高端购物中心运营的样本企业2024年的租赁收入同比下降6%,租户销售额大幅下跌,奢侈品的消费退潮导致高端商场的溢价能力受到较大影响。

Wind数据显示,2022—2024年,部分样本商管企业的销售毛利率均值分别为46.77%、43.84%、38.52%;

权益回报虚高隐忧:ROE逆势提升背后的效率悖论。摊薄ROE均值从3.37%提升至4.37%,ROE表面改善本质是“分母收缩”与“政策套利”共同作用的结果,行业普遍通过资产出售缩减净资产规模,城市更新红利和​​税收优惠短期放大了账面ROE,但行业需从“财务腾挪”转向“运营提效”,才能真正实现回报提升​​。

偿债安全边际失守:利息覆盖能力腰斩,现金流稳定性告急。已获利息倍数均值从7.98(2023)→4.07(2024),同比跌幅49%,创三年新低。尽管净负债率绝对值可控,但EBITDA利润下滑直接侵蚀利息偿付能力,若融资成本上升,部分企业或触及安全线(通常≥4)。

商业地产正经历“安全边际弱化”与“盈利寻底”的再平衡阵痛,未来修复路径取决于两大变量——非核心资产处置和租金企稳进度,以及REITs扩募(如凯德消费REITs)对存量估值的拉动效应。

工业地产:杠杆升高,债务驱动模式失效与盈利下跌​

债务风险持续恶化:杠杆率突破安全阈值。工业地产净负债率均值从2022年的53.65%攀升至2025年Q1的69.44%,三年间增长15.79个百分点,增速超过行业安全阈值。若延续当前趋势,2025年末或突破75%,进入高杠杆区间。这一趋势印证了债务驱动扩张模式的不可持续性,反映企业通过举债维持土地购置与基建投入的策略已难以为继。

图片

盈利能力承压:行业盈利指标大幅下跌。EBITDA利润率从2022年的47.19%下降至2025年Q1的25.42%,累计缩水21.77个百分点;销售毛利率均值同步从37.90%下滑至28.05%,三年降幅近10个百分点。摊薄ROE均值更是从7.79%萎缩至0.76%,权益收益趋近于零。

偿债能力异常波动:利息覆盖数据存疑。2025年Q1已获利息倍数均值骤升至8.71,较2024年提升114%,与债务率攀升、盈利下降的趋势显著背离。这一异常或反映两种可能:一是头部企业通过债务重组技术性压降利息支出;二是样本偏差,企业出售资产带来的一次性收益拉高了均值。

2025年Q1工业地产已滑入“杠杆升、毛利降、收益大幅下降”的象限,若无大规模资产证券化或债务重组突破,行业恐面临逾期事件,陷入局部流动性危机。

融资篇

整体负债规模持续收缩,银行借款主导地位强化

图片

负债规模持续收缩:2025年一季度,房企有息负债总额降至709.04亿元,较2022年高峰期的982.34亿元下降27.8%,延续了近三年的去杠杆趋势。其中,境外债券规模从2022年的5.41亿元骤降至2025Q1的1.42亿元,降幅达73.8%。

非标融资(信托+租赁+定向)加速出清:信托融资规模从2022年的35.98亿元降至2025Q1的31.66亿元,三年降幅12%;定向融资同期由24.67亿元降至16.87亿元,降幅31.6%,显示高风险融资渠道持续收缩。

银行借款主导地位强化:虽然银行借款从2022年的478.60亿元降至2025Q1的384.00亿元,降幅19.8%,但在融资结构中的占比仍保持绝对优势(约85%),成为房企最主要的融资来源。

债券融资分化明显:境内债券相对稳定(2022年153.47亿元→2025Q1 150.57亿元),而境外债券规模持续萎缩,融资由外转内的趋势持续。

长期债务结构改善:长期应付账款从2022年的34.58亿元降至2025Q1的8.86亿元,降幅达74.4%,既反映了房企主动收缩投资规模的战略调整,也表明历史高成本债务正在有序置换。

永续债规模保持相对稳定:由2022年的4.31亿元到2025年Q1 的3.67亿元,显示了房企对这类债权融资工具的依赖缓慢降低。

到期洪峰加剧流动性压力,赎回量维持低位运行

图片

发行偿债剪刀差持续扩大,净融资缺口加深:2025年上半年,地产债总发行量2,275.09亿元,较2024年下半年的2,268.27亿元基本持平,但较2024年同期的2,727.31亿元下降16.6%。总偿还量攀升至2,798.41亿元,创近三年半新高(较2024H2增加435.8亿元)。净融资额进一步恶化至-523.33亿元,较2024年下半年(-94.34亿元)缺口扩大5.5倍,反映资金加速撤离不动产债券市场。

到期洪峰加剧流动性压力:2025年上半年到期偿还量达1,578.07亿元,同比增加14.8%(2024H1为1,770.14亿元),环比增长6.4%(2024H2为1,482.81亿元)。结合净融资连续三个半年度为负值(2024H1至25H1),且发行量持续低于总偿还规模,行业"借新还旧"模式濒临失效,短期偿债压力显著抬升。

图片

提前兑付量触底反弹,流动性压力加剧:2025年上半年提前兑付量达355.41亿元,环比激增164.5%,同比上升28.9%。尽管较2022H1峰值仍有差距,但逆转了连续三年下滑的趋势(2022H1→2024H2累计缩量72%)。数据反映房企在销售承压的背景下,被迫加速处置高息债务以缓解短期流动性危机。

赎回量维持低位运行:2025年上半年赎回量降至126.92亿元,环比下降17.6%,仅为2023H1峰值的51.3%。自2023年起赎回量持续在120-155亿元区间窄幅波动,表明优质主体债务置换的动能减弱。

融资成本分化加剧:境内外市场两极分化

图片

境内债券融资成本继续回落:境内债券融资成本持续上升:境内债券平均融资成本延续上升趋势,2025年一季度升至2.53%,较2024年的1.98%进一步提高。虽然部分企业提出债务重组和专项债扩容加速出清,但市场对地产债仍持有谨慎态度。

境外债券融资成本维持高位:境外融资成本在2025年一季度录得8.14%,较2024年的6.26%提升近30%,整体仍处于较高水平。这一数据反映出国际资本市场对中资地产债仍持谨慎态度,风险溢价居高不下。实际上,除绿城等少数优质房企能以8%左右的利率成功发债外,多数房企境外融资渠道基本冻结。据统计,2024年境外违约规模占比超70%,再融资成本与违约率形成恶性循环。

境内外融资成本差异显著:当前境内外融资成本差达5.61个百分点,这一价差推动房企融资策略持续转变。但需警惕的是,境内市场的低成本融资主要惠及头部房企,而中小房企仍面临融资困境。同时,境外市场的融资门槛持续抬高,国际投资者对行业风险依旧谨慎。

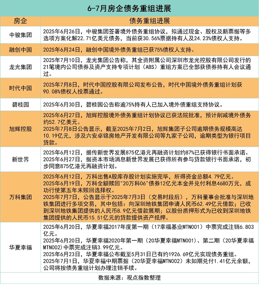
债务重组

债务重组工具升级:龙光集团创新推出​​"深圳/成都商业地产信托份额抵债"选项,推动境内21笔债券+ABS重组方案100%通过。华夏幸福以物业资产信托受益权抵偿240.01亿元金融债务,累计完成债务重组1926.69亿元。融创中国境外重组通过"全额债权转股权"方案获75%的债权人支持,预计削减债务600亿元。碧桂园发行强制可转债,将集团主要境外债务转换为股权、延长债务期限或削减债务本金,超75%的债权人加入协议。

从中不难看出,房企摆脱传统展期依赖,通过资产证券化与股权置换实现零现金削债,非现金化债成为主流方案​​。

图片

司法重整提速与股东协同深化:金科股份重整计划获重庆五中院批准,成为首个进入执行阶段的百亿级房企案例。旭辉控股境外52.7亿美元重组获法院批准,但同期子公司突发10.19亿逾期,暴露执行矛盾。

万科7月3日获得深铁集团新增62.49亿元股东借款,并对已有8.9亿元借款展期至年底,本次支持总额达71.39亿元,借款利率维持2.34%的低水平。

头部房企高支持率驱动债务规模下降:时代中国境外重组获90.08%的投票通过,创民营房企最高支持率。碧桂园/融创超75%的债权人加入重组协议,累计削减债务超700亿元。

尾部房企抛售资产造成信用崩塌:恒大系914亿金融纠纷被执行与113亿不良债权抛售,造成资产质量坍塌无人接盘。中骏集团仅24.23%的债权人支持重组方案以及子公司此前1342.6万美元票据违约最终信用破产触发清算。旭辉控股52.7亿境外债获批的同时,子公司逾期10.19亿,印证风险纵向传导。

资产管理篇

政策创新,助力房地产纾困破局

湖北省土地盘活新政:三资改革形成“资源-证券-资金”转化。2025年6月30日,湖北省自然资源厅印发《湖北省盘活存量土地资源服务国有“三资”管理改革试点方案》(以下简称《方案》),直指国企土地资源“沉睡”痛点。该方案以“国有资源资产化、国有资产证券化、国有资金杠杆化”为核心目标,通过全域土地清查确权、证券化路径创新、工业用地提容增效等举措,破解土地确权难、证券化路径窄、历史遗留问题复杂等瓶颈,为全国存量土地改革提供“湖北范式” 。

湖北率先建立全省统一土地数据库,全面清查国企名下土地,并提出解决土地权属模糊导致的估值难、流转难问题。针对历史遗留难题,《方案》创新性允许对符合规划但手续不全的存量建设用地产权证书。同时批准的国企生产经营性划拨土地,可依法作价注入项目公司。仓储物流、产业园区等稳定现金流基础设施优先支持发行REITs,增强资产流动性。

针对工业地产净负债率攀升(2025Q1样本企业均值达69.44%)、ROE逼近零轴(0.76%)的情况,《方案》推出结构性改革:提出工业用地改造开发,提高容积率不再增收土地价款,降低企业扩容成本;允许工业厂房兼容研发设计、仓储等功能(工业面积占比≥50%),提升空间效能;最后支持自主开发、联营或政府有偿收回,盘活路径多元化。

湖北以土地为支点撬动“三资”改革的深层价值在于制度破冰——通过确权登记消除历史包袱,通过证券化打开资本通道。随着50万亩“沉睡土地”被唤醒,这场改革或将重塑中部地区产业空间格局,为全国“存量时代”不动产转型提供关键范式。

国家金融资产管理新规:16条措施筑牢风险“防火墙”,助力房地产纾困破局。2025年4月11日,国家金融监督管理总局发布《关于促进金融资产管理公司高质量发展提升监管质效的指导意见》(以下简称《指导意见》),针对金融资产管理公司(AMC)提出16条系统性改革措施,直指行业“偏离主业、风险叠加、监管套利”三大沉疴。新规首次明确“功能性优先于营利性” 的定位,要求AMC聚焦不良资产处置核心职能,严控地方政府隐性债务新增,并为房地产风险化解开辟市场化路径。

《指导意见》提出将重心从“规模扩张”转移到“功能重构”,明确提出不得为金融机构利用结构化交易违规掩盖不良、美化报表等提供支持,严打不良资产造假,要求资产“真实洁净转让”,积极落实国家有关房地产政策,支持受困房企项目纾困化险,促进房地产市场平稳健康发展。

《指导意见》还提出要加强重点领域监管严查股东注资与关联交易。针对苗头性风险问题及时采取监管措施。

本次新规的本质是功能复位——让AMC从“套利者”回归“清道夫”角色。随着房地产债务加深,AMC的主动化险能力将成为金融稳定的核心变量。当AMC不再沉迷于金融套利,中国金融体系才真正拥有对抗周期的免疫力。

资本布局设立REITs投资基金,折价资产“修复式退出”

中国人寿设立REITs投资基金。2025年2月,中国人寿联合多方设立国内最大险资REITs投资基金(首期52亿,国寿独投35亿),锚定京津冀、长三角等战略区域基础设施REITs,通过“战配+大宗”双渠道投资,严控单项目≤5%、流通盘≤40%以分散风险。国寿资本操盘,依托其超2000亿资管经验及20+单REITs战配战绩。

该基金直击险资两大痛点,首先是收益困境,低利率下REITs强制分红(4%-12%)对冲“利差损”,新会计准则下价格波动不计损益仅分红入表;其次是政策红利,监管将REITs风险因子从0.6降至0.5,降低资本占用34%,释放百亿级配置空间。本质是用长久期资金捕获长久期资产,实现负债端与资产端双匹配。

中国人寿以52亿REITs基金打通闭环生态,前端Pre-REITs孵化合规资产(如厦门租赁住房),中端输出运营能力提升NOI,后端通过大宗交易调剂头寸+战配份额锁定分红增值,推动险资从被动投资转向主动管理,为百万亿基建存量注入"耐心资本"。

黑石8.5亿美元CMBS贷款收购曼哈顿办公楼:折价资产的“修复式退出”。2025年3月,黑石以8.5亿美元CMBS贷款收购曼哈顿美洲大道1345号大厦49%股权,该资产估值较峰值即从贷款发放时的12.5亿美元跌28%至8.96亿美元。经耗资1.2亿美元升级改造并引入律所Paul Weiss签订长期租约后,出租率升至95%,资产现金流全面修复。

黑石精准抄底美联储降息周期中触底的高端办公资产,同时通过1.2亿美元硬件升级与主力租约锁定实现改造增值,双重策略为未来REITs证券化或大宗转让退出铺平道路,形成"估值修复+现金流重塑"的价值提升闭环。

本次操作延续黑石的经典策略,先折价收购再运营修复同时利用CMBS证券化降杠杆 最后通过REITs/大宗交易退出。对比2024年5折抛售曼哈顿不良资产,此次反向验证其主动管理能力,为108亿欧元欧洲地产基金的资产整合提供标准化模板。

高瓴1.5亿美元控股Dash Living:长租公寓的“区域基金矩阵”。2025年4月,高瓴旗下Rava Partners注资1.5亿美元收购香港共居品牌Dash Living多数股权,主导其日本扩张。Dash瞄准月薪4万港元+高端客群,以轻资产模式管理超5000间房源,填补东京(空置率<5%)、香港(租金连涨3月)的租赁刚性缺口。

高瓴控股Dash Living联动旗下开发商Samty,形成"开发+运营"链条,通过改造核心存量资产,并输出数字化管理,压缩成本30%+,精准锚定东京、香港等刚性需求市场。

高瓴通过轻资产闭环实现资本高效循环,投端以数据模型筛选东京/香港核心资产,联动旗下开发商Samty折价获取存量物业;管端植入AI动态定价系统支撑92%入住率,驱动NOI增长;退端依托亚太2000亿美元J-REITs市场证券化或战投并购退出,形成"区域开发→运营提效→REITs退出"的完整链条,最终打造"零土地持有、高管理收益"的资本增值闭环。

汉斯联合险资本土化运作,以ESG重塑资产价值

汉斯联合中东主权基金(ADIA)及中邮保险等险资,成立专项基金以108亿元收购上海博华广场,完成全球资本向中国核心资产的定向输送。在运营端,汉斯通过绿色技术降本增效:投入冰蓄冷空调(提高经济性)、150kW屋顶光伏及雨水回收系统(年节水4000吨)、推动博华广场年均减碳198吨,获LEED铂金+WELL铂金双认证,支撑租金溢价27.7%。汉斯通过技术赋能显著提升资产价值,同时通过保留管理权持续获取收益。

汉斯通过管理权留存+私募基金、REITs退出,兼顾灵活与收益的同时,实现轻资产循环闭环。交易后,汉斯继续担任博华广场资产管理人,依托其全球运营经验优化租户结构,并承诺实现5.8%净租金回报率的对赌条款。

同时,通过2025年成立的汉斯上海私募基金(注册资本200万美元),为投资者提供份额转让通道;并且在2024年,上海市发展和改革委员会经评估将博华广场纳入上海市首批碳达峰碳中和试点示范名单,这符合公募REITs底层资产标准,静安区已将其纳入预备名单。

资金流向新经济资产,REITs市场从“求量”转向“求质”

2022年至2025年上半年,REITs发行总量呈现“试点稳进→政策引爆→结构性调整”的三阶段跃迁,2022年由于正处于试点扩围初期,政策聚焦“稳增长”,国务院及各部门也联合发文鼓励租赁住房REITs试点,所以14只REITs中以保障房、园区基建等传统资产为主。

图片

2023年因政策空窗与利率上行抑制市场热情,REITs发行总量骤减,但能源REITs借“双碳”政策窗口破冰,占总量的40%。

2024年7月《关于全面推动基础设施领域不动产投资信托基金(REITs)项目常态化发行的通知》等政策的发布,使得REITs发行总量提升至29只,激增480%。在政策的推动下,消费基础设施与园区基础设施REITs各贡献7只,释放地产存量价值。

2025H1则延续常态化发行节奏,但随着2月证监会《金融“五篇大文章”意见》的发布, REITs发行更偏向于结构优化。

政策周期是发行量的核心变量。2024年新政通过降低门槛与扩容资产类型,彻底激活市场;而2025年H1的“提质减速”则体现监管从“求量”向“求质”转向,引导资金流向新经济资产。

REITs市场已从“试点探索”迈入“生态构建”阶段。未来价值挖掘取决于政策响应速度(如消费基建快速证券化)与资产主动管理(如九州通Pre-REITs孵化→REITs退出闭环)。湖北、四川等地的区域实践表明,REITs不仅是融资工具,更是重构“土地-资本-产业”三角循环的枢纽,为不动产资管提供“风险隔离+收益共享”的新范式。

九州通Pre-REITs——REITs战略落地,轻资产转型实现突破性进展

九州通通过“公募REITs +Pre-REITs孵化”双平台模式,实现了行业内轻资产转型的突破性进展。2024年12月,公司完成Pre-REITs首批资产交割——上海、杭州、重庆三处医药仓储物流资产,募资16.45亿元,由瑞众人寿领投,湖北省铁路基金等跟投,2024年净利润增厚5.76亿元。2025年2月,国内首单医药仓储公募REITs(汇添富九州通REIT)发行,底层资产武汉东西湖物流中心,总建筑面积约为17.2万平方米国家级智能化示范基地,共募资11.58亿元,公众认购倍数达1192倍创行业纪录,推动2025年Q1兑现的净利润增厚4.38亿元。

双平台协同显著优化财务结构,2025年Q1归母净利润同比提升80.38%至9.70亿元,主要得益于REITs的收益贡献;投资现金流净额从2024年的-8.2亿元转为+17.90亿元,同比大幅增涨645%。Pre-REITs与公募REITs全面落地后,预计累计释放净利润18亿元(Pre-REITs 11亿+REITs 7亿),权益融资替代传统债务依赖的模式成效凸显。

战略核心在于“资本反哺产业升级”,REITs募资计划投入九武汉东西湖物流中心智能化改造和广东、福建新建区域物流枢纽,服务跨境医药贸易。业内人士指出,公募REITs募集资金使用预计新增医药仓储面积15万平方米,服务RCEP区域医药贸易,直接赋能跨境业务收入增长,为长期业绩增长提供支撑。

九州通的实践为行业提供可复制的四步转型路径:资产筛选→Pre-REITs孵化→运营提效→公募REITs退出。该模式推动九州通ROE与发行市盈率的提升,反映资本对医药稀缺资产的溢价认可。

国家发改委2025年将医药仓储纳入“新基建REITs优先支持领域”,进一步验证这一方向的可行价值。

免责声明:本文内容与数据由观点根据公开信息整理,不构成投资建议,使用前请核实。