肿瘤免疫领域再获新进展!四川大学华西医院连发两篇

图片


近日,四川大学华西医院研究团队在肿瘤免疫领域接连发表两项重要研究,于 Science Advacnes 期刊和 Acta Pharmaceutica Sinica B 期刊上分别开发了靶向肿瘤的纳米载体和联合纳米药物用于增强抗肿瘤作用。


1、靶向肿瘤的纳米载体通过 STING 激活和抑制免疫逃避来增强免疫治疗


一直以来,低免疫原性和免疫逃逸是肿瘤免疫治疗领域的关键瓶颈  。2025 年 6 月 27 日,四川大学华西医院米鹏教授团队在 Science Advacnes 发表 Tumor-targeting nanocarriers amplified immunotherapy of cold tumors by STING activation and inhibiting immune evasion 的文章。


图片

图 1:文章标题(来自 Science Advacnes)


这项研究合成了包含多种元件的纳米载体(cGAMP-SiPDL1 @GalNPs),用于通过刺激免疫应答并协同免疫治疗低免疫原性肿瘤。cGAMP-PDL1 @GalNPs 通过靶向半乳糖受体以有效地将药物递送到癌细胞中,随后激活 STING 通路和免疫原性细胞死亡(ICD)刺激抗肿瘤免疫,并通过敲低肿瘤中的 PD-L1 表达抑制免疫逃逸。激光照射后,纳米载体有效根除了原发性黑色素瘤和原位三阴性乳腺肿瘤,并诱导了 ICD 效应,从而协同抑制了远处肿瘤和自发性肺转移,提高了生存率。


本研究设计合成了一种多功能纳米载体(cGAMP-siPDL1@GalNPs),由光敏剂、阳离子和硫醇侧链组成的三嵌段共聚物自组装形成,载有 STING 激动剂 cGAMP 和 PD-L1 siRNA,并通过半乳糖修饰实现肿瘤靶向。该纳米载体在低 pH 和光动力作用下促进药物胞质释放,通过激活 STING 通路、诱导免疫原性细胞死亡和沉默 PD-L1 协同增强抗肿瘤免疫,抑制免疫逃逸,有效清除原发、转移及远处肿瘤。


图片

图 2:  通过 STING 激活和抑制免疫逃逸来工程化纳米载体用于低免疫原性肿瘤的治疗


从动物实验结果上来看,该纳米载体可以有效地根除原发性和远处 B16F10 黑色素肿瘤,并引发全身抗肿瘤免疫,以提高生存率。此外,在黑色素瘤的免疫治疗策略的基础上,纳米载体也应用于治疗三阴性乳腺肿瘤。多项实验表明,该纳米载体可以通过联合免疫疗法有效地根除原发性三阴性乳腺肿瘤并抑制其肺转移,且具有较高的生物安全性和生物相容性。


图片

图 3: cGAMP-PDL1 @GalNPs 用于三阴性乳腺肿瘤的有效免疫治疗和抑制肺转移


2、组合纳米药物重塑脂质代谢以增强铁死亡和免疫激活


铁死亡是一种新型程序性细胞死亡方式,其特征是脂质过度氧化,已成为一种很有前途的肿瘤治疗策略。增强的铁死亡可以克服传统治疗方式的局限性,特别是在难以治疗的肿瘤中。2025 年 5 月 15 日,四川大学华西医院敬静教授团队在 Acta Pharmaceutica Sinica B 发表 Prodrug-based combinational nanomedicine remodels lipid metabolism for reinforced ferroptosis and immune activation 的文章。


图片

图 4:  文章标题(来自 Acta Pharmaceutica Sinica B)


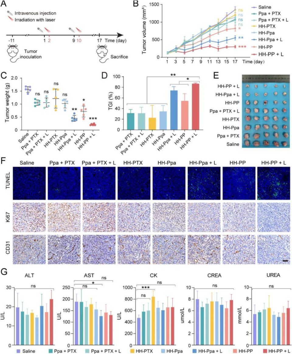
这项研究开发了一种基于纳米药物的双模式治疗策略,将紫杉醇(PTX)化疗与光敏剂 Ppa 光疗结合,通过可逆加成-断裂链转移聚合制备的肝素-聚羟丙基丙烯酰胺(HH)载体共装载 PTX 和 Ppa,形成组合纳米药物 HH-PP。HH-PP 显著破坏三阴性乳腺癌细胞的脂质代谢,诱导过度脂质氧化并促进铁死亡,同时在体内实验中抑瘤率达 86.63%。这种组合纳米药物通过增强铁死亡和激发免疫应答展现出良好的抗肿瘤效果。


多项实验表明,HH-PP 在模拟生理环境中表现出优异的稳定性,药代动力学显示其显著延长了循环时间并提高了药物 AUC,且体内成像显示其具有良好的肿瘤靶向性和组织浸润能力。在激光照射下,HH-PP 通过破坏脂质代谢平衡诱导肿瘤细胞发生铁死亡,并通过进一步放大脂质过氧化,从而增强铁死亡效应。铁死亡同时激活免疫反应,从而强化抗肿瘤效果。


此外,HH-PP 经溶血、血清学和组织学检测显示出良好的生物安全性。因此,该研究提出了一种靶向脂质代谢脆弱性、结合免疫激活的药物递送策略,有效诱导肿瘤铁死亡并增强抗肿瘤疗效。


图片

图 5: HH-PP 诱导铁死亡和刺激免疫激活的体内模型验证


总结来看,两篇研究均利用纳米药物递送策略,精准靶向肿瘤并激活免疫,展示出强大的抗肿瘤潜力。它们分别通过激活 STING 通路和增强铁死亡破坏肿瘤的代谢脆弱性,并协同免疫应答,实现对低免疫原性或难治性肿瘤的有效治疗。总之,结合代谢干预与免疫激活的多模态纳米疗法将是未来肿瘤治疗的重要方向。


参考文献: 

1、Zhao J, Tong A, Liu J, Xu M, Mi P. Tumor-targeting nanocarriers amplified immunotherapy of cold tumors by STING activation and inhibiting immune evasion. Sci Adv. 2025;11(26):eadr1728.

2、Lin L, Fang Z, Liu G, et al. Prodrug-based combinational nanomedicine remodels lipid metabolism for reinforced ferroptosis and immune activation. Acta Pharm Sin B. 2025;15(5):2746-2763.


首发:丁香学术

投稿:sunjiamei@dxy.cn; gulujun@dxy.cn