保定公租房申请攻略!

问AI · 租住期间禁止哪些行为?

对大多数打工人来说

每个月最大的支出必然是房租图片

而公租房相对“物美价廉”

热度一直很高图片

那么保定公租房面向哪些人出租?

怎么申请?

下面一文给大家解答清楚~

图片

申请对象

01

公租房是由国家提供政策支持、限定建设标准和租金水平,面向住房和收入双困的城镇户籍家庭、新就业职工和在城镇稳定就业的外来务工人员出租的保障性住房。具有租金低、配套全、申请公平三大优势,且申请、审核、分配全程公开透明,无需支付任何额外费用。


申请渠道

02

❗❗❗请务必通过以下官方途径申请:



01

线上申请:


申请渠道

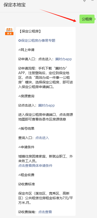
手机下载“冀时办”APP,注册登陆后,定位到保定地区,点击“高效办成一件事—公租房”模块,选择保定公租房,即可进入保定公租房申请端口。


联办事项

保障性住房信息核查、个人身份信息核验(户籍信息、居住证信息)、车辆信息核验、低保、特困、低收入人员信息核验、婚姻信息核验、社会保险参保缴费记录查询、不动产登记信息核验等事项。


申请流程

①下载冀时办”APP,注册登录后,定位到保定市,点击“高效办成一件事—公租房”;

图片


②选择高效办成一件事—保定公租房;

图片


③进入页面后,可以看到资格申请、进度查询、公示公告、房源地图等,查询想要了解的详细信息;

图片


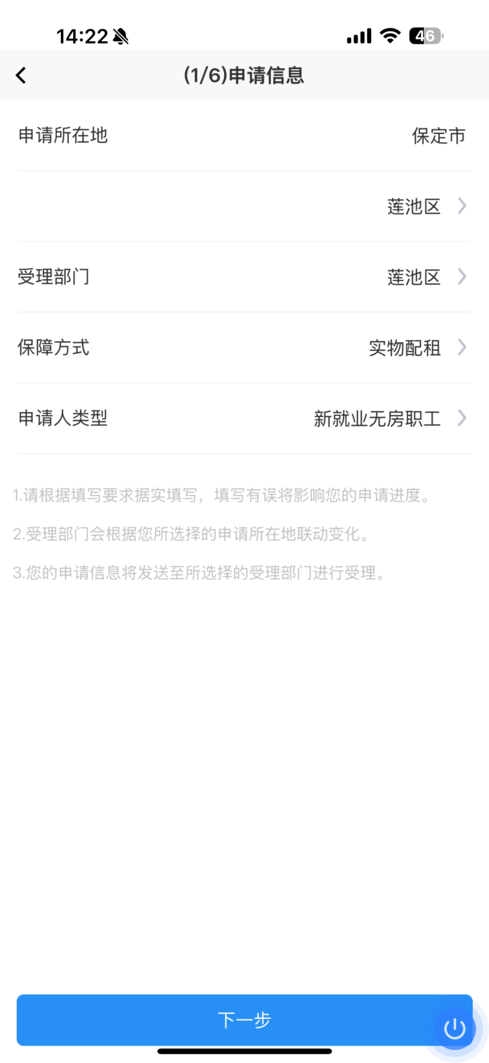
④点击“资格申请”,进入填写申请所在地、受理部门、保障方式及申请人类型,勾选下一步,确认无误后点击“确定”;

图片
图片


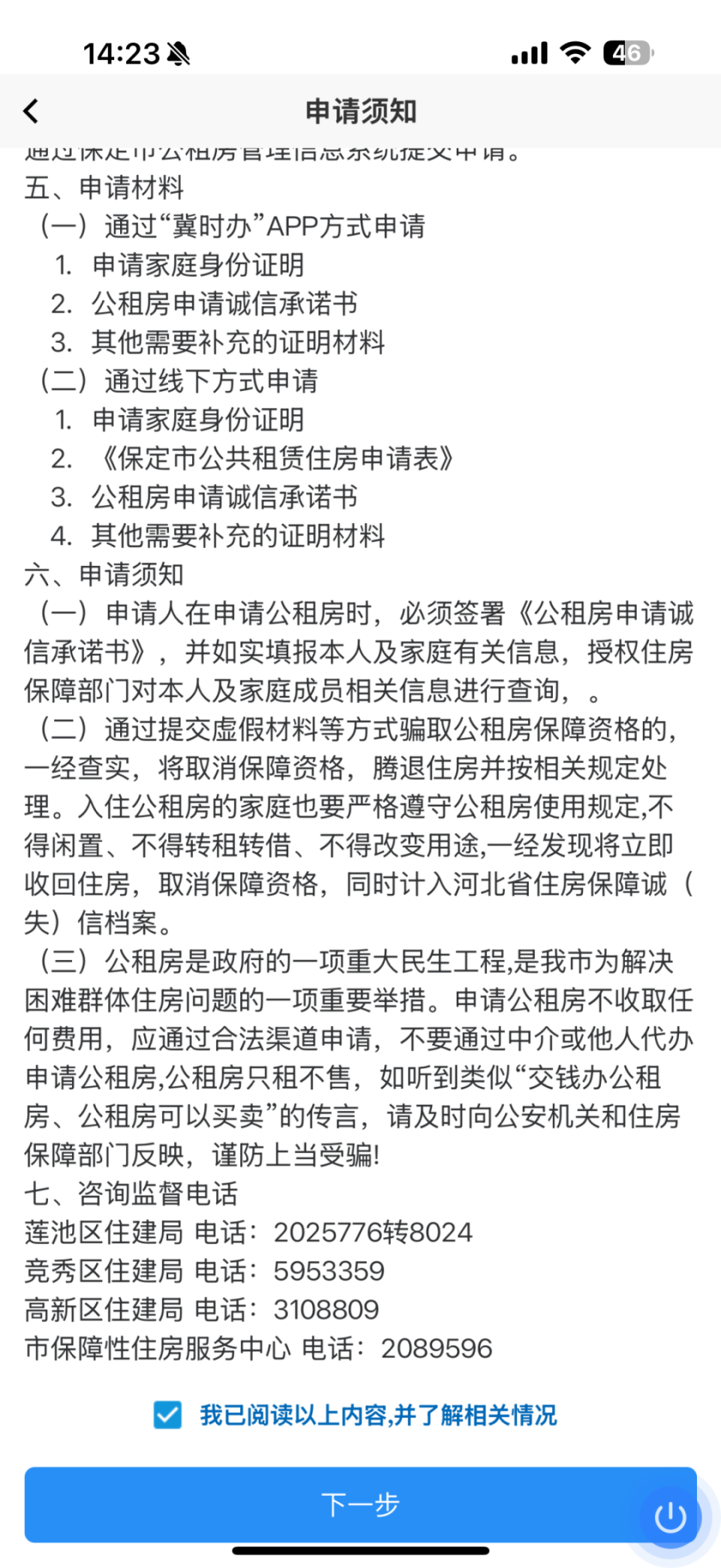
⑤仔细阅读申请须知,勾选“我已阅读以上内容”,点击下一步;


图片


⑥按要求填写添加申请人本人信息、家庭成员信息”、家庭住房信息等,按提示上传相应的证明材料。确认无误的,点击“确定提交”即为完成申请操作。

图片


⑦在“公租房服务”界面点击“进度查询”,可查看办理进度和提交申请信息的详情。



02

线下申请

如无法进行线上申请,申请家庭也可携带相关资料到申请所在区的住房保障部门进行申请。


划重点:公租房申请不委托任何中介,无“内部关系”“特殊通道”,凡要求转账、付费的均为诈骗!


图片

摄图网_500868259


重要提醒

03

1、申请资料要真实:按照受理公告要求完整真实提交,审核进度和结果“冀时办”可查,提交虚假材料等方式骗取公租房保障资格的,一经查实,将取消保障资格,并按相关规定处理。


2、情况有变要申报:已经纳入保障的家庭财产、收入、人口、婚姻状况、联系方式等家庭情况发生改变的,应当及时向市保障房中心提交书面材料,更新相关信息。


3、租住期间这些行为不能有:入住公租房的家庭要严格遵守公租房使用规定,不得闲置、不得转租转借、不得欠缴租金及相关费用、不得改变用途、不得私自调换,一经发现将立即收回住房。


若对政策有疑问,可拨打市保障房中心受理服务热线(电话:2089596)咨询,或前往市保障房中心业务大厅现场了解。


更多信息

想要获取更多公租房信息

关注“保定本地宝”

在聊天对话框发送“公租房

即可获取保定公租房线上申请入口

房源信息查询、租金标准等

图片


▌编辑:余江娥