根据《青海省“最美高原奋斗者”系列选树宣传活动方案》要求,由中共青海省委宣传部、省司法厅联合发文,在全省人民调解工作领域开展“最美人民调解员”选树宣传活动。全省共推荐上报“最美人民调解员”候选人24人。省司法厅本着“公开、公正、公平、择优”原则,联合省委宣传部严格按照评选标准进行评审筛选,暂选出廖玉华、刘曈、马福云、张晓东、胡立新、达保、尕特卓玛、劳哇公叶、旦正杰、马永坚等10名拟推荐候选人。
为充分发扬民主,广泛接受监督,现将拟推荐候选人予以公示,公示期为6月14日—20日,期间如有异议,请于6月20日前以书面或电话等形式向青海省司法厅反映。
联系人:马文涛
联系电话:0971—8247256
邮箱:jcc8212564@163.com
地址:青海省西宁市城中区南山路11号
附件:拟选树青海省“最美人民调解员”名单
青海省司法厅
2025年6月13日
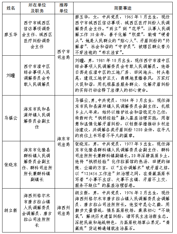
拟选树青海省“最美人民调解员”名单
推 荐 阅 读
▶【江源近观】第一期:青海高质量发展:三江之源凌云志 算电协同达九州
▶【江源近观】记者手记
▶【江源近观】创意H5 | 你能帮我找出问题,赢取勋章吗?
▶关于2025年公安院校公安专业在青招生工作的通知
▶网警提醒:假的!这些骗局,考生家长请注意
来源:青海省司法厅
以上图文,贵在分享,版权归原作者及原出处所有,内容仅为作者观点,并不代表本公众号立场。如涉及版权等问题,请及时与我们联系。 转载请注明出处
责编:侯桂青 编辑:冶秀兰
以上图文,贵在分享,版权归原作者及原出处所有,内容仅为作者观点,并不代表本公众号立场。如涉及版权等问题,请及时与我们联系。
转载请注明出处
责编:侯桂青 编辑:冶秀兰