14种降压药物使用要点一览!(干货)

导 

快收藏!

2024年版《中国高血压防治指南》推荐的常用降压药包括:

血管紧张素转换酶抑制剂(ACEI)、血管紧张素Ⅱ受体拮抗剂(ARB)、二氢吡啶类钙通道阻滞剂(CCB)、利尿剂(D)和β受体阻滞剂(B)。

临床上应该如何选择呢?


1

无合并症高血压患者


图片

无合并症高血压患者单药或联合药物治疗方案SBP,

收缩压;DBP,舒张压

F,固定复方制剂


2

有合并症的高血压患者


图片

B,β受体阻滞剂

心梗、心绞痛、心衰:一般有B

卒中、糖尿病:一般没有B


3

抗高血压药的分类、用药指征及推荐药物


图片


4

14种降压药的使用要点




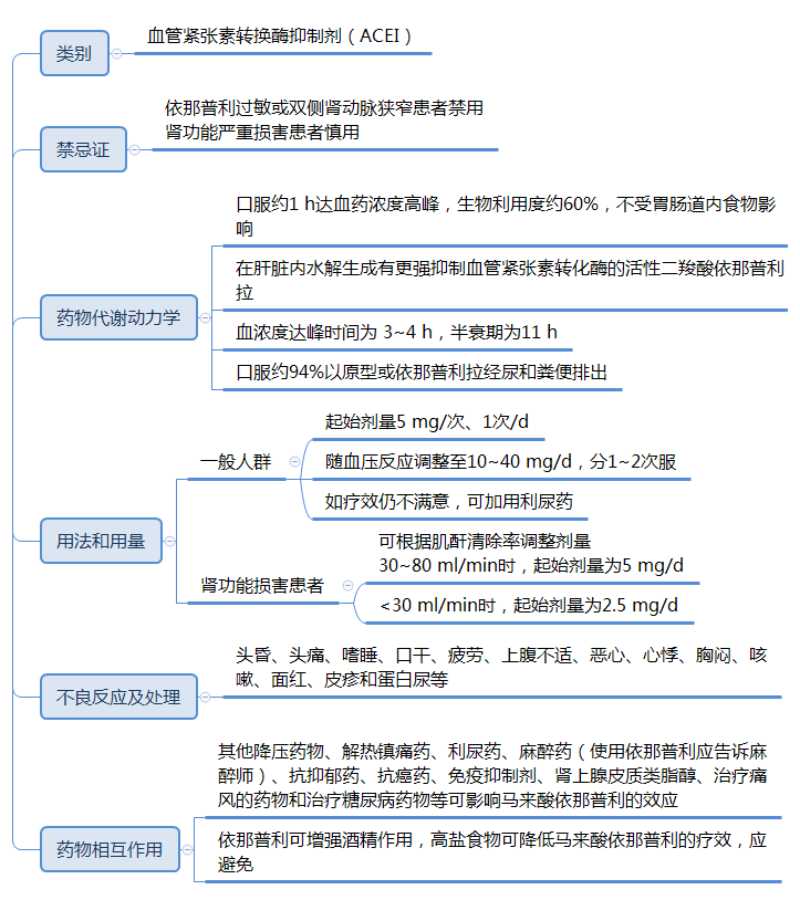
血管紧张素转换酶抑制剂(ACEI)




1.卡托普利

图片


2.依那普利

图片


3.赖诺普利

图片




血管紧张素Ⅱ受体拮抗剂(ARB)




1.缬沙坦

图片




钙通道阻滞剂(CCB)




1.氨氯地平

图片


2.硝苯地平

图片


3.非洛地平

图片


4.尼群地平

图片




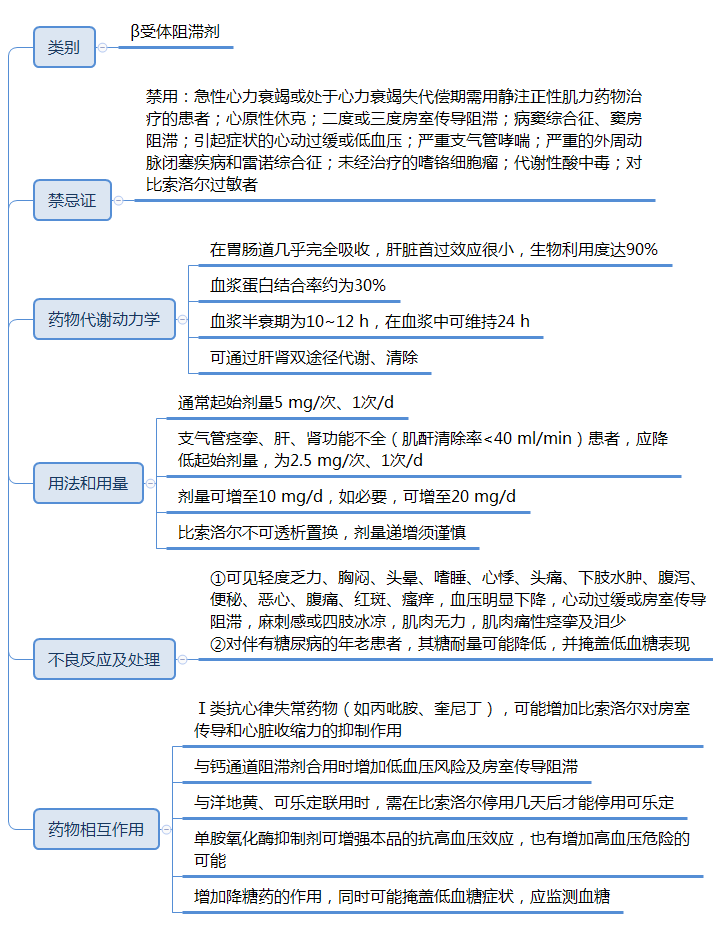
β受体阻滞剂




1.比索洛尔

图片


2.拉贝洛尔

图片




利尿剂




1.氢氯噻嗪

图片


2.螺内酯

图片




α受体阻滞剂




1.乌拉地尔

图片


2.酚妥拉明

图片


参考文献:

中华医学会,中华医学会临床药学分会,中华医学会杂志社,等.高血压基层合理用药指南[J].中华全科医师杂志,2021,20(1):21-28.



来 源 / 掌上医讯