罚没近7700万元!证监会重磅出手,徐翔老乡知名牛散屠文斌“栽了”,8年两度遭处理,通过大额封涨停、虚假报撤等手法操纵多只股票价格

金融界6月13日消息证监会重磅出手,徐翔老乡知名牛散屠文斌被罚没近7700万元!

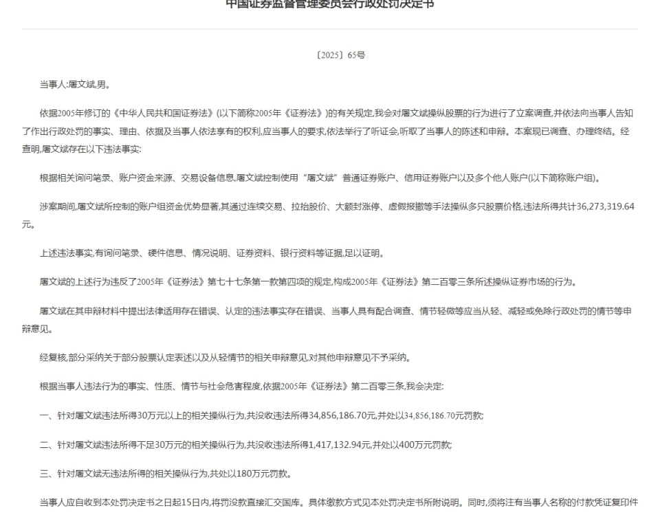
13日晚间,证监会在官网挂出一则行政处罚决定书。行政处罚决定书显示,经查明,屠文斌控制使用“屠文斌”普通证券账户、信用证券账户以及多个他人账户(以下简称账户组),在涉案期间,其控制的账户组资金优势显著,其通过连续交易、拉抬股价、大额封涨停、虚假报撤等手法操纵多只股票价格,违法所得共计36,273,319.64元。

图片

8年两度遭处理

在A股游戏席位中,中国银河证券上海杨浦区靖宇东路证券营业部被外界认为是屠文斌的席位,该席位操作凶悍,曾经多次出现在A股多只个股的龙虎榜中。

值得注意的是,这并不是屠文斌夫妇第一次被证监会处罚。2017年,吉林证监局发布的行政处罚决定书显示,屠文斌因违反《证券法》的相关规定,被吉林证监局给予警告并罚款10万元。据悉,屠文斌控制“施庆”账户在举牌奥普光电后,又在短时间内实施了买进卖出行为,触犯了短线交易的红线。彼时,屠文斌通过奥普光电表示,接受上述行政处罚,不申请行政复议和提起行政诉讼,并将积极配合执行行政处罚决定。

公开资料显示,屠文斌出生于1971年,施玉庆出生于1972年,两人为夫妻关系,住所位于浙江省宁波市鄞州区四明东路。上海证券报曾报道,屠文斌属于“闷声发大财”一类的牛散。屠文斌曾在2016年二季度“潜入”大连电瓷,此后,随着大连电瓷步入主升浪,屠文斌也在同年三季度逢高减持退出。

两度举牌宝馨科技名声大噪

2022年,屠文斌夫妇曾两度举牌宝馨科技而名声大噪。

当年6月23日,屠文斌夫妇首次增持宝馨科技股份,当日买入93.44万股,交易金额567.7万元。截至7月6日,屠文斌夫妇一路增持达到2771万股,约占公司总股本5.0015%,合计耗资约2亿元。

不过屠文斌夫妇举牌手法十分狂野,wind数据显示,6月23日至7月6日,屠文斌、施玉庆夫妇通过二级市场频繁交易。其中,6月23日、24日、29日、30日及7月5日、6日,屠文斌、施玉庆通过集中竞价交易买入宝馨科技,合计耗资约3.37亿元。

在此期间,屠文斌、施玉庆在相对高位进行了部分减持操作,分别发生在6月28日、7月1日,通过减持合计套现1.34亿元。截至7月6日,屠文斌、施玉庆夫妇合计持有宝馨科技2771万股,占公司总股本的5%,构成举牌。通过6月23日至7月6日之间的买卖,最终,屠文斌、施玉庆夫妇举牌的成本约为2亿元。截至7月13日,屠文斌、施玉庆夫妇所持股份市值为3.61亿元。据此计算,二人在不到一个月的时间内,已经浮盈约1.6亿元。

在首次举牌后,屠文斌夫妇继续增持,7月26日增持555.81万股,占公司总股本1%。8月初,宝馨科技定增落地,上市公司股本由5.54亿股增加至7.2亿股,屠文斌夫妇持股被动稀释至4.62%。二人旋即再度开启增持,8月12日,屠文斌与施玉庆合计增持273.85万股。

不过宝馨科技业绩一般,2010年12月,宝馨科技在深交所挂牌上市。上市后,宝馨科技的经营业绩一直不温不火。2010年至2013年,其实现净利润分别为0.46亿元、0.38亿元、0.25亿元、0.20亿元,持续下滑。2014年至2017年,公司净利润分别为0.17亿元、0.47亿元、-1.79亿元、0.4亿元;2018年至2020年,净利润分别为0.94亿元、0.66亿元、-3.89亿元。2020年的一次亏损,一下子亏掉了2010年至2021年的累计利润,还留下1.63亿元的亏空。

对于两度举牌,屠文斌夫妇曾回应增持宝馨科技称,“本次权益变动系本人基于自身投资计划安排、对上市公司未来持续稳定发展的信心及对上市公司价值的认可,从而进行的一项投资行为。”

一季度新进两只个股

目前屠文斌夫妇仍活跃在A股。

截至今年一季报,屠文斌位列乾照光电荣科科技十大股东。荣科科技一季报显示,十大流通股东中3位股东新进,3位股东退出,4位股东增持。在新进的前十大流通3位股东中,目前施玉庆持有145.4万股荣科科技的股份,市值2300万元左右。而屠施恩或与屠文斌、施玉庆存在关联,持股存在高度重合,三人均为乾照光电前十大股东,目前屠施恩持有215.68万股荣科科技的股份。

图片

本文源自:金融界

作者:大江