前言:本文是之前笔者做的《地狱潜兵2》拆解研究,供大家参考。
简述
《HellDivers2》是PvE co-op射击游戏中活跃玩家数峰值第一名,达458,709人,高于主要竞品《命运2》的316,750人。
随着削弱热门武器、强制绑定PSN账户、新内容推出较慢等存在争议的操作,《HellDivers2》活跃玩家数有了明显下降,但其活跃用户数在多数时间高于《命运2》。
《HellDivers2》作品的主要特点为:
• 不同敌人、星球、天气、任务目标组成的多样化游戏体验; • 全局任务与单局行动结合,提高玩家参与感的任务系统; • 隐藏Pay to Win的战争债券经济系统。
下文就将逐步详解本作的优秀之处。
公司简介
《HellDivers 2》由瑞典电子游戏开发商箭头游戏工作室(Arrowhead Game Studios)制作,这是他们的第五款产品。
该工作室得名自Johan Pilestedt的姓氏Pilestedt,翻译为英文后为"Arrow Stead"。
创始团队包括工作室创始人兼公司董事长Johan Pilestedt,Emil Englund、Malin Hedström、Anton Stenmark和Robin Cederholm。
在开发第一款游戏《Magicka》时,Arrowhead Studios 团队只有 7 个人,其中只有 2 个人是真正的程序员,成员往往身兼数职,例如首席财务官也是游戏脚本编写者。
公司总部最初位于谢莱夫特奥,后于2011年至2012年间逐步迁至斯德哥尔摩。截至2024年,公司拥有约120名员工。
公司历程
2008年初,在瑞典游戏奖(Swedish Game Awards,SGA)颁奖典礼结束后,吕勒奥理工大学(Luleå University of Technology)的一群年轻人聚到了一起,以取得下一届SGA奖项为目标,开发他们的第一款游戏《Magicka》。
初版《Magicka》与之后正式发布的版本相比,为2D画面,节奏更慢但更加硬核:在写入元素时,玩家必须按住施法按钮且不能移动,只能通过Xbox手柄操作,每个元素需要通过摇杆“画”出一个或复杂或简单的符号来完成输入。
2008年5月,制作团队以Arrowhead的名义通过原始版本的《Magicka》赢得该届SGA年度游戏奖项。在颁奖典礼结束,4名原有成员和1名新成员选择结束学业,将工作重心放到游戏开发上,于2009年初正式成立了Arrowhead Game Studios。
Magicka
2009年,工作室与发行商Paradox Interactive签约,于2011年正式发布了《Magicka》,发售后第17天下载量迅速超过20万次。七个月后,《Magicka》销量接近 80 万份。
《Magicka》以一个讽刺式的基于北欧神话的幻想世界为背景,玩家们在游戏中扮演一位来自神圣教团的法师,最终目标是阻止一个通过指使它的邪恶造物围攻善良势力从而使世界陷入混乱的邪恶法师。
在总共13关的故事战役和挑战模式中,最多四名玩家将能够通过一个完全动态的咒语系统中组合元素来进行施法,对黑暗的爪牙们造成浩劫和破坏。又或者摧毁自己的“朋友”,向他们证明谁是对战模式中的终极法师。
《Magicka》的合作游戏玩法、友军伤害、讽刺幽默风格、致敬名作的彩蛋奠定了Arrowhead的游戏风格,由于《魔能》的版权已归属于Paradox,所以说《HellDivers》可以算作《Magicka》的精神续作。
The Showdown Effect
此后,工作室继续与Paradox合作,于2013年推出了受20世纪80年代和90年代动作电影启发的2.5D多人动作游戏《The Showdown Effect》。
本作是工作室首款PVP对战游戏,以上世纪80到90年代的动作电影作为灵感来源,继承了他们一贯的恶搞风格和注重玩家间互动的特色,最多支持八人对战,让玩家在紧凑而复杂的2.5D地图内一决胜负。
由于完全没有除了教程关卡以外的单人游戏内容,游戏体验高度取决于一同游玩的其他玩家,本作在发布一段时间后出现了严重的玩家流失现象。
目前本作已被Arrowhead从官网上移除。
Gauntlet
2014年9月,工作室开发了合作地牢动作游戏《Gauntlet》,并由WB Games发行。
本作是1985年经典热门街机游戏的复刻之作,《Gauntlet》中有4个可以进行快节奏砍杀的标志性英雄,每个拥有独特的游戏体验和能力。最多四名玩家潜入地下城的深处,战胜邪恶并搜集黄金。
本作虽然名义上是复刻自经典游戏,但玩法却全面翻新,更接近《Magicka》。
玩法中虽然去除了友军伤害,但攻击会破坏食物和药水,目的是限制玩家的攻击行为。
Helldivers
2015年,箭头游戏工作室开发了《Helldivers》,该游戏由索尼电脑娱乐(Sony Computer Entertainment)发行,登陆PlayStation 3、PlayStation 4、PlayStation Vita和Windows平台。
本作中,玩家们扮演的是超级地球政府所属的特殊部队“Helldivers”成员。这些士兵通过高速的空投舱被投放至战区内,完成指定任务并在任务的末尾呼叫运输船进行撤离。本游戏支持最多四人联机,包括本地和网络联机。
在本作中,对玩家致命的不仅有敌人,还有来自其他绝地潜兵的火力。游戏中玩家拥有丰富的火力投射方式,攻高防低的玩家角色使得有时来自队友的威胁比敌人的更加严峻,一个不小心就会使队伍陷入混乱。友军误射这一设定使得游戏更加有挑战性之余也多了一抹别样的乐趣。
截至 2024 年 5 月 22 日, 《Helldivers》销量已超过 400 万台。
Helldivers 2
2024年 2 月 8 日,《Helldivers 2》由索尼互动娱乐(Sony Interactive Entertainment)发行,登陆PlayStation 5和Windows平台。
在保留了前作《Helldivers》中友军互伤和战略代码等要素的前提下,本作从俯视角射击游戏变成了第三人称射击游戏。
《Helldivers 2》于 2024 年 2 月 8 日发布,获得了评论界和商业界的一致好评,发布三个月内销量超过 1200 万份。该游戏赢得了多项奖项,被认为是 2024 年最佳游戏之一。
根据newzoo的数据,《Helldivers 2》成为 2 月份 PC 和 PS5 上最卖座的游戏,其中美国和英国是收入最高的市场。
团队主要成员
Shams Jorjani
职位: 现任 CEO
背景:
2024年5月22日,Johan Pilestedt宣布辞去首席执行官(CEO)一职,并聘请长期商业伙伴Shams Jorjani接任。Pilestedt转任首席创意官(CCO),以便全身心投入游戏开发工作。
Shams Jorjani 在游戏行业拥有丰富的经验,曾在 Paradox Interactive 工作长达 12 年,期间担任过多个重要职务,包括制作人、产品副总裁和首席业务开发官。他在游戏发行和业务拓展方面有着深厚的积累,成功推动了多款知名游戏的全球发行。
其他职务:
Shams 目前还担任发行商 Hooded Horse 的董事会主席,该公司以发行高质量独立游戏而闻名,代表作包括《Against the Storm》、《Manor Lords》和《Norland》。
贡献:
作为 Arrowhead 的 CEO,Shams 致力于推动工作室的战略发展,确保团队在创意和商业目标之间取得平衡,同时为玩家带来高质量的游戏体验。
Johan Pilestedt
职位: 前 CEO,现任首席创意官兼董事长
背景:
Johan Pilestedt 是 Arrowhead 的核心创始人之一,曾担任 CEO,目前专注于创意方向。他拥有多元化的技能,涵盖品牌开发、游戏设计、敏捷项目管理、编程和数字艺术等领域。
贡献:
Johan 在 Arrowhead 的多款成功游戏中发挥了关键作用,尤其是在游戏设计和品牌塑造方面。他的领导力和创意视野为工作室奠定了坚实的基础,并帮助 Arrowhead 在竞争激烈的游戏行业中脱颖而出。
Emil Englund
职位: 游戏总监
背景:
他于 2009 年加入工作室,最初担任动画师和游戏设计师,自 2011 年起担任 Arrowhead 的游戏总监。
技能:
Emil 在游戏设计、3D 动画、脚本编写、Maya 和游戏开发方面拥有丰富的经验。他的多才多艺使他能够全面参与游戏的创意和技术开发。
贡献:
作为游戏总监,Emil 负责监督游戏的整体设计和开发流程,确保每款游戏都能达到工作室的高标准。他的领导能力和对细节的关注为 Arrowhead 的游戏质量提供了有力保障。
Malin Hedström
职位: 艺术总监
背景:
Malin Hedström 毕业于吕勒奥理工大学(2007 - 2009),拥有深厚的艺术和技术背景。她在 3D 建模、艺术设计、Maya、游戏开发和团队领导方面积累了丰富的经验。
贡献:
作为艺术总监,Malin 负责监督游戏的美术风格和视觉表现。她的创意和领导力帮助 Arrowhead 打造了多款视觉效果出众的游戏,为玩家提供了沉浸式的游戏体验。
Anton Stenmark
职位: 首席技术官
背景:
Anton Stenmark 同样毕业于吕勒奥理工大学(2006 - 2009),自 2009 年加入 Arrowhead 以来,一直担任技术核心角色。他最初担任首席程序员,后于 2012 年晋升为首席技术官。
技能:
Anton 精通多种编程语言和技术,包括 C#、HLSL、PHP、C++ 和 Lua。他在游戏引擎开发和优化方面有着深厚的造诣。
贡献:
作为首席技术官,Anton 负责 Arrowhead 的技术架构和开发流程。他的技术专长为工作室的游戏提供了强大的技术支持,确保每款游戏在性能和稳定性上都达到顶尖水平。
项目方向
Arrowhead自从《Magicka》后尝试过PVP等游戏类型,但最终在《Helldivers》回归为PVE co-op射击,结合Johan Pilestedt宣布“游戏未来不会有PVP模式”以及表示的言论,预计团队将继续在PVE co-op射击领域耕耘。
PVE Co-Op方向诞生过许多佳作,如《Left 4 Dead》和《深岩银河》系列,此类游戏无需考虑复杂的PVP游戏平衡,且与RogueLite元素能较好的结合,预计未来会持续诞生优秀作品。
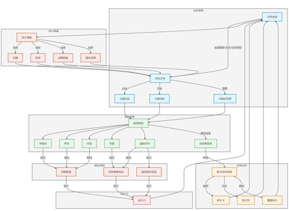
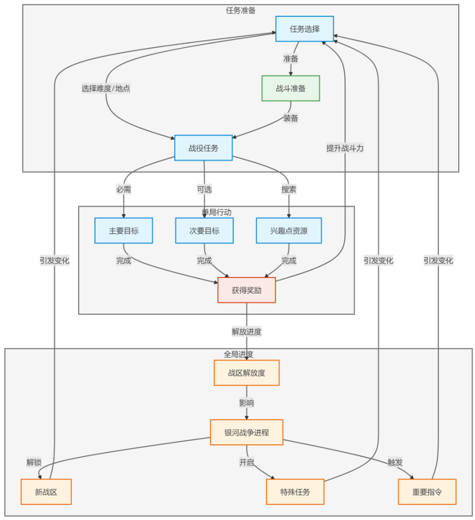
游戏循环
流程循环
《HellDivers 2》的基本流程循环结构如下:
资源循环
《HellDivers 2》的资源有以下七种,用途、获取途径和上限如下。
《HellDivers 2》的资源循环分为三类,分别用于获得战略配备、战争债券物品和超级商店物品。
任务循环
《HellDivers 2》的任务分为全局任务和单局行动。
全局任务和单局行动互相影响。
单局行动内有主线任务目标、支线任务目标。
游戏系统
资源系统
经验、申购点和战略配备
玩家在游戏中可以获得经验与申购点,积累经验提升等级后解锁战略配备购买权,再使用申购点购买战略配备,最后用样本强化战略配备。
经验与等级
完成主要目标可获得100经验,完成支线目标可获得50经验,摧毁巢穴/前哨的奖励从小到大为5/10/20。
随着难度提高,经验值加成也随之提高,最高可达300%。
经验与等级关系如下。

申购点
由于申购点比较容易获得,且适合解锁的高价值战略战备较少,申购点的作用并不明显。
战略战备
战略战备分为三大类五小类,30级前可解锁所有战略配备购买权。
奖章和战争债券
战争债券相当于没有期限的战斗通行证,除了标准战争债券免费外,其他战争债券都需要使用1000超级货币解锁。
可以用奖章购买战争债券上的物品,除了第一页外,其他每页都需要在之前的页面花费一定数量的奖章才可解锁购买权。
奖章
在3及以上难度中,随着难度递增单个区块常常会包含2-3个不同的任务。所有属于同一区块的任务被称为“任务链”。
同属任务之间没有强制执行的先后顺序,可以按照个人意愿以任意顺序完成。
在完成任务链中的多个任务时,战后结算会获得额外的奖励奖章,除此之外,并不会获得其它更多奖励。
如下面关卡,完成任意两个任务,获得9+12共21个奖章。
奖章获取可见下列表格。
标准战争债券
标准战争债券共有10页,全部道具需要2015奖章购买,解锁全部道具购买权需要1200奖章,道具中包含750超级货币。
标准战争债券有以下特点:
页面内容分层设计:
• 低阶页面(1-3页):以低价值道具为主,单件成本1-15奖章。 • 中阶页面(4-7页):中等价值道具,单件成本提升至20-50奖章。 • 高阶页面(8-10页):核心战斗资源和稀有外观,强力道具PLAS-1位于第10页,单件成本高达60-70奖章。
解锁门槛陡增:
解锁下一页所需奖章数呈指数级增长(8→35→75→150→260→420→650→850→1200),通过高门槛控制玩家进度,保持活跃度,引导玩家购买拥有强力道具的付费战争债券来提高奖章获取效率。
超级货币穿插:
每页固定包含超级货币,成本逐页递增(1→50),引导玩家通过奖章兑换用于购买付费战争债券。
配套组合:
武器/护甲/头盔斗篷/玩家卡牌成套出现,如第3页的CE-35套装。通过套装设计提高玩家完整收集的欲望,延长留存时间。
里程碑设计:
每页设置1-2个核心目标,如第5页的LAS-5和第10页的PLAS-1。解锁新页面后,玩家会优先兑换高性价比道具,形成短期-长期目标循环。
培养玩家购买外观物品习惯:
战斗债券每页可购买的物品分为:
• 赋予角色技能和数值变化的能力物品; • 仅提供装饰的纯外观物品。
免费的标准战争债券,后续页面的解锁奖章数会逐渐大于前面页面的能力物品奖章之和。也就是说,如果要购买标准战争债券的所有能力物品,必须在途中购买一部分外观物品才能解锁后面页面能力物品的购买权。
付费战争债券
目前发售的收费战争债券有以下共同点:
• 通常拥有一个特定的主题(寒冷、爆炸等)的物品; • 均为1000超级货币解锁; • 只有3页; • 每张战争债券都包含300超级货币可供购买。
付费战争债券本质是特殊的道具付费,用1000超级货币购买包含强力道具的礼包,但是经过包装淡化了“Pay to Win”色彩。
因为:
• 战争债券物品只能用完成任务获得的奖章购买; • 可用真实货币兑换的超级货币并不能直接购买战争债券物品,仅是解锁购买权; • 游戏中可获得超级货币,理论上不氪金也可以获得付费战争债券。
实际上由于超级货币获取难度较大,且强力道具分散在各个付费战争债券,不充值玩家的游戏体验较差。
此外,付费战争债券通常有以下特征:
强力道具易获得:
大部分付费战争债券性价比最高的强力道具都在第1页,变相鼓励玩家充值购买战争债券,获取强力道具来提高获取奖章效率。
解锁返利:
付费战争债券都提供300超级货币供玩家花费奖章购买,相当于每张战争债券700超级货币。
搭售策略:
付费战争债券,后续页面的解锁奖章数小于或等于前面页面的能力物品奖章之和。也就是说,付费战争债券可以先购买所有能力物品,再去购买纯外观物品。提升战力效果立竿见影,付费体验好。
超级货币和超级商店
超级商店的本质就是付费货币商店,所有商品都需要花费超级货币购买。
商店内的物品每2天轮换一次,每次轮换4~6件装备,固定成套。
未遇到心仪商品,就只能蹲守下次轮换,售卖商品中只有盔甲、武器可能是能力物品。另外,该商店不存在任何折扣与优惠,任何时候购买价格都一样。
大部分盔甲只是简单的换皮甲或者更换了防护等级的债券甲,除此之外有少数性价比较高的盔甲售卖,这些特殊盔甲往往独一无二,只能在超级商店买到。
如果没有新套装推出,超级商店会循环上架旧有套装。
样本和战备强化
详见战备强化部分。
全局任务
附带背景故事的全体玩家任务,在《HellDivers 2》中被称为第二次银河战争。
• 战争是持久的,由Arrowhead管理员管理(前作是30天一个赛季,赛季后重置)。 • 进度不会自动重置,除非超级地球被敌方阵营占领。 • 每个行星都有自己的解放进度,而不是其所属区域。 • 重要指令用于讲述银河战争的状态。
全局任务会影响单局任务的关卡和战役类型。
可供游戏的星球(即关卡)取决于当前控制它们的派系,以及它们通过补给线与哪些星球相连。当补给线连接的两颗星球属于不同派系时,一颗星球可以对该补给线上的另一颗星球发动星球攻击,从而引发战役**。**
战役类型取决于控制星球的势力和状态。在敌方占领星球上触发“解放战役”,如果敌人发起进攻则在我方占领星球“防御战役”。
单局行动
单局行动可分为解放战役、防御战役、高优先级行动和入侵战役。
解放战役和防御战役如下图所示:行星攻击用红色箭头表示。敌方占领星球有红色名称标签,我方占领星球有蓝色名称标签。
• 敌方星球Matar Bay与我方星球Martale、Meissa、Marfark相连,Matar Bay上会出现解放战役*。* • 我方星球Martale遭受Matar Bay的攻击,触发防御战役*。* • 如果Martale、Meissa、Marfark被敌人占领,Matar Bay将变得无法到达,Matar Bay上的解放战役不再可供游玩。
高优先级行动属于特殊任务,一般是影响全局任务的重要行动,行动成败会影响重大剧情走向。
在目前,入侵战役是对抗光能族专属的特殊防御战役。
和普通防御战役的不同点为:入侵战役限制时间少于 24 小时,而防御战役则为 24 小时或更长时间。
入侵战役失败,敌人会撤离;防御战役失败,敌人会占领我方星球。
可以看做是光能族的半成品测试玩法。
玩家在完成单局行动时会为星球的解放进度做出贡献,解放进度达到一定程度会改变全局任务状态。
目前,每次行动的贡献度被设定为 0.0001% 到 0.0003%(从只有 1 个任务的行动到有 3 个任务的行动不等)。完成行动的玩家数量或行动的难度等级不会影响这一数值。
平均而言,一个星球上的 10 万玩家每小时可贡献约 5% 的解放进度。
此外,行星拥有再生进度,是敌对行星的巩固速度或虫子的生成速度,Arrowhead管理员 能在每小时 0% 到 20% 的幅度之间随意调整这一机制。
解放进度-再生进度=星球解放进度,达到100%星球宣告解放,解放战役结束,开启相连星球的新任务。
主线目标和支线目标
每局行动有主线任务目标和支线任务目标。
任务统一为固定模版类型,通过完成不同种类的任务,可以获得经验值、申购点等资源。
较高难度下的单个任务往往由四部分组成:主线任务目标、支线任务目标、敌方据点和资源点。
1. 主线任务目标-在地图上以橙色图标标识。 只有在完成全部主线任务目标后才可呼叫撤离运输船完成全部主线目标后,不论最后是否撤离成功,都会获得奖章结算奖励。往往会有0-3个前置小主线任务目标需要完成(数量取决于难度及任务类型)。
2. 支线任务目标(可选)-在地图上以青色图标标识,完成后奖励额外经验。 3. 敌方据点(可选)-在地图上以红色区块标识,完成后奖励额外经验。 4. 除歼灭战、防御战外,每个任务还会生成数量不等的“资源点”以供玩家探索,获取额外的战利品。 5. 其他:暗灰色无边框任务图标 -已完成的主线、支线目标任务;亮灰色上箭头图标 -运输机撤离点,完成全部橙色核心主要目标任务后可启用;规模不一的红色区块 -未探明的敌方巢穴/哨站;资源点 -钻石图标代表该资源点点仍有样本,标记图标代表样本已清空。
任务目标类型
部分任务目标仅在特定的难度和特定的敌人战役才出现。
基础任务类型如下。
虫族任务目标如下。
机器人任务目标如下。
光能族任务目标如下。
天气系统
游戏通过随机生成的环境灾害和气候条件改变战场,赋予更多样性的游戏体验。
环境灾害和气候条件赋予全局DEBUFF,几乎绝大多数DEBUFF对玩家的负面影响更大。
DEBUFF分为持续性和间隔性两种:
持续性DEBUFF将会贯穿整局游戏(“极寒”和“极暑”实际上为一体DEBUFF,只是会根据当前昼夜进行对应切换) 。
间隔性DEBUFF在一局40分钟的游戏中约会随机间隔10分钟左右出现总共2-3次,每次持续时长约1-3分钟不等。
除DEBUFF之外,还可能存在各类未在面板中说明,但却极度影响作战的环境因素,例如“十字架”可以拦截飞鹰的防空树等。
气候环境类型与固定的DEBUFF相绑定,如果两个星球的气候环境类型完全一样,那它们本质上就是完全相同的。
具体包括:
天气系统迫使玩家调整装备和战术,如鼓励玩家在极寒环境使用热能武器。
战斗力系统
《Helldivers 2》中,玩家的战斗力主要由武器、防具、战略配备和强化资源构成,角色本身无能力成长机制。
武器系统
武器包含主武器、副武器、投掷物和支援武器。
主武器
主武器是玩家在战场上最主要的进攻手段,有突击步枪、射手步枪、狙击步枪、霰弹枪、冲锋枪、炸药武器、能量武器和特殊武器。
主武器是小规模战斗中主要的输出手段,但普遍缺乏反重甲能力,需要靠支援弥补。
主武器特性如下:
突击步枪:最常规的主武器,具备适中的精度和射速。
霰弹枪:一次性射出多个弹丸,近距离威力强大,分弹仓式和弹匣式两种。
冲锋枪:相较突击步枪,可以单手使用,操控性良好,但射程短。
精确射手步枪:威力中等,少备弹,低射速的半自动步枪,具有消音功能。
炸弹:带有爆炸效果的直射武器,各自性能差异较大,部分武器可以炸巢。
能量武器:杂类,各自性能差异较大,部分武器性能对应其它类型。
激光武器:用散热罐替代弹匣,射击后会累计热量,只要不过热就会自行冷却,发射物分射弹、炸弹和光束。
电弧武器:弹药无限,在前方一个锥形区域内随机选择目标发射电弧,可能会命中尸体和队友。主武器的电弧不会造成连锁。
每把主武器都有详细的数据参数,如基础伤害、耐久伤害(对敌人坚固部位的伤害加成)、穿透等级、射速、弹容量、换弹时间以及弹匣总伤害等,这些数据决定了武器在不同战局下的表现。
性能参数以AR-23为例:
副武器
副武器主要作为主武器的补充,一般用于在主武器弹药耗尽或需要应对特殊情况时,副武器能够快速切换提供额外火力或战术支援,确保在高压战斗中不至于陷入被动。
投掷物
用于造成范围群体伤害,炸毁建筑物等。
可分类为:
• 按爆炸方式:引信雷和冲击雷。 • 按爆炸效果:普通雷、燃烧雷和眩晕雷。其中眩晕雷没有伤害,不能用于炸巢。 • 特殊:飞刀。
性能参数以G-12为例:
支援武器
支援武器属于战略战备,但在部署期间,支援武器是作为装备的一部分进行选择。
如需使用,需要在战斗中输入战略代码并在地面上投掷信标来召唤这些武器。
支援武器主要是为了增强团队火力和覆盖特殊作战需求而设计的,通常具有较高的火力输出或特定的控制效果。
防具系统
防具包含盔甲、头盔和披肩,只有盔甲会改变游戏数值或机制,头盔和披肩都是纯外观饰品。
盔甲会影响人物的护甲值、移动速度和耐力,护甲值越高另两项就越低,隐蔽性也会变差,高于100的护甲值还能够提供头部防护。此外每种护甲还会提供一个特殊效果。
游戏中的盔甲分为轻型、中型和重型三种。
• 轻甲:提供最快的移动速度和最高的耐力回复,但防御力较低,适合追求机动和快速游走的玩家。 • 中甲:在防御和机动性之间取得了较好的平衡,适合大多数场景使用。 • 重甲:防御力最强,能抵御较高的伤害,但会牺牲移动速度和耐力回复,使用率最低。
不同种类的盔甲常规数值不同,同种类的盔甲常规数值大多相同,除特殊属性可能有所差异外,大部分盔甲仅外观不同,少数盔甲的数值会异于同种类的其它盔甲。
常规数值如下:
常见盔甲机制如下:
战略配备
战略配备(简称战备)是游戏的特色之一,不同战备的功能各异,能够将不可能转变为可能,可以逆转原本劣势的局势。
可选四个,不可重复,部分有使用次数限制,呼叫后有到达时间和冷却时间。
打开指令面板后输入特定方向代码可以投掷信标呼叫对应支援。PC端默认WASD。
战备的解锁和购买代价并不苛刻,玩家在30级前基本就能解锁全部有用的战备。但是,战备平衡性较差,性价比差异很大,有些战备缺乏实用价值。
另外,不同战备在虫族、机器人和光能族三条战线之间表现亦有差距,因此,应根据战线进行适合自己的战备搭配。
战备分为三大类,以颜色作区分。
红色系战备:飞鹰系战备+轨道系战备
穿甲等级高、威力大、范围杀伤,适合打击集群敌人或清除固定据点,灵活易用,用于弥补爆发火力不足的缺点。
飞鹰系战备和轨道系战备都比较依赖舰船模块升级。
飞鹰系战备的特点是:单个飞鹰战备可连续使用2次、3次或其它次数。(取决于对应战备次数限制)
但是在花完所有次数以前,不会自动补充。
要么飞鹰系战备次数被全部用完,要么主动选择重新装填。之后,飞鹰战斗机会返回驱逐舰重新装填。
在此期间,所有飞鹰系战备将处于不可用的状态。直到装填完毕后,所有飞鹰系战备使用次数将重置为最大数,你可以重新使用所有飞鹰系战备。
轨道系战备为传统的冷却方式,同大多数游戏的技能一样,用完后即进入一段时间的冷却。
轨道系战备两个特点:cd较短或杀伤力的形式更强。
蓝色系战备:背包位战备+三号位战备
提升单兵的战斗或生存能力,利于提高容错率。
背包位战备的特点是辅助战斗:提高单兵续航和生存能力,削弱敌方弱势单位。
大部分背包位战备(不含占用背包的三号位武器)不依赖舰船模块升级。目前,模块升级基本只影响背包位战备的冷却时间,对其强度本身几乎无影响。
三号位战备的特点是有效提升输出能力及上限:主要提升应对大型单位的正面对抗能力,拥有更多对抗策略。
三号位战备主要吃最后两级模块升级,虽有强度但并非必备,需要大量的样本资源。
绿色系战备:塔防系战备
提供额外火力以及吸引仇恨,可辅助清除高威胁或高价值单位,降低单人对抗的压力,或减少对抗的代价和成本。
自动塔防系战备的特点是有效提升正面抗压能力,但应对突发风险能力有限,且泛用程度低。
塔防系战备依赖资源培养,功能也比较单一,绝大多数只携带自动塔防系战备的玩家非常依赖队友完成任务,性价比较低。
战备搭配
常用战备搭配思路:
1. 根据战线的敌方阵营特性进行通用配装(如:机器人普遍出装反器材/无后座/磁轨炮) 2. 根据个人使用和战斗习惯进行固定配装(如:补包+反器材) 3. 根据战斗策略进行特化配装(如:速通流)
战备搭配考验个人对敌方阵营特性、战备特性和战斗策略的理解,只有深入了解才能进行合理搭配。
战备强化
刚解锁的战备一般性能较低,因此,游戏内还有战备强化功能,被称为“舰船模块”,与战备购买页在同一终端。
舰船模块是最游戏中影响和决定性因素最大的功能之一,可与债券并列。升级舰船模块对战备的质和量都有绝对的提升。
舰船模块的升级机制鼓励玩家先升满单一类别的模块,否则会面临获得的样本浪费或溢出的现象。
参考升级类别如下:
强化资源
相当于被动技能,在进入战场后无法切换。提供各种对全队生效的特殊效果,同队人不能携带相同强化。如果有人退房,强化资源会失效,但后面的加入者依然不能携带相同强化。

具体性能如下:
敌人系统
游戏内目前有三大敌人种族,分别为虫族、机器人和光能族(半成品),不同的敌人结合不同的关卡,给予玩家多样化的游戏体验。
虫族又称终结族,控制区域分布在超级地球东侧,因此也被简称为东线。
终结族擅长以虫海数量压制敌人,并以极高的机动性、极强的腐蚀酸减速效果和十分影响视野的孢子雾气为主要手段。弱点则是防御能力弱,且几乎都为近战单位,适合在安全距离外进行攻击。
机器人控制区域分布在超级地球西侧,因此也被简称为西线。
机器人擅长以火力压制敌人,能够在远距离外反击敌方。机器人擅长各类十分致命且击飞效果极强的攻击手段,大多数机器人单位防御力较高,对玩家的武器等级有一定要求。
光能族控制区域分布在超级地球南侧,因此也被简称为南线。
光能族的主力部队尚未出现(半成品),而是通过入侵战役的形式与超级地球进行消耗战,因此南线的压力更小。
光能族呼叫增援的冷却速度极快,并且擅长骚扰式进攻,需要玩家快速解决高威胁单位,否则光能族的优势就会越滚越大。
本作未来趋势
本作目前尚不完整,重要敌人光能族尚且是半成品,大地图上仍有许多地方存在空缺。
目前存在的问题是物品的平衡性较差,可用的装备较少限制了玩法多样化;关卡和任务的变化仍较小,容易让玩家感到厌倦。
2024年12月新增光能族敌人的版本更新,带领游戏持续走低的活跃玩家数回暖至15万人,但由于变化较小,一旦新内容消耗完,玩家就会继续流失。
本作的优点是相比竞品更多样化游戏体验,提高玩家参与感的任务系统和新颖的战争债券经济系统。
如果Arrowhead能够在游戏体验的多样性上继续努力——如使build更加有趣味性,相信游戏的活跃玩家数还会继续提升。
品类未来趋势
笔者一向看好PvE co-op射击游戏的未来,《helldivers2》已经是PC端此品类表现最好的游戏,但在build复杂性和趣味性上仍有待提升。
如果能进一步完善,如加入《无主之地》系列的天赋树系统和装备随机词条系统,相信游戏的表现会更上一层楼。
综合结论
优秀,有进一步提高的潜力。