曝光!操作平台有积水、电器线路裸露在外……工贸企业安全隐患立即整改!

图片

近期,成都市安办组织对工贸企业安全生产工作开展安全检查,现将检查中发现的部分典型隐患问题曝光如下。

图片



图片

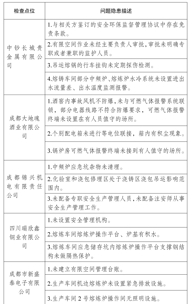
点位一

邛崃市丨四川瑞欣鑫铜业有限公司

图片

隐患问题

熔炼车间熔炼炉操作平台、炉基有积水。


图片



法律法规解读

《冶金企业和有色金属企业安全生产规定》第二十八条 企业在进行高温熔融金属冶炼、保温、运输、吊运过程中,应当采取防止泄漏、喷溅、爆炸伤人的安全措施,其影响区域不得有非生产性积水。


图片

及时清除相关区域非生产性积水,目的是确保作业环境安全条件,防止熔融金属冶炼、运输过程出现泄漏、溢渣、喷溅等情形下,与环境中积水相遇,引发高温灼烫、火灾、爆炸等生产安全事故。



图片

点位二 

金堂县丨成都大地魂酒业有限公司

图片

隐患问题

酒窖内事故风机不防爆、未与可燃气体报警系统联锁,部分电器线路裸露在外,未采用低压流体输送用镀锌焊接钢管穿管等防爆措施。


图片
图片


法律法规解读

《爆炸危险环境电力装置设计规范》(GB50058-2014)3.1.1 在生产、加工、处理、转运或贮存过程中出现或可能出现下列爆炸性气体混合物环境之一时,应进行爆炸性气体环境的电力装置设计:


1 在大气条件下,可燃气体与空气混合形成爆炸性气体混合物;


2 闪点低于或等于环境温度的可燃液体的蒸气或薄雾与空气混合形成爆炸性气体混合物;


3 在物料操作温度高于可燃液体闪点的情况下,当可燃液体有可能泄漏时,可燃液体的蒸气或薄雾与空气混合形成爆炸性气体混合物。


《酒厂设计防火规范》(GB50694-2011)9.3.8 乙醇蒸气浓度检测报警装置应与机械通风设施或事故排风设施联动,且机械通风设施或事故排风设施应设手动开启装置。


《电气装置安装工程 爆炸和火灾危险环境电气装置施工及验收》(GB50257-2014)5.3.1 配线钢管,应采用低压流体输送用镀锌焊接钢管。


5.3.2 钢管与钢管、钢管与电气设备、钢管与钢管附件之间的连接,应采用螺纹连接。不得采用套管焊接,并应符合下列要求:1 螺纹加工应光滑、完整、无锈蚀,钢管与钢管附件之间应采用跨接连线。不得在螺纹上缠麻或绝缘胶带及涂其他油漆。


图片

酒窖中乙醇蒸气与空气混合易形成爆炸性环境,非防爆风机运行时产生的电火花或高温可能直接引燃气体,导致爆炸事故。未联锁的可燃气体报警系统无法在检测到乙醇泄漏时自动启动风机通风,蒸气持续积聚可能达到临界浓度,遇明火即爆燃。酒窖内乙醇蒸气与空气混合易形成爆炸性环境,裸露线路产生的电火花或电弧可能直接引燃蒸气,导致爆燃甚至连锁爆炸,裸露线路在酒窖潮湿环境中易受腐蚀,或搬运酒桶时被外力刮擦破损,造成短路起火。



图片

点位三

郫都区丨成都华军调味食品有限公司

图片

隐患问题

储椒池安全风险告知牌危害因素辨识与实际不符,硫化氢、氧含量危害因素临界浓度限值不准确。


图片


法律法规解读

《工贸企业有限空间作业安全规定》第六条 工贸企业应当对有限空间进行辨识,建立有限空间管理台账,明确有限空间数量、位置以及危险因素等信息,并及时更新。


图片

准确辨识有限空间危害因素并标注临界浓度限值,是预防中毒、窒息事故的核心措施;硫化氢、氧含量危害因素临界浓度限值不准确,易造成应急措施失效,最终导致盲目施救扩大人员伤亡。


风险辨识审批监护不到位

作业现场安全管理不规范

设施设备不符合安全标准

……

本次检查共计发现安全隐患问题25项

👇


图片
图片


图片


防范安全风险

确保安全生产


工贸企业

该如何防范遏制事故?

这份安全提示

一定要了解

↓↓↓


图片