上海体育大学研究证实:运动可以改善脂肪肝

该内容由AI辅助创作

01

近日,上海体育大学运动健康学院郭亮教授领衔的研究团队在国际权威期刊 Cell Reports 上发表了一项重要研究成果,揭示了运动如何通过激活特定脂肪因子Nrg4来缓解代谢相关脂肪性肝病(MASLD)的分子机制。这项研究不仅为运动改善肝脏代谢提供了坚实的理论依据,也为未来开发基于Nrg4的治疗策略打开了新思路。

图片

代谢相关脂肪性肝病(MASLD)已成为全球范围内最常见的慢性肝病之一,尤其在肥胖、糖尿病和代谢综合征人群中高发。已有大量研究表明,规律运动有助于改善MASLD,但其背后的分子机制尚不清楚。

02

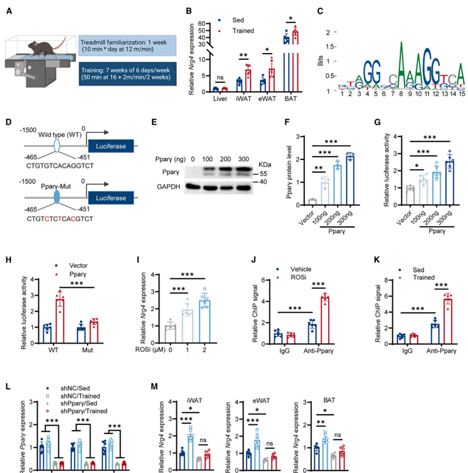
研究人员首先发现,在MASLD患者及动物模型中,一种由脂肪组织分泌的关键蛋白——Nrg4(Neuregulin 4)表达显著下调。有趣的是,人群数据也显示,不同形式的运动均可显著提高血液中Nrg4的水平,提示它可能是连接运动与肝脏代谢改善的重要“信使”

此外,研究还聚焦于cGAS-STING炎症信号通路,该通路已被证实在MASLD的发生发展中扮演关键角色。然而,运动是否通过调控这一通路来改善疾病,此前尚未明确。

研究团队首先验证了运动对Nrg4表达的影响。他们发现,在运动状态下,脂肪组织中的转录因子PPARγ被激活,并直接结合到Nrg4基因的启动子区域,从而促进其转录表达。

通过荧光素酶报告实验和染色质免疫共沉淀技术(ChIP),研究人员进一步确认了这一机制的可靠性。这一步揭示了运动如何通过激活PPARγ来“打开”Nrg4的表达开关。

为了验证Nrg4在运动改善MASLD过程中的作用,研究人员利用腺相关病毒(AAV)技术在小鼠体内特异性敲低脂肪组织中的Nrg4表达。结果显示,当Nrg4缺失后,运动对高脂饮食引起的肝脏脂肪堆积、胰岛素抵抗、葡萄糖耐受异常以及炎症反应的改善作用明显减弱。相反,若通过AAV过表达脂肪组织Nrg4,则可协同运动进一步改善MASLD表型,说明Nrg4不仅是运动益处的中介者,还有望成为干预靶点。

图片

在分子机制层面,研究发现Nrg4通过与其受体ErbB4结合,激活下游AKT信号通路,进而诱导cGAS蛋白在第291位丝氨酸上的磷酸化修饰。这种修饰会抑制cGAS的酶活性,减少第二信使cGAMP的生成,最终阻断STING介导的炎症信号传导。

研究人员通过构建cGAS S291A突变体进一步验证了这一关键位点的功能意义,证实了Nrg4正是通过这一信号路径实现抗炎和抗脂肪变性的双重保护作用

为了验证Nrg4-ErbB4信号轴在肝脏中的作用,研究人员构建了肝细胞特异性ErbB4敲除小鼠。结果显示,当肝细胞中缺乏ErbB4时,运动对MASLD的改善效果大幅减弱,与脂肪组织中Nrg4缺失的表型高度一致。这一发现明确了脂肪组织-Nrg4-肝脏ErbB4构成的跨器官信号轴在运动改善MASLD中的核心地位。

研究还发现,脂肪组织中Nrg4的过表达不仅能模拟运动的部分保护作用,还能与运动产生协同效应,进一步增强对MASLD的改善效果。这为未来的临床干预提供了新方向——即通过提升Nrg4水平来增强运动疗法的效果。

03

本研究系统阐明了运动通过激活PPARγ-Nrg4-ErbB4-cGAS-STING信号通路来缓解MASLD的分子机制,首次将脂肪组织分泌因子Nrg4确立为运动调节肝脏代谢的关键介质。

更重要的是,研究不仅加深了我们对运动改善代谢疾病的生物学理解,也为开发以Nrg4为核心的新型治疗手段提供了理论支持。未来,Nrg4或将成为运动干预失败或无法运动患者的替代治疗靶点,助力个性化精准医疗的发展。

正如郭亮教授团队所指出:“这项研究为‘运动处方’提供了更深层次的科学解释,也让我们离‘用分子模拟运动效果’的目标更近了一步。”

参考

Chen, Min, et al. "Exercise-induced adipokine Nrg4 alleviates MASLD by disrupting hepatic cGAS-STING signaling." Cell Reports 44.2 (2025).