GDI职业本科院校排行榜(2025)发布

4月28日,广州日报数字化研究院(GDI智库)发布“GDI职业本科院校排行榜(2025)”。GDI职业本科院校排行榜(2025)以教育部最新公布的《全国普通高等学校名单》为依据,对全国(不含香港特别行政区、澳门特别行政区和台湾地区)全部本科层次职业学校进行综合评估。

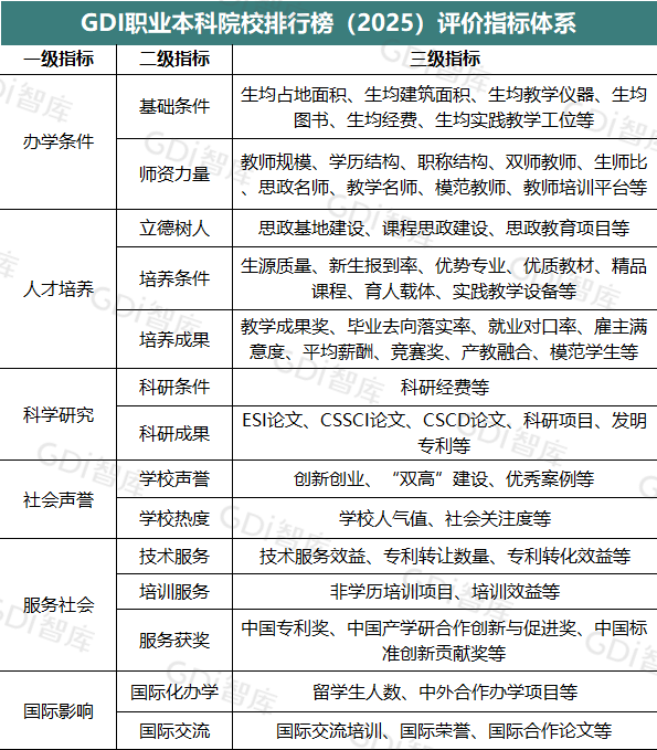
GDI 职业本科院校排行榜(2025)构建系统化、科学化评价体系,从六大维度全面评价本科层次职业学校发展水平。一级指标涵盖办学条件、人才培养、科学研究、社会声誉、服务社会和国际影响。在此基础上细化为14个二级指标,包括师资力量、立德树人、培养条件、培养成果、科研成果、学校声誉、技术服务等。同时,创新性纳入技能大师工作室、国家市域产教联合体等特色指标,突出职业本科教育产教融合、实践导向的办学特点,通过140余项细分指标,力求评价更加全面、客观、科学。

点击这里或扫码进入榜单专题↓

图片

图片

▼榜单分析

GDI职业本科院校排行榜(2025)中,深圳职业技术大学金华职业技术大学广东轻工职业技术大学位居前三,排名四至十位的分别是:重庆电子科技职业大学南京工业职业技术大学、浙江机电职业技术大学、河北工业职业技术大学、江西职业技术大学、四川工程职业技术大学河北科技工程职业技术大学。浙江广厦建设职业技术大学在民办院校中排名第一。

图片

扫码关注GDI智库微信公众号,了解更多大学榜单。

图片

来源:GDI智库