抢救感染性休克,液体复苏首选哪一种液体?

图片
脓毒症休克一直是临床上研究的热点及难点,也是我们在实际工作中面临的巨大挑战。关于脓毒症休克的基础及临床研究均表明,早期、及时、合理的液体复苏策略是脓毒症休克救治的重要环节,是改善预后的基础,但就其复苏液体种类的选择一直存在差异认识,本文将对此进行详细介绍。

01 

补液常见的液体种类有哪些?有何特点?


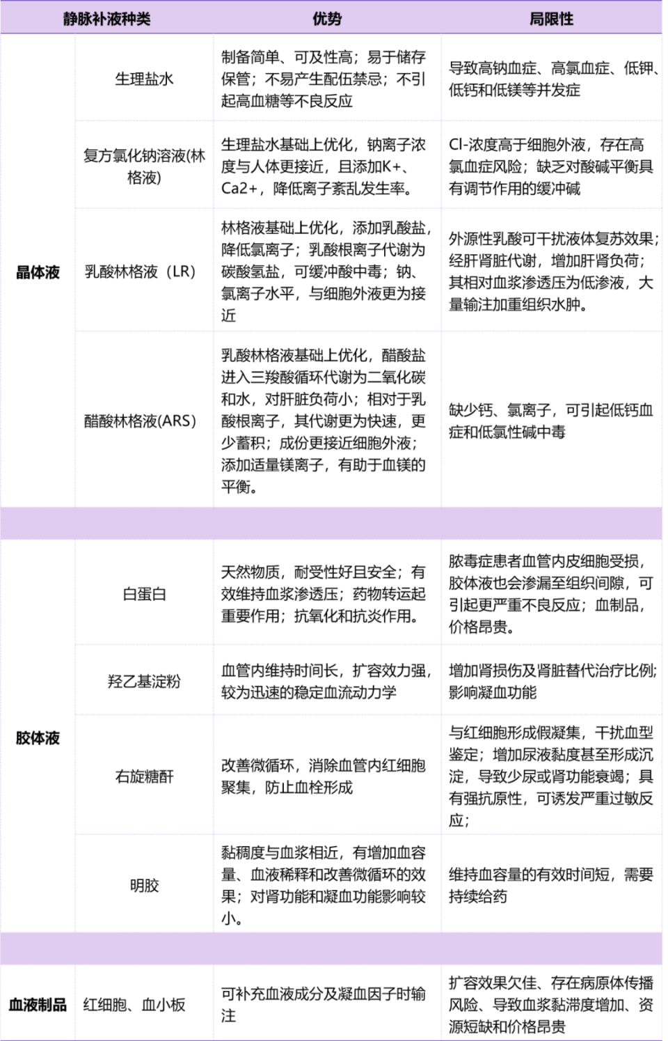
表 1 静脉补液种类对比
图片

表 2 各种晶体与细胞外液成份对比(mmol/L)
图片来源:《脓毒症液体治疗急诊专家共识》2023 版

02 

复苏液体如此之多,首选哪一种?


在初始液体复苏中,晶体液和胶体液的使用始终存在争议。但基于现有证据,拯救脓毒症运动:脓毒症与脓毒性休克治疗国际指南(2021)/(简称 2021 年 SSC 脓毒症指南)建议:对成人脓毒症或脓毒性休克患者,推荐使用晶体液作为复苏的一线药物

原因主要是在于与晶体液相对比,目前并无强有力的依据支撑使用胶体液进行复苏时获益会优于晶体,且胶体还可增加肾脏损伤、凝血机制异常等不良事件发生率。此外,胶体液难以获得且价格亦明显高于晶体液。

另外,既往观念认为胶体因分子量高而不易透过细胞膜,血管内停留时间更长,便更有效地维持血浆渗透压,而晶体液需比胶体多 2~3 倍的液体量才可达同样效果。然而,我们忽视了当发生脓毒症时细胞膜通透性增加,同样可导致胶体更多的进入细胞间质,因此,两者在脓毒症休克时维持有效渗透压的差距可能会减少。

但需注意的是:晶体液种类繁多,应选择具有同细胞外液相似的特性,包括:相似的渗透压/离子成分/酸碱平衡缓冲系统/pH 值等,以减少治疗后不良反应的发生。

03 

生理盐水真的是「生理盐水」吗?


「生理盐水」这一名称有迷惑性,实际上并非真正的生理性溶液,是包含 154 mmol/L Na和 154 mmol/L Cl的氯化物,其仅考虑了渗透压这一单因素,在液体复苏时便可能引起高氯性代谢性酸中毒。

已有研究显示与限氯策略相比,含氯策略治疗的患者急性肾损伤和肾脏替代治疗的风险增高 [1],而与相对于生理盐水,使用平衡晶体液进行液体复苏时反而可降低 30 d 肾脏不良事件发生率。

此外,生理盐水中超生理浓度的氯化物对胃肠道、循环、肺脏和凝血等多脏器系统均可存在不良影响,还可引起低钾、低钙、酸碱失衡等并发症。

因此,2021 年 SSC 脓毒症指南建议对成人脓毒症或脓毒性休克患者,推荐使用平衡盐溶液而不是生理盐水进行复苏

04 

白蛋白能用吗?何时用?


2021 年 SSC 脓毒症指南不建议胶体液作为早期复苏首选,但对接受大量晶体液复苏的患者应使用白蛋白,而不是仅使用晶体液。另外,低蛋白血症患者亦应考虑适当使用白蛋白。

一项关于 1818 例严重脓毒症患者的多中心、随机、对照研究结果显示,白蛋白联用晶体液复苏与仅使用晶体液复苏组相对比, 患者的 28 d 病死率差异无统计学意义, 但 7 d 内的液体正平衡量及平均心率显著低于仅用晶体液组,MAP 高于仅用晶体液组 [2]

此外,白蛋白除具有扩容作用外,还具有抗氧化、稳定高蛋白结合抗生素血药浓度、防止组织水肿等作用。

因此,在遵循「先晶后胶」的原则下,建议当注入晶体液超过 3~4 L 时,患者仍然需要血浆容量支持,且还未达到输血指征时,应开始输注胶体液,而胶体首选的便是白蛋白。

05 

羟乙基淀粉,你还在用?


羟乙基淀粉/HES 因易获得、价格低廉,目前在基层医院仍被广泛应用,但 HES 的使用可存在严重医疗安全隐患。

由于羟乙基淀粉溶液的稀释作用,使得红细胞压积、凝血因子、血浆蛋白等被稀释降低,因而 HES 便以剂量依赖的方式影响凝血功能(APTT 延长,Ⅷ因子减少);再者,HES 持续可存在于皮下组织而可能导致水肿及瘙痒;另外,HES 可导致急性肾损伤的发生率增加 [3]

目前亦有多项循证依据对 HES 在脓毒症患者中的安全性问题进行了报道。

一项关于 HES 与白蛋白或晶体液的 META 分析表明,HES 可于更高的死亡率及更高的需 CRRT 的风险 [4]另一项 META 分析结果也显示 HES 可显著降低儿童脓毒症的血小板计数、造成肾功能损害、延长 ICU 住院时间 [5]

因此,HES 早已被美国和欧洲食药监局禁止在脓毒症、肝肾功能不全、凝血障碍等患者中使用。此外,鉴于目前无颠覆性观点提出,2021SSC 指南继续保持反对脓毒症或脓毒性休克患者中使用羟乙基淀粉

06 

明胶为何不被推荐?


明胶是人工合成胶体,是临床复苏液体之一,但目前并没有强有力的证据支持其在脓毒症、脓毒症休克患者中的应用。

原因在于明胶溶液溶液的平均分子量在 30~35 kDa 之间,远低于白蛋白(67 kDa),因此,明胶溶液可提供的有效渗透压非常有限,其血管内留存时间亦很短(2~3 小时)。    

此外,已有研究表明相比于晶体液,明胶并不能改善脓毒症患者的病死率,但 RRT 风险却更高;再者,使用明胶进行复苏,还可能会引起过敏反应;最后,明胶还可造成凝血功能异常。因此,不推荐使用明胶进行复苏。

07 

液体复苏的其他注意事项


1. 复苏目的需清晰

(1)尽快恢复血管容积和容量的平衡:平均动脉压 ≥ 65 mmHg;尿量 > 0.5 mL/(h·kg);血乳酸 < 2.0 mmol/L。
(2)保证电解质平衡和内环境稳定。
(3)qSOFA < 2 或 NEWS < 4

表 3 快速序贯器官衰竭评分(qSOFA)
图片

表 4 英国国家早期预警评分(NEWS)
图片表 3、4 来源:《脓毒症液体治疗急诊专家共识》2023 版
2. 随时评估

应及时纠正脓毒症所致的低灌注状态,阻断其进展为脓毒性休克。在有休克可能的患者,起始 3 h 内按照 30 mL/kg 予以补液,同时密切监测包括心率、血压在内的各项生命体征以及尿量、血乳酸等指标,随时进行补液速度的调整。在完成初始液体复苏后,应反复评估血流动力学状态以指导进一步的液体使用。

3. 避免过量

临床上液体复苏时常有「过犹不及」现象,而显然在重症监护期间持续的液体正平衡是有害的 [6]。因此当有组织水肿时,应减缓补液速度,或输注白蛋白等胶体液;当补液过程出现病情恶化,应当立即使用动态指标而非静态指标预测液体反应性。

4. 应用动态指标预测液体反应性

采用被动抬腿试验、容量负荷试验、补液后每搏输出量的变化、收缩压变化、脉压变化及机械通气后胸内压变化等动态检测指标预测液体反应性,以便提高诊断精度。 

5. 寻找感染源,处理原发病

纠正休克同时,及时寻找感染源并针对原发病采取处理措施(包括如使用抗生素、局部引流、移除血管内通路装置等)。

6. 其他治疗

液体复苏作为脓毒症休克治疗的一个重要环节,但非唯一环节。复苏同时,应根据病情选择使用血管活性药物(推荐去甲肾上腺素作为首选血管活性药;使用去甲后 MAP 仍不达标时,推荐联合血管加压素,而非增加去甲剂量;对于快速性心律失常风险低或心动过缓的患者,可将多巴胺作为替代药物)。


小结


1. 液体疗法是脓毒症休克患者复苏的基础;

2. 晶体液应作为复苏治疗的首选液体;
3. NS 并非真正的生理性溶液,复苏液体应首选平衡盐溶液;

4. 接受大量晶体液复苏的患者应联合使用白蛋白;

5. 不推荐使用羟乙基淀粉/明胶液进行复苏。

附:脓毒症患者液体复苏流程图

图片源:《脓毒症液体治疗急诊专家共识》2023 版


征稿招募


丁香园呼吸时间长期征稿、兼职人才招募

稿费最高可达 1000 元

投稿邮箱:wangmeichao@dxy.cn




作者:海南医科大学附属琼海市人民医院 李达仕
策划:超超
题图:站酷海洛