最新 | 天津这些商场免费停车!明天京津城际等部分列车停运!

图片


此次过程大风有一定的极端性
持续时间长,致灾性强


目前

天津城管委、消防等多部门

正在组织抢险、加固


图片
图片

图片


为帮助广大市民应对极端天气

大风期间

天津多地商场、写字楼

免费开放地下停车场!




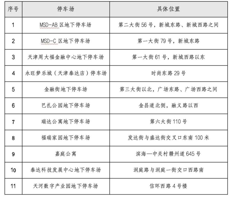
泰达这些地方免费停车!


大风期间,天津经开区推出便民服务举措,区域内部分商场、写字楼地下(上)停车区域开放免费停车权益,市民朋友可视情况自行选择,具体信息详见下方清单。


因特殊天气免费开放商场/写字楼地下(上)停车区域清单

图片

注意事项:


免费停车时段:2025年4月12日12:00—2025年4月14日8:00


因车位有限,且目前部分停车场已趋于饱和,请市民按照现场管理人员指引,按需有序停放,车位停满为止。




天津万象城停车免费


天津万象城昨晚发布公告,为帮助广大市民应对极端天气,4月11日21:00-4月14日8:00,天津万象城限时免费停车。


图片

同心协力 共渡难关


 4月13日,京津城际等部分列车停运!


为确保旅客列车运行安全,经与气象专家会商,国铁北京局根据大风影响范围,4月13日将对京包客专、京哈高铁、京广高铁、京津城际、京沪高铁和山区普速铁路部分旅客列车采取临时停运措施。


具体停运车次,请广大旅客朋友及时关注中国铁路12306网站(12306手机APP)信息或车站公告,妥善安排出行。


铁路部门温馨提示,旅客在收到列车停运短信或在12306查询到列车停运信息后,可自车票发站乘车日期起30日内(含当日),在12306网站(12306手机App)或火车站人工窗口办理全额退票手续,因列车停运导致的退票不收取退票费。现金支付、已经打印报销凭证的旅客自退票之日起180天内(含当日),持购票时使用的有效身份证件原件至铁路车站窗口交回报销凭证,领取票款。


图片


图片

编辑 | 杨志刚