“双一流”高校,力争新增更多一流学科!

2025年是新一轮“双一流”建设攻坚之年,高校学科布局的鼓点愈发密集。

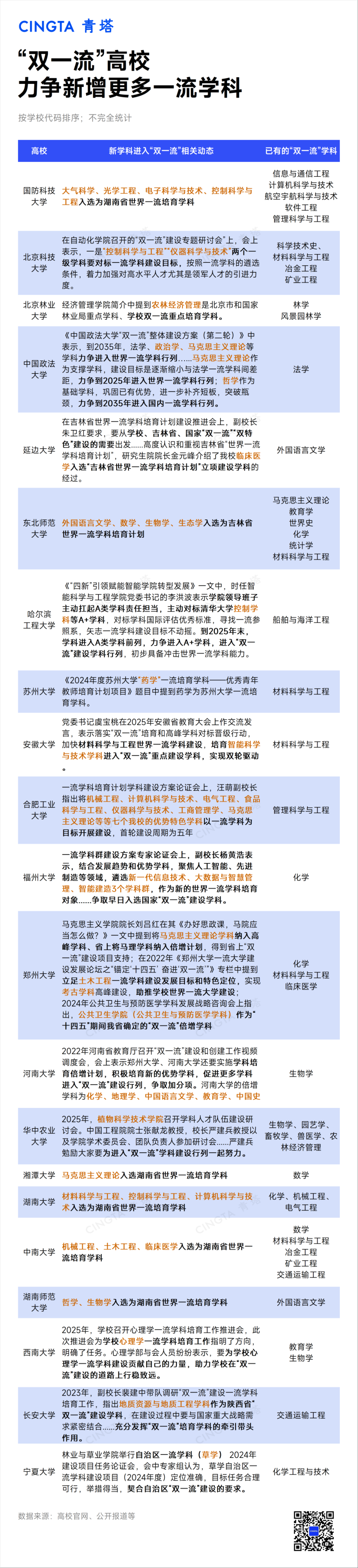
除了要冲刺“双一流”的双非高校外,有部分“双一流”高校对自己提出了更高的要求——要培育更多学科进入“双一流”建设行列。

智能科学技术学科是一个非常年轻的交叉学科,安徽大学对它寄予了高期望——4月7日,安徽大学宣告,要培育智能科学与技术学科进入“双一流”重点建设学科,实现其与“双一流”学科材料科学与工程的“双轮驱动”。 

图片

第一届智能科学与技术前沿论坛,会议同期举办了安徽大学具身智能研究院揭牌和智能学部成立仪式。

视线转向合肥工业大学,一场关于“计算机科学与技术”一流学科培育计划学科建设方案的论证会上,聚集了孙凝晖院士、中国科学技术大学副校长吴枫教授等评审专家。这所工科强校将机械工程、计算机科学与技术、电气工程、食品科学与工程、仪器科学与技术、工商管理学、马克思主义理论等七个优势学科纳入培育梯队,冲击学科高原。

这些动态传递着一个共同信号——

“双一流”高校正以战略眼光开辟学科建设“第二战场”,在巩固既有优势的同时,孕育新的学科增长点。

图片

从中我们可以看到,安徽大学、合肥工业大学、延边大学、苏州大学、河南大学、湖南师范大学、湘潭大学、宁夏大学、长安大学、福州大学等高校不甘心于只有一个“双一流”学科的发展现状,纷纷下场,全力推进“双一流”建设,培育更多的“双一流”学科。

中国政法大学哈尔滨工程大学也表示,除了其本身实力最强、特色最突出的学科(分别为法学、船舶与海洋工程)外,要力争让其它学科进入世界一流学科行列。

目光投向中原大地,作为河南面积最大的大学之一,郑州大学不满足于已有的3门“双一流”学科,将马克思主义理论学科、公共卫生与预防医学等学科都纳入了“双一流”倍增计划当中。东北的哈尔滨工程大学则扛起A类学科责任担当,控制科学与工程学科主动对标清华大学,矢志一流学科建设目标不动摇。

如切如磋,如琢如磨。高校的培育学科正在跳出单一赛道。当“双一流”建设进入深水区,高校的学科培育早已超越简单的排名竞争。安徽大学材料科学与工程与智能科学与技术的“双轮驱动”,西南大学 “为国家心理学事业发展培养更多优秀人才”的宣言,本质上都是对国家战略需求的主动应答。

千岩万壑不辞劳,远看方知出处高。

这些培育中的学科如同待破土的春芽,既承载着“双一流”高校自我超越的雄心,更肩负着破解“卡脖子”难题、服务区域发展的时代使命。