刚刚,预警升级!非必要不外出!杭州或出现11级以上大风,它也来了......


















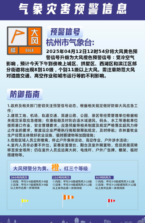
杭州市气象台将大风黄色预警信号升级为大风橙色预警信号,预计今天下午到傍晚上城区、拱墅区、西湖区和滨江区部分街道将出现8到10级,个别11级以上大风。除此之外,大降温也来了↓↓


预警升级!杭州发布大风橙色预警
杭州市气象台2025年04月12日12时54分将大风黄色预警信号升级为大风橙色预警信号。

图片


截至今天15时,主城区、余杭、淳安、桐庐、富阳、临安发布了大风橙色预警信号,萧山、临平、建德发布了大风黄色预警信号。预计今天下午到傍晚杭州大部分地区仍有8~10级、个别11级以上大风,夜里风力逐渐减小至4~5级阵风6~8级,请注意防范大风对城市运行、水上作业、设施农业及户外构筑物等的不利影响。此外,受上游污染物输送影响,今天下午到夜里有霾,请注意防范。


游船停运
杭州机场取消今日航班37架次


刚刚,杭州西湖水域管理处发布消息,目前西湖湖面风力7-9级,所有机动船、手划(摇撸)船、自开船、自划船停止经营。


杭州水上巴士公司发布停运服务公告:因受大风气象影响,为确保船舶航行安全,自2025年4月12日13时起,水上巴士水上公交1号线、2号线、3号线、7号线和水上观光游船线路将全部停航,复航将视天气变化情况而定。


图片


另外,记者从杭州萧山国际机场了解到,受华北大风天气及华东、华南区域雷雨天气影响,杭州机场提前取消4月12日进出港航班37架次。


明早,杭州的温度最低8℃


杭州昨夜迎来了明显阵雨雷雨天气,部分地区有短时暴雨、局部出现7~9级个别10级雷雨大风和强雷电。


图片


与此同时,随着冷空气的推进,下午雨水便会逐渐退场,往后几天,天气将再度回归晴好。只是,气温会明显下降,日平均气温过程降温幅度可达7~10℃。


所以雨停之后,大家感受到的并非雨过天晴的温暖惬意,而是愈发凛冽的寒风,尤其明天早晨,主城区最低气温还将跌至8℃左右,相比昨日31.2℃的最高气温,简直仿若隔季,大家一定要及时添衣保暖,谨防受寒。


图片


图片

摄/我想有如果


好就好在,此次降温持续的时间并不长。周一(14日)起,气温便会迅速回升,最高气温又将朝着30℃一路攀升。


对这般忽冷忽热、仿佛夏冬春随意切换播放的天气,大家务必密切关注最新的天气预报,依据天气的变化及时调整衣着,让自己在多变的气候里始终保持舒适与健康。





















来源:杭州天气、潮新闻、杭州发布、杭州水上巴士


值班编辑:汪清  一审:王婕

二审:王羽超  终审:舒萍