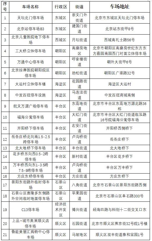
为应对本市近10年首个全市大风橙色预警,北京静态交通公司启动极端天气应急响应机制,安排60余处立体、地下及相对空旷的地面停车场,为车主提供临时避险服务。
一、因车位数量有限、停满即止,满停状态请市民耐心等候,已入场车辆请您按照秩序有序停放;
二、此期间各避险服务停车场出口杆将抬起免费放行;
三、4月14日7:00车场出口落杆,此后驶离车辆将正常全程收费;
四、如遇问题可咨询24小时客服热线63369080。
来源:北京日报客户端
记者:孙宏阳
为应对本市近10年首个全市大风橙色预警,北京静态交通公司启动极端天气应急响应机制,安排60余处立体、地下及相对空旷的地面停车场,为车主提供临时避险服务。
一、因车位数量有限、停满即止,满停状态请市民耐心等候,已入场车辆请您按照秩序有序停放;
二、此期间各避险服务停车场出口杆将抬起免费放行;
三、4月14日7:00车场出口落杆,此后驶离车辆将正常全程收费;
四、如遇问题可咨询24小时客服热线63369080。
来源:北京日报客户端
记者:孙宏阳