诱导铁死亡!中山大学:癌症治疗中靶向铁死亡的治疗新策略

图片
图片

【导读】铁死亡在抑制肿瘤发生方面发挥着关键作用。然而,靶向线粒体铁死亡的补充性细胞防御机制的存在尚不明确。

4月5日,中山大学研究团队在期刊《Cell Death&Disease》上发表了研究论文,题为“Inhibition of mitochondrial complex I induces mitochondrial ferroptosis by regulating CoQH2 levels in cancer”,本研究结果表明,MCI失活会诱导脂质过氧化,从而在谷胱甘肽过氧化物酶 4(GPX4)低表达的癌细胞中引发铁死亡。然而,在 GPX4 高表达的癌细胞中,MCI 抑制剂不会诱导铁死亡,但会增加细胞对 GPX4 抑制剂诱导的铁死亡的敏感性。MCI 抑制剂 IACS-010759 具有诱导铁死亡的能力,同时在体内抑制肿瘤增殖。本研究结果揭示了线粒体内由 MCI 介导的铁死亡防御机制,并为癌症治疗中靶向铁死亡提出了治疗策略。

图片

https://www.nature.com/articles/s41419-025-07510-6#Sec1

背景信息

 01 

越来越多的证据表明铁死亡与人类疾病之间存在重大关联,在抑制肿瘤进展方面发挥着关键作用。p53 通过下调 SLC7A11 的转录诱导铁死亡,从而在体内和体外抑制肿瘤增殖。同时,肿瘤抑制因子 BRCA1 相关蛋白 1(BAP1)促进铁死亡,同时通过降低 SLC7A11 的表达来阻碍肿瘤发展。在本研究中,mitoGPX4 代表一种人工实验工具模型,旨在探索这些异构体在线粒体铁死亡中的功能。DHODH-CoQH2 系统中的二氢乳清酸脱氢酶(DHODH)是嘧啶生物合成中的关键酶,在线粒体内膜中将 CoQ 还原为 CoQH2。这种酶促调节作用有助于分解线粒体内的脂质过氧化物,从而有效抑制铁死亡。

作为氧化磷酸化(OXPHOS)的主要调节器,线粒体是细胞内活性氧(ROS)的主要产生源。线粒体也是铁代谢的中心。越来越多的研究报道了线粒体和电子传递链(ETC)复合物在不同癌症模型中的铁死亡作用,但得出的结论各不相同。这可能是由于铁死亡的高度依赖性。总之,线粒体在氧化代谢中无疑起着关键作用;然而,它们在铁死亡中的作用仍不清楚。

MCI 抑制剂在体内诱导铁死亡

 02 

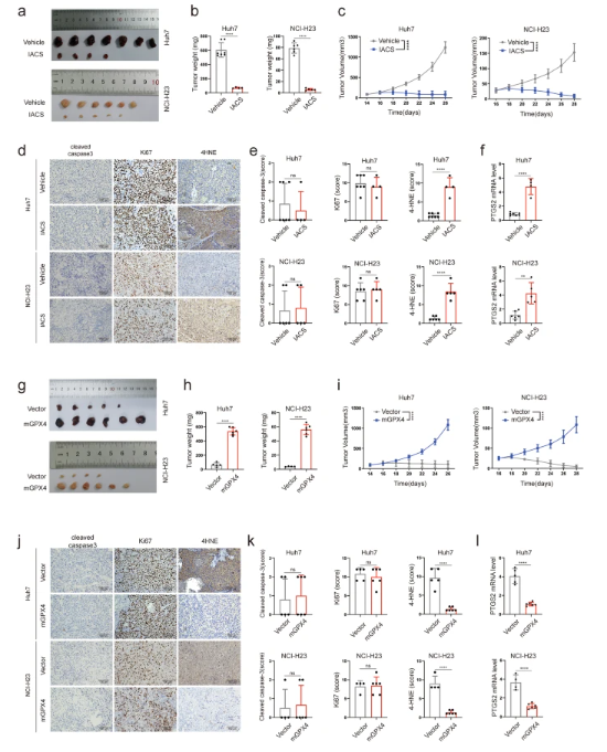
研究人员通过向免疫缺陷小鼠皮下注射 Huh7 和 NCI-H23 细胞建立了皮下肿瘤动物模型。IACS-010759 具有在体外诱导铁死亡的能力。在体内,研究人员发现给予 IACS-010759 能有效抑制小鼠 Huh7 和 NCI-H23 肿瘤的生长。尤其是,这种效果的实现并未导致小鼠正常体重的任何变化。免疫组化分析表明,IACS-010759 对这些肿瘤中裂解的半胱天冬酶-3 或 Ki67 的染色没有明显影响。然而,在 IACS-010759 治疗组中观察到 4-HNE染色和 PTGS2 mRNA 水平显著增加。

图片

MCI 抑制剂在体内诱导铁死亡

此外,过表达线粒体谷胱甘肽过氧化物酶 4(mitoGPX4)的肿瘤对 IACS-010759 的作用表现出显著的抗性,这一现象并未导致明显的体重变化。值得注意的是,在载体组或 mitoGPX4 过表达组肿瘤中,IACS-010759 的给药对裂解型caspase-3或 Ki67 的染色未产生任何可辨别的影响。然而,在载体组肿瘤中观察到 4-HNE 和 PTGS2 mRNA 水平的显著增加,而在 mitoGPX4 过表达组中则未观察到。在 mitoGPX4 过表达组中观察到 GPX4 染色显著增加。总之,体内研究一致表明,抑制 MCI 能够有效诱导铁死亡。

结论

 03 

总之,本研究结果明确证实,MCI与线粒体谷胱甘肽过氧化物酶 4(mitoGPX4)和二氢乳清酸脱氢酶(DHODH)协同作用,共同抑制线粒体铁死亡。

参考资料:

https://www.nature.com/articles/s41419-025-07510-6#Sec1