AI眼中的西湖古树,和你看到的有何不同?

图片
图片


杭州西湖的古老树木,宛如一首无声的岁月长歌 ——


九溪烟树水杉,在潺潺溪流边错落生长,枝叶随四季更迭变换色彩,宛如大自然精心绘就的水彩画;


宝石山银杏,秋日里满树金黄,碧云天与黄叶地,从古美到今,书写着岁月的诗意篇章;


玉皇山枫香,秋意浓时漫山红遍,以热烈之姿,展现生命的蓬勃力量......


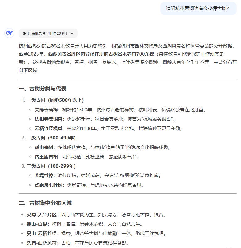
西湖边到底有多少棵古树

每棵古树有什么特色

新妹问了Deepseek

并由豆包AI一一绘制了图

一起来看看吧

👇👇👇

以下内容均由AI生成

请大家自行核对是否准确哦

图片


1

灵隐寺唐樟

树龄约1500年


图片


这株杭州最古老的樟树位于灵隐寺大雄宝殿西侧,高约30米,冠幅覆盖近千平方米,主干需十余人合围。其根系与飞来峰山石融为一体,枝叶如伞蔽日,树皮沟壑中嵌有历代僧侣供奉的小佛像。传说济公曾在此树下打坐悟道,故又名“济公樟”。


古樟旁立有清雍正年间的护树碑,每逢佛诞日,信众绕树祈福,香火缭绕间尽显“树寺共生”的禅意。树身寄生蕨类与苔藓,形成独特的“树上生态”,被誉为“活着的佛教艺术”。


2

法相寺唐樟

树龄超1000年

图片


法相寺古“唐樟”已经有1000多岁。树高17米余,冠幅400多平方米,气势宏伟,粗大的树干分为两杈,朝南的已成空洞,而朝北的依然生机勃勃。


古樟历经了千年的历史,阅尽了人世的变迁,像人进入暮年一般,弯腰垂背,倍显沧桑。如今由金属支架支撑着,宛如一位老者拄着拐杖,伫立在山间。


3

云栖竹径枫香

树龄约1000年


图片


藏于云栖竹径深处的这株枫香,是西湖山林中的“巨无霸”。树高40米,胸径达2.4米,需五人合抱。其主干笔直如剑,树皮斑驳似龙鳞,枝条向天空放射状伸展,与周边万竿翠竹形成刚柔对比。


每逢深秋,红叶如火焰燃烧于竹海之上,明代文人张岱称其“丹霞映碧涛”。古树根部裸露如鹰爪,与竹根交错成天然根雕,成为宋代“竹径探幽”景观的活体见证。


4

孤山梅树

明代古梅群


图片


孤山北麓的十余株明代古梅,是林逋“梅妻鹤子”隐逸精神的化身。这些梅树主干虬曲如铁,树皮皲裂似龟甲,早春绽放时红白相间,暗香浮动。


其中,一座亭子旁的老梅,传说为林逋手植(实为后人补种),枝干横斜探向放鹤亭,与亭联“梅花已老亭空在”诗意呼应。


清代阮元题刻“香雪旧盟”石碑立于梅林,冬雪落梅时节,文人雅士常效仿古人踏雪寻梅,续写“孤山梅魂”的千年风雅。


5

五云山银杏

树龄1400余年


图片


五云山顶真迹寺前的银杏是杭州市区现存最古老的银杏树,树龄达1400余年。经历了长达千载的风风雨雨,老银杏胸围10.18米;主干中空,可容纳两人并立;树高近24米,枝干遒劲,冠幅16.45米。


常在那一带爬山的人这样形容这棵老银杏:春天,拳拳绿叶展出新绿;夏时,翠叶满枝,满目葱翠;秋天,一树金灿,满树金黄;冬时,风雪中傲然屹立于天地中。


6

苏堤香樟

清代


图片


苏堤南段的数十株清代香樟,是“西湖十景”中少见的活体线性景观。这些香樟平均高20米,冠幅相连形成绿色穹顶,即便盛夏烈日,堤上依然凉风习习。树根拱起青石板路,与六桥亭台构成“树路共生”的沧桑质感。


其中一株香樟,因枝干探向湖面,被称作“迎客樟”,船行湖上时,仿佛古树躬身致意。


AI提示

这些古树不仅是自然奇观,更是西湖文化景观的“活化石”。游览时可关注:


时空折叠:年轮中浓缩的朝代更迭与文人轶事;


生态智慧:古树与建筑、地形共生的传统造景理念;


生命韧性:雷击、战火、虫害后依然新枝勃发的生存意志。


四月已至

待风和日丽时

跟着AI的指引

去杭州西湖边寻找这些古树吧

顺便在游玩时为AI纠个错~





来了!来了!

我们有粉丝群啦!

我们的粉丝我们宠


为了方便大家

接收第一手消息

让大家及时收到福利

我们准备了一块官方基地





来源:中新社浙江分社
编辑:白玥

制图:豆包AI