部分双休/七险二金/带薪年假…长沙事业单位/国企/银行等招聘中!

哈喽呀各位!

今天小编给大家带来的是招聘信息汇总

事业单位/国企/银行/长沙格力……

来看看有没有你心动的岗位叭~!

(小编只选取了部分信息,详细招聘信息可看下方链接)

图片

事业编




图片

湖南财政经济学院







招聘岗位






此次招聘岗位19个,招聘计划59名,均为专业技术岗位

图片

截图:湖南省人社厅







报名






1.报名时间

2025年4月11日至2025年4月18日(上午8:30-12:00,下午14:30-17:00)。


2.报名方式

采取现场报名方式,每人限报一个岗位,多报则取消应聘资格。

报名地点:湖南省长沙市岳麓区湖南财政经济学院校本部办公楼516办公室。


3.报名材料

 请应聘人员自行下载并如实填写《湖南省事业单位公开招聘人员报名表》,须在承诺栏手写签名;

 本人有效身份证(正反面)、学历学位证书原件(或学信网教育部学历证书电子注册备案表)和岗位要求的资格证书及相关材料原件,应届毕业生还须提供毕业生就业推荐表(需盖学校公章);

 近期同底彩色免冠1寸照片2张;

 招聘岗位政治面貌要求是中共党员(含预备党员)的,应聘人员须提供所在基层党组织开具的党员身份证明(加盖党组织公章,落款日期为2025年1月1日以后)。


4.相关要求

应聘人员的学历(学位)必须为国家承认的学历(学位)。出国留学人员学历应通过教育部相关部门的学历认证。以上学历学位证书(学历认证)必须于2025年7月31日前取得,未在规定内取得的,则取消应聘资格。

本次招聘所设专业不区分专业博士和学术博士,但须同时取得学历学位证书。


信息来源:

https://rst.hunan.gov.cn/rst/xxgk/zpzl/sydwzp/202504/t20250409_33636353.html



图片

摄图网_401768336


图片

长沙市雨花区公开招聘教师







招聘岗位






此次招聘总计180人,其中招聘初中教师150人,小学教师30人。

初中教师岗位


图片
图片

截图:长沙市雨花区人民政府(下同)


小学教师岗位


图片







报名






1.报名方式:

本次报名采取网上报名的方式,每人限报1个岗位。


2.报名时间:

2025年4月10日至2025年4月16日


3.报名网址:

http://jszp.hyzjsoft.com和“雨花教育”微信公众号报名系统入口


4.报名材料:

毕业生类:

 上传本人近期免冠2寸正面电子照片(35×45mm,蓝底证件照,jpg格式,大小1MB以下);

 本人有效居民身份证(正反两面);

 毕业证(2025届毕业生需上传学信网验证有效期内的《教育部学籍在线验证报告》);

 学位证(2025届毕业生上传手写承诺书并签名);

 教师资格证(2025届毕业生暂可不提供,2025年7月31日前必须提供相应的教师资格证原件进行查验);

 普通话证(如暂不能提供,请到普通话报考所在省份的语言文字培训测试中心网站上将本人的普通话成绩截图);

 未落实工作单位承诺书


在职类:

 上传本人近期免冠2寸正面电子照片(35×45mm,蓝底证件照,jpg格式,大小1MB以下);

 本人有效居民身份证(正反两面);

 毕业证(高中毕业后取得的所有毕业证书);

 学位证;

 教师资格证;

 专业技术职务资格(职称)证书(选择用此证书证明专业的,必须上传);

 普通话证;

 任教经历证明

 其他证明材料。







网上缴费






1.缴费对象:通过网上资格初审的考生


2.缴费标准

登录报名系统:http://jszp.hyzjsoft.com,

缴纳考务费100元/人。

(缴费时间另行通知,以官网为准)


3.注意:

缴费成功即报名成功。未在规定时间缴费者,视为自动放弃报考资格。因个人原因不能参加考试,考务费不予退还。


4.考务费减免

 最低生活保障家庭人员可减免考务费。

 证明材料:凭《低保证》或村(居)委会出具的证明

❸ 材料提交地点:长沙市雨花区教育局(长沙市雨花区机关大院二号办公楼2楼B221办公室)申请办理减免考务费用手续,时间另行通知。

考生在网上资格初审通过后需先缴纳考务费,经审核符合减免考务费条件的,再办理退费手续。


信息来源:

http://www.yuhua.gov.cn/zwgk97/xxgkml/384213/384032/384042/202504/t20250408_11805944.html



图片

摄图网_402647448(仅配图)


医院




图片

长沙市望城区人民医院







招聘岗位






图片

信息来源:望城发布







报名






1.报名时间

2025年4月17日至4月19日 8:00-12:00、14:30-17:00


2.报名方式

采取现场报名的方式,每人限报一个岗位。


3.报名地点

报名地点:长沙市望城区人民医院新院区(雷锋北大道与白马巷交叉口东160米)门诊楼三楼学术报告厅。


4.报名材料

 身份证原件及复印件(正反面在一页)。

 高等教育各阶段毕业证和学位证原件及复印件,学信网查询的学历认证备案表。

 护士执业证书、资格证书等其他相关材料的原件及复印件。







待遇






与用人单位签订劳动合同,并缴纳五险一金。


信息来源:

https://mp.weixin.qq.com/s/_7nQhZddIiHiGUjT9Z17-g



图片

摄图网_501159530(仅配图)


国企




图片

湖南高速集团2025年春季校园招聘







招聘岗位






本次招聘人数共计167人

图片

截图:湖南高速公路(下同)

图片
图片
图片
图片







报名






1、普通高等院校2025届的统招本科及以上学历的毕业生,且在2025年9月之前取得国家认可的毕业证和学位证(境内院校毕业生为2025年1月1日至2025年8月31日之间毕业,境外院校毕业生为2024年9月1日至2025年8月31日之间毕业);符合相关岗位招聘条件且特别优秀的2024届、2023届毕业生也可报名本次春季校园招聘。

2、品行端正,遵纪守法,务实勤奋,专业基础知识扎实;

3、身体健康,吃苦耐劳,抗压能力强,具有较强的团结协作精神、敬业精神和责任意识







招聘程序






1、招聘流程:

简历投递→资格审查→面试→心理测评→背景调查→体检→研究决定→签订三方协议→入职。


2、报名:

①报名时间:2025年3月18日-2025年4月18日24:00。

②报名方式:采用网上报名方式

PC端报名网址:

https://zhaopin.hngs.net:20443

③普通高等院校2025届的应届毕业生可上传学信网学籍在线验证报告作为证明材料;海外院校暂未毕业但满足报考要求的学生,可上传录取通知书作为证明材料。

图片


3、资格审查:

根据应聘人员报名信息,对照岗位要求择优进行资格审查。本次招聘一人仅能投递一个岗位,简历一经投递无法更改,请慎重选择。资格审查通过人员进入下一环节,将以电话或邮件、短信通知参加面试;未通过资格审查的,将不另行通知。根据报名情况,可适当延长网申报名时间或调整招聘岗位和人数。







薪酬福利






①薪酬。按照各单位的薪酬标准执行。

②福利待遇。六险二金,员工餐厅,带薪年假,节日福利,健康体检,培训学习,工会活动,四季工装等。


信息来源:

https://mp.weixin.qq.com/s/uVuglPS_i3nvGKKRgTShFw



图片

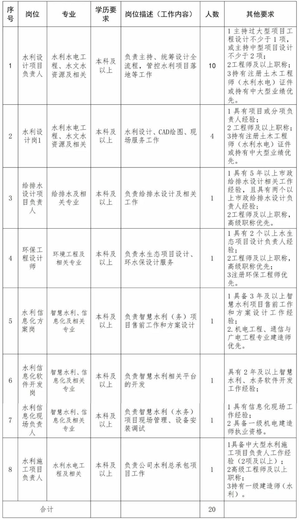
湖南省水务规划设计院有限公司







招聘岗位






1.湖南省水务规划设计院有限公司


图片

截图:湖南水务规划设计院(下同)


2.湖南省水利电力工程建设监理咨询有限公司(子公司)


图片







报名






1、报名时间:

从2025年4月7日至2025年12月31日。


2、报名要求:

登录湖南省水务规划设计院有限公司官网,下载应聘岗位申请表,将报名表发送至邮箱:hnswghsjyzp@sina.com(长期有效),报名表格格式为:应岗位+姓名+手机号码,例“水利设计岗+张三+职称(或注册证件)+182XXXX4681”。


3、报名材料:

请应聘人员将报名表、身份证、学历学位证书、国(境)外毕业生须提供国外学历学位认证书、职称证书或专业技术资格证书等材料扫描件或照片,打包发送至报名邮箱。未按要求报送应聘材料者,不纳入资格审查范围。


4、应聘流程:

①投递简历→②资格审查→③发放面试通知→④举行公开面试→⑤发放录用通知→⑥入职体检→⑦录用入职。


5、 其他说明:

公司将根据投递简历情况在每月进行常态化公开面试,岗位人数已满不另行通知。







工作地点及福利待遇






1、工作地点:湖南省内。

2、薪酬:参照公司《员工薪酬福利管理办法》执行。

3、七险二金:五险+补充医疗险+意外险+住房公积金+企业年金(参保机构为湖南省直)。

4、其他福利:节日福利+生日福利+工作餐补贴+健康体检+出差补助等。

5、国家法定节假日、带薪年休假等。


信息来源:

https://mp.weixin.qq.com/s/jxTAePiMbPdhy-vNBytgtA



图片

摄图网_300094262(仅配图)


银行




图片

浦发银行长沙分行2025社招







招聘岗位






图片

截图:浦发银行长沙分行(下同)







报名






1、简历投递时间:

简历投递时间截止至2025年4月18日


2、简历投递网站:

https://job.spdb.com.cn/socialJob

或者在【长沙本地宝】后台聊天框发送【浦发银行】,即可获得啦~~
 

3、简历投递方式:

图片







福利待遇(部分)






五险一金、高端补充医疗保险、企业年金、带薪休假、年度体检……


信息来源:

https://mp.weixin.qq.com/s/FPHwlKQ_DghSGVGdqmEVBg



图片

平安银行长沙分行







招聘岗位






长沙分行培训生:

平安银行长沙分行面向应届毕业生打造的战略级后备人才培养计划,集中全行优秀的业务团队、培训资源和导师资源,为总分行业务专业和经营管理类岗位培养储备人才,是平安银行未来业务骨干、管理人才的培养摇篮。

通过多条线轮岗历练+成长导师辅导+专业业务学习,帮助应届生熟悉银行不同业务产品及经营模式,寻找职业赛道,双选定岗后持续精进专业能力,培养成为PAB的中坚力量。







招聘对象






2025届本科及以上学历应届毕业生

毕业时间:2024年1月1日-2025年7月31日


招聘流程如下:

图片

截图:平安银行招聘







福利待遇






重特大疾病保险、员工1+N家属投保计划、企业年金计划、心情热线、特困帮扶、周年服务纪念……







报名时间及方式






可以去平安银行招聘官网投递,关注并进入【长沙本地宝】,后台聊天框回复【平安银行】,就可以获得啦~~




图片

摄图网_500504829_(仅配图)


长沙格力




图片

长沙格力2025届线上春季校园招聘







招聘岗位






1.工艺类

【岗位要求】本科及以上学历,985/211院校优先;制冷暖通类、机械类、电气类、材料类、电子类等理工科专业,学生干部优先;

【岗位职责】从事新材料、新工艺引进,制造过程工艺控制管理,精益生产改善,现场工艺技术问题处理工作。


2.设备类

【岗位要求】本科及以上学历,985/211院校优先;制冷暖通类、机械类、电气类等相关专业,学生干部优先;

【岗位职责】从事设备安装调试、运作及维护、检修和保养;协助解决设备维修中遇到的疑难故障,负责自动化相关工作。


3.质控类

【岗位要求】本科学历;制冷暖通类、机械自动化类、电子专业、检测技术自动化装置等相关专业,学生干部优先;

【岗位职责】从事质量管理、检测标准、方法研究与完善及检验自动化技术研究与应用等工作。


4.生产管理类

【岗位要求】本科学历;机械类、制冷暖通类、工业工程类、电气类、统计学类等;

【岗位职责】从事生产计划管理、生产质量管理、精益生产管理、设备管理等工作。


5.人力资源类

【岗位要求】本科学历,985/211院校优先;人力资源、行政管理等相关专业;

【岗位职责】落实公司用人需求,做好人力资源的测评选拔、开发、录用,开展公司年度培训需求调查并制定公司年度培训计划,执行公司内、外部培训工作。







报名





或者在【长沙本地宝】后台聊天框回复【格力】,查看原公告

方式二:邮箱投递2258001577@qq.com  


招聘流程


图片

截图:Gree长沙(下同)







福利待遇(部分)






1.上班时间  

公司实行双休(每日上班7.25小时工作制)


2.福利制度  

综合薪资5.5-9K,多次调薪机会;

员工在传统节日享有温馨的节日福利;

定期举办员工生日会、员工幸福日等活动;

此外我们还有多种福利,如下:

图片


信息来源:

https://mp.weixin.qq.com/s/tcquqw1IXfdZIOpezepNbA



·  END   ·

编辑:何琳