房地产,开始新一轮大招

周六《地产头条》,网罗每周房地产行业的大事要闻。这周,房地产行业有哪些动态?明源君帮大家汇总起来了,下面一起来看看吧。

图片

财政部、住建部联合发布通知
对实施城市更新行动城市
给予定额补助

4月8日,财政部办公厅、住房城乡建设部办公厅发布《关于开展2025年度中央财政支持实施城市更新行动的通知》,中央财政按区域对实施城市更新行动城市给予定额补助。其中:东部地区每个城市补助总额不超过8亿元,中部地区每个城市补助总额不超过10亿元,西部地区每个城市补助总额不超过12亿元,直辖市每个城市补助总额不超过12亿元。资金根据工作推进情况分年拨付到位。

中央财政资金支持城市更新的样板项目建设和机制建设2个方向。此次资金支持应与现有支持政策做好统筹衔接,具体项目上不得重复申请中央预算内投资、车购税资金、超长期特别国债等其他渠道中央资金,防止交叉重复。

点评:中央财政支持城市更新行动的通知,无疑是给城市更新赛道注入一剂强心针。分区域差异化补助标准,既考量了地区经济发展水平差异,又精准锚定超大特大城市及重点流域沿线大城市,凸显政策资源向关键区域倾斜的导向。

与此同时,政策明确禁止重复申报中央资金,这要求地方政府必须强化统筹思维。未来三年的城市更新竞赛,不仅考验城市打造样板项目的实操能力,更将检验其在机制创新、模式复制上的战略眼光,预计将催生出一批可全国推广的城市有机更新范本,为房地产行业向存量运营转型提供关键支撑。

图片

拿地竞争依旧激烈
招商、绿城分别斩获一宗地块

2025年一季度,投资百强总量三个指标均同比回正,企业投资积极性筑底回升,4月份这一趋势延续。

4月8日,北京通州一宗宅地出让,吸引招商蛇口、中国金茂+东亚新华、绿城中国、中海地产等几家房企竞拍。最终经过155轮举牌后,招商蛇口以27.082亿元竞得,溢价率16.28%。

4月10日,浙江省嘉兴市一宗住宅、商业地块进入限时竞价环节。绿城中国旗下的嘉兴浙靓置业有限公司经过111轮竞价,以8.3368亿元的总价竞得,溢价率为35.85%,成交楼板价为13851元/平方米。

据悉,这是绿城中国今年在三四线城市获取的第五宗住宅地块,此前绿城已经在浙江省的宁波、金华、嘉兴和温岭获取地块。戳这里,了解线上AI销售员

点评:招商蛇口以高溢价拿下北京通州地块,且近两年多次在通州拿地,足见其深耕之意。而绿城今年继续关注浙江省内三四线城市的投资机会,去其在三四线城市项目的开盘表现均超预期,实现了双位数的利润。

当下房地产市场虽有回暖迹象,但分化更加明显。核心城市土地市场热度攀升,吸引众多房企争抢优质地块,而部分三四线城市仍在艰难去库存。未来,房企投资布局需更精准,强化核心竞争力,才能在复杂多变的市场中站稳脚跟。

图片

深圳住房“以旧换新”
升级到3.0版本

4月9日,有记者从深圳房产中介机构乐有家获悉,乐有家联合深圳东部的新房项目财富城,宣布推行房产“以旧换新”3.0版本。

此次活动支持异地客户参与,不限制“旧房”所在城市,参与“以旧换新”的客户均可获得购买财富城“60天无忧退订”权益。对于“卖旧房”,通过乐有家卖出广东省内旧房且购买财富城的客户,财富城给予3万元补贴,此举降低了卖旧房压力,进一步激活跨城改善需求。

在去年11月,在吸取消费者反馈意见并总结前期经验的基础上,深圳市房地产中介协会推出了“鹏城换馨家”小程序,将住房“以旧换新”活动升级到了2.0版本,通过引入支付宝提供的资金监管服务,实现了消费者“新房订金30天无忧退”功能。线上获客不停歇,点击了解

点评:深圳此次住房升级至 3.0 版本,亮点颇多。不仅打破了地域限制,支持异地客户,还延长了退订权益,开发商给予购房补贴,直击换房痛点。

据悉,自2024年推行“以旧换新”以来,深圳已取得不俗成绩,带看、认购等数据相对可观。这一创新实践,有效打通新、旧房置换通道,降低市民换房成本。

图片

广州推行“拿地即动工”模式
优化投资环境

4月9日,广州市人民政府办公厅发布《广州市进一步促进企业投资发展的若干措施(第一批)》,旨在通过推行“拿地即动工”模式和减轻企业履约负担,优化投资环境,提升企业投资效率。

根据新政策,广州市将根据土地成熟度及企业预期,合理推荐项目用地,原则上不向企业供应摘地后3个月内不具备动工条件的用地。这一措施有助于加快项目落地速度,提高土地使用效率。同时,对新引进工业用地项目,不再将投资强度、产值、税收等承诺作为收回用地、惩戒及企业失信的依据,以降低企业运营风险,增强市场信心。

点评:广州此番宣布“拿地即开工”,颇具前瞻性与突破性。从源头上缩短项目落地周期,推荐成熟地块,极大提升土地资源利用效率,让企业能迅速将投资意向转化为实际生产力。新政下企业得以轻装上阵,可以预见,这一系列举措将显著提升广州在招商引资方面的竞争力,吸引更多内外资企业入驻,推动产业升级,为广州经济高质量、可持续发展注入强劲动力,也为其他城市优化投资环境提供了可借鉴的范例 。

图片

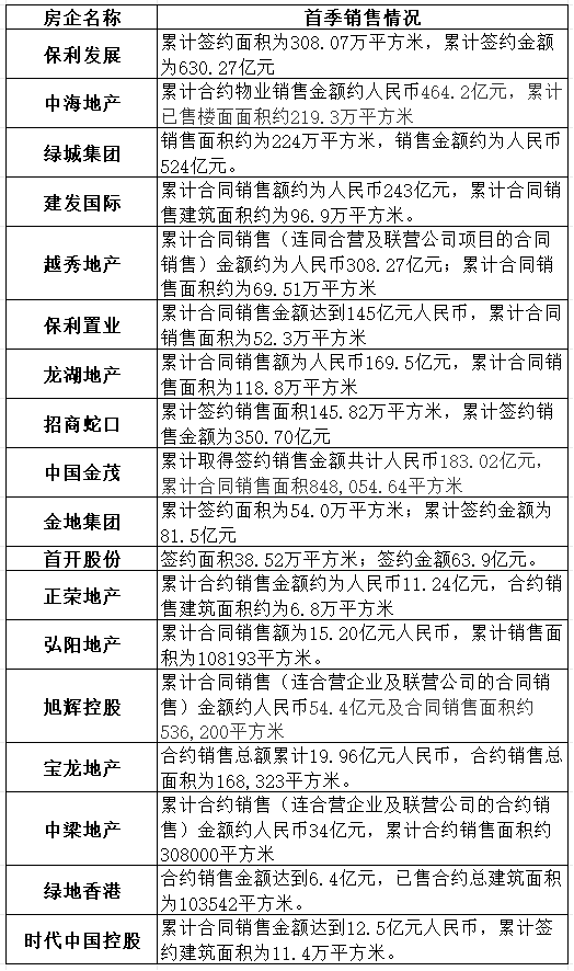
多家房企公布首季业绩情况
保利发展第一
累计签约金额630.27亿元

本周,保利、中海、绿城、越秀、龙湖等房企公布首季销售情况。2025年1-3月,保利发展累计签约金额630.27亿元,位列第一。绿城、中海、越秀、建发、建发、金茂、龙湖、招商蛇口、保利置业等房企销售过百亿元。

根据公告显示,2025年1月至3月,越秀地产累计合同销售(连同合营及联营公司项目的合同销售)金额约为人民币308.27亿元,同比上升约42%。累计合同销售金额约占2025年合同销售目标人民币1205亿元的25.6%。

图片
▲部分房企首季销售情况汇总,整理自观点网(部分数据来自房企未经审核销售数据公告)


图片

海南、湖南优化公积金,
二孩及以上多子女家庭额度上浮

4月10日,海南省住房公积金管理局发布关于调整优化住房公积金个人住房贷款有关政策的通知。主要涉及调整提高最高贷款额度、调整二套房存贷挂钩机制。

二孩及以上多子女家庭在本省购买新建、二手自住住房的,在最高贷款基准额度基础上上浮20%。

4月7日,湖南常德也上调常德市“二孩”“三孩”家庭公积金贷款上限。上调后,全市“二孩”“三孩”家庭公积金贷款上限分别达到96万元、120万元。

点评:海南与湖南常德在公积金政策上的调整,都聚焦在当下房地产市场与民生需求的关键节点。按照生育政策给予差异化上浮比例,二孩及以上多子女家庭额度上浮,支持了多子女家庭改善住房条件,体现了对生育政策的配套支持,以及对家庭住房需求的关怀。

图片

重庆、武汉、南京等多个城市

正研究推动房市进一步止跌回稳相关政策

近日,证券时报记者独家获悉,多个一二线城市正在进行房地产市场止跌回稳相关政策的研究及储备工作:

1、武汉市相关部门向记者表示,正在做政策研究储备工作,结合市场实际适时出台实施,持续用力推动房地产市场进一步止跌回稳。

2、昆明:根据工作计划,将出台昆明市“好房子”技术指南;因城施策,打出降首付、降利率、取消限购限售等系列政策“组合拳”,全力推进全市房地产市场止跌回稳。一是推进白名单融资协调机制扩围增效,有效缓解了房地产项目资金紧缺的情况。二是全力化解房地产市场风险。

3、重庆:将继续支持收购主体加大收购存量商品房规模,着力改善住房供给;将会同市级相关部门抓好增量政策的出台,开展房地产市场促销系列活动,持续用力推动房地产市场止跌回稳。

4、佛山:将持续出台数字建造、智能建造、绿色建造相关政策,同时对稳住楼市、持续用力推动房地产市场止跌回稳方面政策进行研究。

5、苏州:将进一步扩大“两智一全”项目范围,研究出台相关政策,探索建设更加多元化高品质的住房产品;将进一步优化完善相关房地产政策举措,降低交易成本。

6、南京:将用好用足国家房地产金融、财政、税收及城中村危旧房改造等利好政策,结合市场实际适时优化相关举措,持续加大居民购房支持力度。

……

点评:各地政策虽侧重点不同,但目标一致,即推动房地产市场止跌回稳。当下房地产市场仍存挑战,如部分城市库存高、房价下行压力大、房企融资难等。这些政策的研究与储备,是各地因城施策的体现,也反映出政府稳定市场的决心。若政策能相继出台并精准落地,或可修复市场信心,促进房地产市场平稳健康发展,值得持续关注。

图片

银行对房地产业信贷投放力度
在逐步加大

近日,据中国房地产报报道,央行数据显示,2024年末,房地产开发贷款余额为13.56万亿元,一年增加4125亿元,而2023年全年仅新增1900亿元。作为信贷投放主力军,六大国有商业银行2024年房地产业对公贷款规模达到4.45万亿元,一年新增逾3500亿元。

然而,提前还贷与市场压力下,个人住房贷款规模仍在持续“缩水”。据央行数据,2024年个人住房贷款余额37.68万亿元,同比下降1.3%,这使得全年房地产贷款余额同比下降0.2%。六大国有商业银行个人住房贷款共计减少6211亿元,降幅较2023年(减少5568亿元)进一步扩大。

与此同时,大中型银行个人住房贷款不良率集体走高,房地产市场不确定性仍是潜在风险点。邮储银行副行长、首席风险官姚红在业绩会上表示,受宏观经济环境、房地产周期、居民收入增速下降等因素共同影响,个人及小微客群的群体抗风险能力总体偏弱,商业银行的零售信贷资产质量波动幅度普遍有所加大。

部分银行房地产业贷款不良率仍在上升,风险值得警惕。

点评:这种信贷结构的分化,意味着金融机构正谨慎调整涉房业务策略:开发贷加速 “托底” 行业流动性,个贷端却因风险偏好收缩而持续收紧。未来需关注政策能否在稳房企与防风险间找到平衡点,避免信贷结构性矛盾加剧市场分化。

点击下图,了解详情↓