曝光!风险辨识不全、安全警示标识缺失……危险化学品企业安全隐患需警惕

近日,成都市应急管理局严格落实涉企“一码检查”规定,对化工危险化学品企业开展安全生产执法检查。现将发现的部分隐患问题曝光如下。



点位一

四川嘉宝莉涂料有限公司



隐患问题

危险作业票危险有害因素辨识不全。


图片




法律法规解读

此项违反《危险化学品企业特殊作业安全规范》(GB 30871-2022)4.1 作业前,危险化学品企业应组织作业单位对作业现场和作业过程中可能存在的危险有害因素进行辨识,开展作业危害分析,制定相应的安全风险管控措施。


图片

按提供作业票信息,高处作业未辨识高处坠落、环境危害等风险,就可能没有有效制定和落实防止人员从高处坠落发生伤亡事故的安全控制措施,就不能有效管控高处坠落带来的安全风险,相应的应急处置准备工作也滞后,致使事故发生后也不能得到及时的应急救援。



点位二

成都市东洋油墨有限公司



隐患问题1

防爆区域接线盒出线口采用塑料材质,不符合防爆要求。


图片




法律法规解读

此项违反《电气装置安装工程 爆炸和火灾危险环境电气装置施工及验收》(GB 50257-2014)5.3.1 配线钢管,应采用低压流体输送用镀锌焊接钢管。5.3.2 钢管与钢管、钢管与电气设备、钢管与钢管附件之间的连接,应采用螺纹连接。不得采用套管焊接,并应符合下列要求:1 螺纹加工应光滑、完整、无锈蚀,钢管与钢管附件之间应采用跨接连线。不得在螺纹上缠麻或绝缘胶带及涂其它油漆。2 在爆炸性气体环境1区或2区与隔爆型设备连接时,螺纹连接处应有锁紧螺母。


图片

爆炸危险场所使用钢管保护套管主要有以下作用:1、有效导出可能产生的静电;2、环境出现高温时,套管在一定时间内仍能有效保护内部电缆,使后端设备持续有效运行;3、套管内部电缆发生漏电、燃烧等情况,内部电火花、高温等危害因素不会快速传递到爆炸危险环境。图示采用塑料套管情形,不能达到规范要求的保护条件。




隐患问题2

甲类车间缺少禁带火种、当心爆炸等安全警示标识。


图片




法律法规解读

此项违反《消防安全标志设置要求》(GB 15630-1995)5.12 在下列区域应相应地设置“禁止烟火”、“禁止吸烟”、“禁止放易燃物”、“禁止带火种”、“禁止燃放鞭炮”、“当心火灾——易燃物”、“当心火灾——氧化物”和“当心爆炸——爆炸性物质”等标志:a.具有甲、乙、丙类火灾危险的生产厂区、厂房等的入口处或防火区内。


图片

甲类车间因其区域使用的原辅料、半成品、成品等具有燃点低、易挥发、点火能量低等易燃易爆安全风险,规范要求此类高风险区域设备设施要接地良好、操作人员穿戴防静电工作服和防静电鞋等,以便有效管控火种,因此现场需要设置“禁止标志”,以提醒进入该区域的人员注意。同时为警告提醒该区域人员在发生事故后及时规避或及时撤离相应爆炸风险,也需要在该类区域设置“警告标志”。



点位三

成都市实力气体有限公司



隐患问题

充装区域无明显分区标识。


图片




法律法规解读

此项违反《气瓶充装站安全技术条件》(GB 27550-2011)6.5 充装站的充装间与瓶库的钢瓶应分实瓶区、空瓶区布置。6.6 站台上存放空瓶和实瓶的区间应设立明显标记。


图片

空瓶和实瓶内盛装的介质量不同,危害后果也不同,同时为避免回收的空瓶没有经过仔细检查而误将其作为满瓶重新配送给客户,可能引起容器爆炸等意外事故。因此,《气瓶充装站安全技术条件》对实瓶、空瓶分区并设置明显的标记做出了规定。



点位四

成都联泰化工有限公司



隐患问题

总蒸管道阀门前未设置压力表。


图片




法律法规解读

此项违反《中华人民共和国安全生产法》(2021版)第四十一条 生产经营单位应当建立安全风险分级管控制度,按照安全风险分级采取相应的管控措施。


生产经营单位应当建立健全并落实生产安全事故隐患排查治理制度,采取技术、管理措施,及时发现并消除事故隐患。事故隐患排查治理情况应当如实记录,并通过职工大会或者职工代表大会、信息公示栏等方式向从业人员通报。


图片

如图所示管道设计了就地显示压力表,该现场压力表缺失,不便于调整阀门开度,其管道压力偏低、偏高均可能给后续使用该介质的设备造成危害。企业应确保原设计的安全附件齐全可靠、正常投用,消除安全附件缺失带来的生产安全事故隐患。


企业特殊作业制度执行不严格

未正确设置防爆电气设备

检测报警装置设置不合理

安全标识设置不全面

……

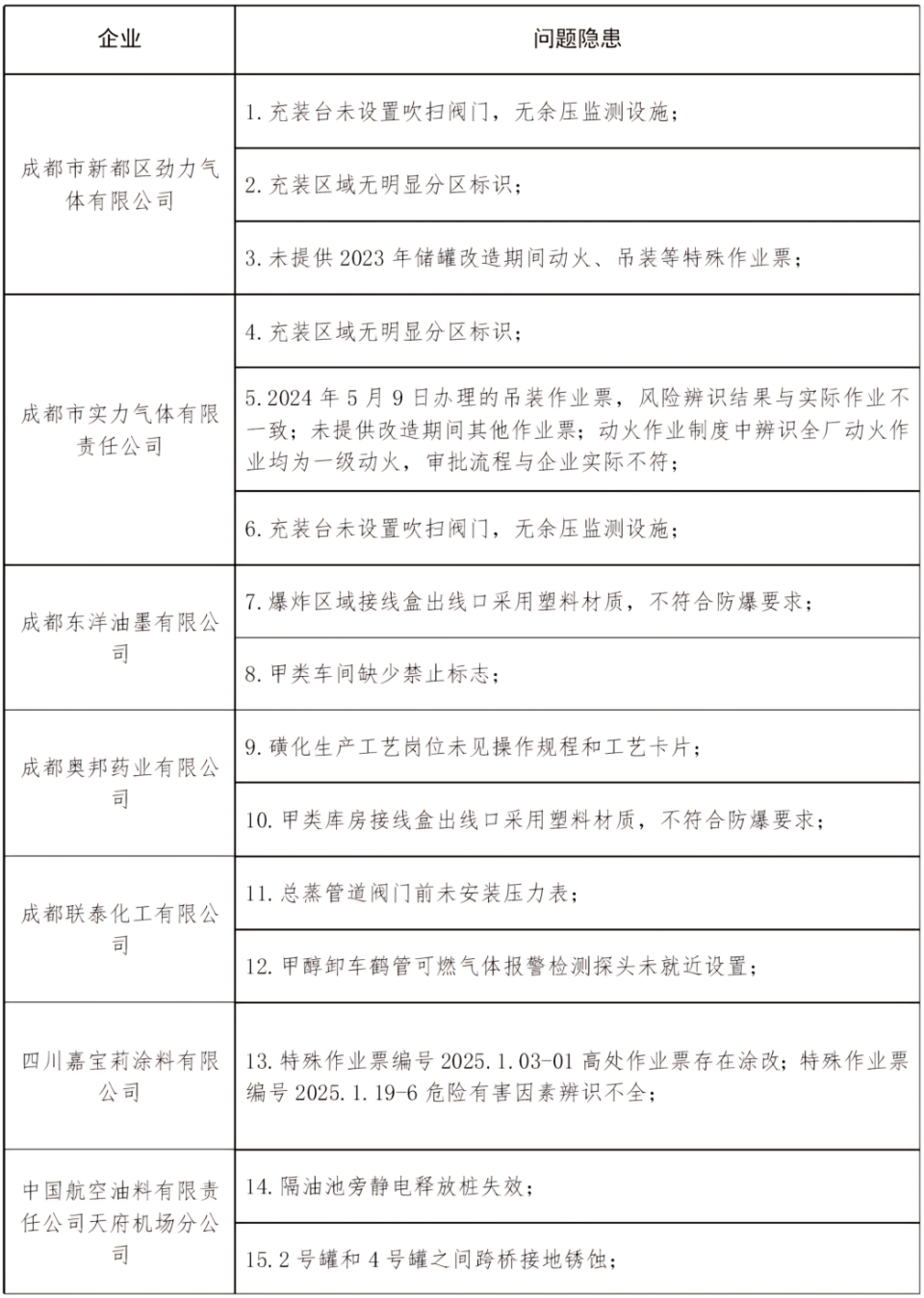
本次检查共计发现安全隐患问题15条

👇


图片


图片


保障生产安全

这份春季化工和危化品安全生产提示

请收好!

图片


(左右滑动查看更多)



图片

来源:中华人民共和国应急管理部、成都市应急管理局

投稿:2365715742@qq.com

图片

图片