北生所王晓东团队最新研究:抗压能力“男女有别”

免疫系统并非“性别中立”,男性和女性在免疫反应上存在显著差异,这种差异深刻影响着我们对疾病的易感性、治疗反应以及整体健康状况。


本研究发现,精神压力对外周免疫系统的抑制作用也存在明显的性别差异,雄性小鼠对压力刺激更为敏感。当受到精神压力刺激时,机体会启动一系列应激反应,包括下丘脑-垂体-肾上腺轴(HPA轴)的激活。HPA轴的激活会导致糖皮质激素水平升高,进而引发免疫细胞凋亡和免疫器官萎缩。研究观察到,在相同程度的压力刺激下,雄性小鼠会出现更严重的免疫细胞凋亡和免疫器官萎缩,但其背后的机制尚未明确。


2025年3月19日,北京生命科学研究所/清华大学生物医学交叉研究院王晓东实验室在《美国国家科学院院刊》(PNAS)在线发表题为“Androgen receptors in corticotropin-releasing hormone(CRH)neurons mediate the sexual dimorphism in restraint-induced thymic atrophy”的研究论文。


该研究发现,小鼠下丘脑CRH神经元表达雄激素受体(AR),雄性小鼠在压力刺激下释放的雄激素会激活这些表达AR的CRH神经元,增强HPA轴的兴奋性,导致糖皮质激素释放增加,从而引发更剧烈的免疫细胞凋亡。该研究从压力反应的内分泌调控角度,为神经免疫调节中的性别差异提供了重要见解。


束缚应激(Restraint Stress)是一种常用的小鼠精神压力刺激模型。通过将小鼠置于密闭且通风良好的装置中限制其自由活动,对其造成精神压力,但不产生生理伤害。束缚应激会激活小鼠的HPA轴,促使肾上腺释放糖皮质激素,进而诱导免疫细胞凋亡,导致胸腺、脾脏和淋巴结等免疫器官萎缩。研究发现,在相同程度的束缚应激刺激下,雄性小鼠比雌性小鼠表现出更剧烈的免疫细胞凋亡。通过测量血清糖皮质激素水平,研究人员发现雄鼠在应激后释放的糖皮质激素浓度更高,表明这种性别差异源于压力激素释放水平的不同。


进一步研究发现,雄激素对束缚应激诱导的糖皮质激素释放具有正向调节作用。摘除睾丸的雄性小鼠,其雄激素释放受到抑制,束缚应激后糖皮质激素的释放量也会显著降低。而给这些小鼠注射雄激素二氢睾酮(DHT)后,HPA轴活动增强,表现为下丘脑神经元激活以及糖皮质激素释放增加。由此说明,雄激素对于HPA轴的活动具有显著的促进作用。


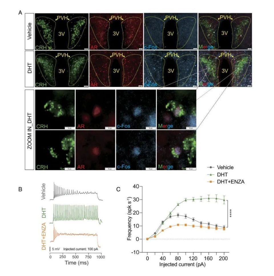
通过免疫荧光染色,研究人员发现下丘脑中分泌促肾上腺激素释放激素的神经元(CRH神经元)表达雄激素受体(AR),并且DHT能够激活这些神经元。电生理实验进一步证实,DHT可以增强CRH神经元的兴奋性(图1)。由此说明,雄激素通过激活AR+CRH神经元来调节HPA轴的活动。

图片

图1.DHT激活CRH神经元

DHT:二氢睾酮;ENZA:Enzalutamide,雄激素受体拮抗剂。


为了进一步验证CRH神经元中雄激素受体(AR)的关键作用,研究人员巧妙地对CRH神经元中的AR进行了条件性敲除。实验结果显示,在CRH神经元中AR被条件性敲除的小鼠中,DHT诱导的HPA轴激活显著受到抑制,同时束缚应激诱导的免疫细胞凋亡中的性别差异也完全消失。这一结果进一步有力地证实了AR+CRH神经元在调节性别差异中发挥着至关重要的作用。


综上所述,本研究揭示了一个重要的现象:束缚应激诱导的免疫细胞凋亡和免疫器官萎缩在性别之间存在显著差异,雄性小鼠的免疫系统对压力刺激更为敏感。这种性别差异的根源在于雄激素通过激活表达雄激素受体的CRH神经元,显著增强HPA轴的活动,进而促进糖皮质激素的释放,最终引发更剧烈的免疫细胞凋亡(图2)。

图片
图2:束缚应激诱导免疫细胞凋亡的性别差异机制示意图

该研究不仅揭示了大脑中雄激素信号与免疫抑制之间的内在联系,还为压力反应的神经内分泌调控机制提供了新的重要见解,同时也为研究压力状态下免疫活动的性别差异开辟了全新的思路。

注:信息来源于 NIBS官网。
青科沙龙第148期 | 生物钟专题-解读最新Nature和Cell论文

Deep Science预印本

图片