柔性电子大牛领衔,两位院士合作,半个月,第3篇Nature正刊!

皮肤是人体最大的器官,维持内部体内平衡(例如在炎热的天气里通过出汗释放热量),并提供保护身体免受细菌和其他微生物等外部威胁的屏障。但皮肤也极易受伤。慢性、不愈合的伤口会增加身体对感染的易感性,增加择期外科手术的并发症,并大大增加医疗保健费用。

在这里,美国西北大学的John A. Rogers院士黄永刚院士以及Guillermo A. Ameer教授共同提出了非接触式可穿戴设备的细节,该设备可以通过测量进出皮肤的分子通量来持续监测伤口和伤口愈合,从而可能降低治疗成本并改善患者预后。作者开发了一种新型可穿戴设备,其核心是一个紧贴皮肤的封闭小空间。这个设计很巧妙:当汗液或其他挥发性物质从皮肤蒸发进入这个空间时,里面的微型传感器就能精准检测到变化设备还配有一个智能开关,可以自动控制这个小空间与外界的连通,通过分析传感器的实时数据,就能准确计算出皮肤排出或吸收的各种物质含量。这套系统特别擅长检测三种物质:水蒸气、挥发性有机物和二氧化碳。它能测量身体不同部位释放的这些物质,这些数据对医疗监测和有害气体暴露评估很有价值。研究人员用这套设备观察了健康小鼠和糖尿病小鼠的伤口愈合过程,发现了一些关键的物质变化规律。最棒的是,这种非接触式检测方式完全不会碰到伤口,特别适合监测脆弱的受伤组织。相关成果以“A non-contact wearable device for monitoring epidermal molecular flux”为题发表在《Nature》上,第一作者为Jaeho Shin, Joseph Woojin Song, Matthew Thomas Flavin, Seunghee Cho, Shupeng Li为共同一作。

值得注意的是,John A. Rogers院士、黄永刚院士在过去的2周里,连续发了3篇正刊,相当于每周都有重量级研究成果问世。

图片

John A. Rogers院士和黄永刚院士

图片
图片
图片

设计和操作原则

这款表皮通量传感器(EFS,图1a)可检测水蒸气、挥发性有机化合物(VOCs)和二氧化碳,是评估皮肤屏障功能、身体稳态、环境安全和创伤愈合的有效工具(图1b)。设备由三个部分组成:(1)带传感器的腔室,用于测量目标物质的浓度(cc)和皮肤特性;(2)可编程阀门调节通风,影响cc;(3)电子电路用于数据采集并与智能手机无线通信。腔室中的传感器捕捉cc的动态变化,其他传感器则监测皮肤的温度、电阻抗和热导率。EFS重11g,可连续工作一天以上,无需充电(图1c)。阀门通过电磁线圈控制,快速开关腔室,调节气体流入流出皮肤(图1d)。阀门快速关闭时,cc值发生变化,反映皮肤内外的气体流动(图1e)。图1f展示了通量密度f的计算方法,基于微气候模型,确保精确量化流量。通过这些功能,EFS可以为皮肤健康监测和创伤愈合提供有价值的数据。

图片

图1:用于表皮通量监测的皮肤裂化系统

表皮水通量

表皮水蒸气通量(fw)是整体稳态的重要指标,包括经皮水分丧失(TEWL)、直接通过表皮和角质层的水分扩散及汗液蒸发等多个贡献(图2a)。fw与表皮内外水分浓度差成正比,且在准稳态下遵循菲克定律(图2b)。该传感器能够精确测量表皮水通量,帮助评估皮肤屏障功能,并且能检测不同的出汗阶段(图2d)。通过在多个部位测量,传感器可以实时监控体内水分流失,计算不同皮肤区域的水分损失,并与体重丧失(BML)进行对比(图2g-h)。此外,该系统可以用于监测液体稳态,尤其是在婴儿和成人的流体平衡管理中。对不同皮肤状况(如湿疹、银屑病等)的监测结果显示,fw值与其他传统检测方法有很强的一致性(图2f)。

图片

图 2:通过测量水通量来监测皮肤屏障特性和液体损失

VOC,CO2和外源剂

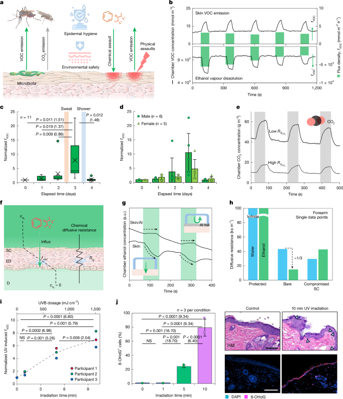
通过测量皮肤表面进出气体的流量(如水蒸气、挥发性有机化合物(VOCs)和二氧化碳),可以获得关于皮肤卫生、身体代谢、环境安全等的重要信息(图3a)。例如,皮肤细菌过度繁殖可增加VOCs的排放,尤其在腋下区域,洗涤前后VOCs的变化清晰反映了微生物的活动(图3c)。此外,VOCs和CO2的流量还与吸血昆虫的吸引有关,可以通过集成CO2传感器精确测量皮肤二氧化碳的流量(图3e)。内向流量测量则用于评估有害外部物质(如工业溶剂蒸汽)通过皮肤的渗透(图3f),不同的皮肤处理方法(如去角质层或覆盖铝箔)对渗透性有显著影响(图3g)。此外,紫外线(UV)辐射也会对皮肤造成伤害,导致氧化应激反应和VOC的增加,进一步表明通过VOCs流量测量可以分析皮肤的紫外线损伤(图3i,j)。

图片

图3:VOC,二氧化碳和外源剂的表皮通量

全面的伤口监测

伤口的愈合过程中,皮肤屏障功能和病理过程的变化会导致外向流量的变化,这些流量可以提供伤口状态的有价值信息(图4a)。在健康小鼠和2型糖尿病小鼠的伤口愈合模型中,水分和VOCs的外向流量表现出不同的变化(图4b)。健康小鼠的伤口在愈合初期VOCs流量暂时增加,而后逐渐恢复基线水平,表明不同流量传递了相互关联但独立的信息(图4c)。对于健康小鼠,伤口愈合大约需要13天,而糖尿病小鼠则需要27天(图4d)。此外,健康小鼠的皮肤屏障功能恢复与伤口愈合过程密切相关,而糖尿病小鼠则未能在伤口愈合时恢复屏障功能(图4e)。这与糖尿病小鼠角质形成细胞分化受损有关(图4f)。通过无接触方式监测这些流量,能够揭示皮肤屏障功能恢复的延迟以及其他生理异常。炎症过程会引发各种分子标记物的产生,其中一些会影响VOCs流量(图4g)。细菌感染引起的VOCs释放也可以用于评估感染程度,实验表明,感染组在细菌引入后的2天内,VOCs流量比对照组高出约100倍(图4h)。抗菌治疗显著减少了VOCs流量,并降低了细菌负荷。这些结果表明,EFS可以用于非接触监测伤口愈合过程,包括组织完整性、伤口愈合和细菌感染的评估。

图片

图4:监测外向VOC和水通量以在伤口愈合中应用

小结

该技术在临床护理中具有广泛的应用前景,尤其对皮肤屏障尚未发育成熟、受损或功能减弱的脆弱人群(如婴儿、患者和老年人)具有重要意义。这些人群及其他个体也可以通过数据指导化学或辐射烧伤、臭氧引起的皮肤损伤的分诊、治疗和监测。进一步的工程改进,如将传感器嵌入敷料中,可以通过实现紧密而保守的皮肤连接来增强临床应用。VOC和CO2流量的测量不仅能帮助脆弱群体,还能帮助普通人群进行疾病控制和监测对有害环境因素(如乙醇)的暴露。

来源:高分子科学前沿
声明:仅代表作者个人观点,作者水平有限,如有不科学之处,请在下方留言指正!