盘点:55家国家考古遗址公园中的5A和4A景区

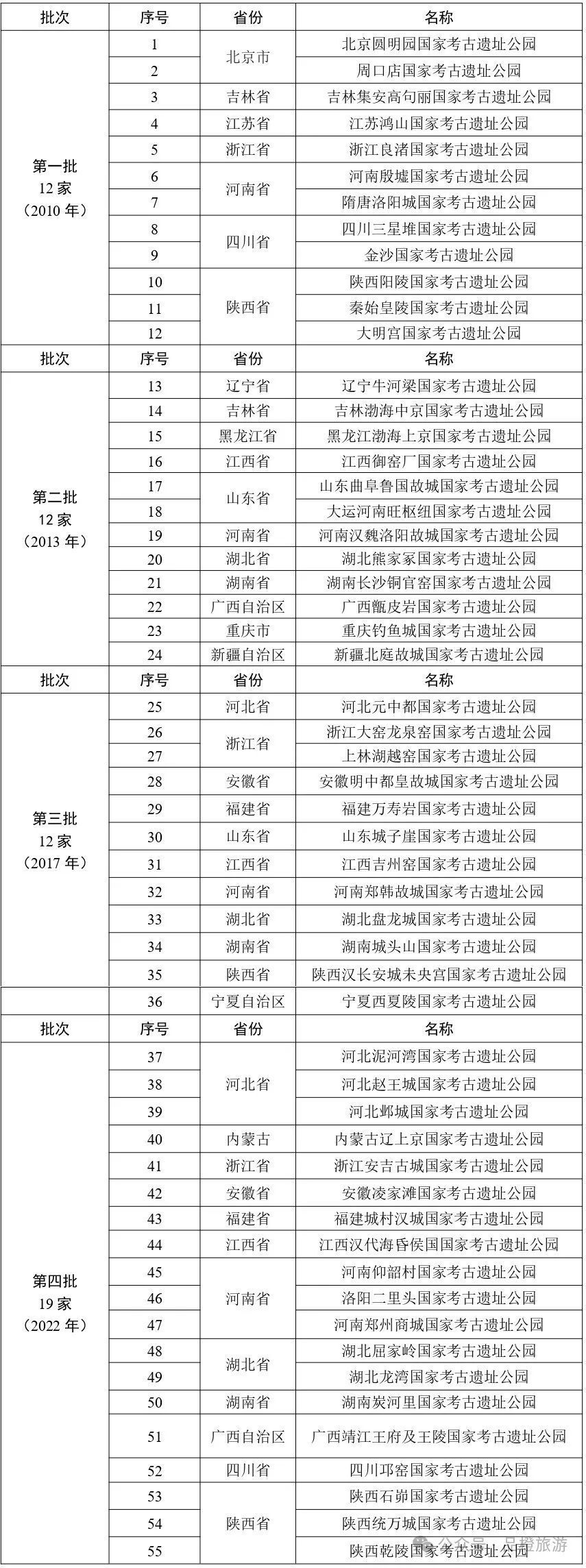
【品橙旅游】自2010年国家文物局启动国家考古遗址公园项目以来,先后评定4批次55家国家考古遗址公园,立项80家。其中:


  • 2010年10月,国家文物局公布首批12项国家考古遗址公园名单和23项立项名单;


  • 2013年12月,第二批12家国家考古遗址公园名单和31家立项单位公布;


  • 2017年12月,第三批12家国家考古遗址公园名单和32家立项名单公布;


  • 2022年12月,第四批19家国家考古遗址公园名单和32家立项名单公布。


根据2024年4月,由中国文化遗产研究院受国家文物局委托发布的《2023年度国家考古遗址公园运营报告》显示,2023年,全国55家国家考古遗址公园接待游客总量超6700万人次,同比增长135%,免费游客量占比57%;年度累计资金收入44.75亿元,同比增加11.76亿元;其中实现门票收入16亿元,同比增长约5倍,文创产品、研学等公共文化服务收入4445万元,增长31%,经营性收入3亿元,增长32%;有47家建有考古遗址博物馆,24家建成智慧博物馆,26家搭建数字化综合管理平台,31家建成线上展示平台,22家建有线下数字化展示馆。


截至2024年底,在55家国家考古遗址公园中,涉及5A级、4A级国家旅游景区共有31家,其中秦始皇陵、圆明园2023年全年游客接待量超1000万人次,1000万人次至100万人次之间的国家考古遗址公园10家,2023年三星堆、秦始皇陵2家年度总收入均超10亿元。涉及国家级旅游度假区的1家,即长沙铜官窑文化旅游度假区。


图片



一、遗址公园大事记









国家考古遗址公园是中华文明的重要标识,是具有重要影响力的文化遗产传承保护的重要载体。自20世纪80年代初,在宋庆龄为代表的国家领导人、社会知名人士、专家学者的“保护整修利用圆明园遗址倡议书”推动下,圆明园遗址公园成为最早建成的“遗址公园”,并相继开放或建设殷墟、元大都城垣、汉阳陵秦始皇陵、皇城根、明城墙等多个遗址公园,并成为我国文物保护多层次保护体系(国际、国内、专项[世界遗产、大遗址、国家考古遗址公园、名城名镇名村、传统村落、文物保护利用示范区等])中的重要内容。在完成保护利用展示、支撑考古发掘和研究外,其社会效益日益明显,通过开放服务和游客接待,引领了考古研学、文创开发、大众旅游等社会热点。


图片


  • 2009年12月,国家文物局正式印发《国家考古遗址公园管理办法(试行)》,正式定义国家考古遗址公园、管理主体、立项与评定要求等;


  • 2010年6月,国家文物局启动首批国家考古遗址公园评定工作,同年10月,首批12项国家考古遗址公园名单和23项立项名单公布;


  • 2011年6月,周口店、金沙、大明宫、圆明园4家公园发起,首批12家国家考古遗址公园管理机构共同组建成立国家考古遗址公园联盟;


  • 2012年12月,国家文物局启动第二批公园评定,2023年12月,第二批国家考古遗址公园名单和立项名单公布,产生了12家挂牌单位和31家立项单位;


  • 2014年4月,《国家考古遗址公园运行评估导则(试行)》印发,国家考古遗址公园进入评定评估双轨管理阶段;


  • 2016年10月,《大遗址保护“十三五”专项规划》颁布实施,鼓励各地参照国家考古遗址公园模式,积极开展省级考古遗址公园建设,共同推进大遗址保护利用工作;


  • 2017年7月,国家文物局启动第三批国家考古遗址公园评定,同年12月,第三批12家国家考古遗址公园和32家立项名单公布;


  • 2017年9月,《国家考古遗址公园创建及运行管理指南(试行)》发布实施;


  • 2021年3月,国家考古遗址公园写入《中华人民共和国国民经济和社会发展第十四个五年规划和2035年远景目标纲要》;


  • 2022年4月,国家文物局完成修订并公布、实施《国家考古遗址公园管理办法》;


  • 2022年4月,国家文物局启动第四批国家考古遗址公园评定,同年12月,19家国家考古遗址公园名单和32家立项名单公布;


  • 2024年10月,国家文物局发布关于开展国家考古遗址公园评定及立项工作的通知,启动第五批申报和立项。



二、景区数量与门票









据最新数据,55家国家考古遗址公园中涉及31家5A级、4A级国家旅游景区,其中5A级旅游景区有圆明园景区、高句丽文物古迹旅游景区、殷墟景区、秦始皇帝陵博物院、大明宫旅游景区和靖江王府及王陵等6家,4A级旅游景区25家。另有部分国家考古遗址公园涉及3A级旅游景区。


图片

图 55家国家考古遗址公园中高等级景区占比


国家考古遗址公园中涉及的31家5A级、4A级国家旅游景区中,有26是收费景区,5家是免费预约景区。其中,有6家是收费的博物馆景区。景区门票价格在20元/人次至120元/人次不等,均价约60元/人次。



三、31家高等级景区概况









——首批国家考古遗址公园——


2010年10月,国家文物局公布的首批12项国家考古遗址公园名单中,截至目前共有11家涉及高等级旅游景区,其中5家5A,6家4A景区。


1.北京圆明园国家考古遗址公园(2010)

即北京市海淀区圆明园景区,于2019年入选国家5A级旅游景区,其中景区成人通票25元/人次(包括景区大门票10元/人次、西洋楼遗址15元/人次、全景模型展10元/人次);半价通票10元/人次。


2.北京周口店国家考古遗址公园(2010)

周口店遗址博物馆,为国家一级馆、国家4A级旅游景区,其中景区成人票30元/人次;半价票15元/人次。


3.吉林集安高句丽国家考古遗址公园(2010)

即高句丽文物古迹旅游景区,于2019年入选国家5A级旅游景区,其中景区联票70元/人次(包括长寿王陵30元/人次、好太王碑30元/人次和丸都山城30元/人次)。


4.江苏鸿山国家考古遗址公园(2010)

即鸿山遗址博物馆,于2011年入选国家4A级旅游景区。鸿山遗址博物馆免门票预约参观。


5.河南殷墟国家考古遗址公园(2010)

即安阳市殷都区殷墟景区,于2011年入选国家5A级旅游景区,其中景区白天联票120元/人次(包括景区和博物馆),景区白天半价联票60元/人次(包括景区和博物馆);不定时开放夜场票,价格不一。


6.河南隋唐洛阳城国家考古遗址公园(2010)

即隋唐洛阳城国家考古遗址公园,于2019年入选国家4A级旅游景区,其中景区成人票120元/人次,半价票60元/人次。


7.四川三星堆国家考古遗址公园(2010)

即四川广汉三星堆博物馆,于2001年入选首批国家4A级旅游景区;2008年入选首批国家一级博物馆。其中景区成人票72元/人次,半价票36元/人次,其他优惠票另有规定。


8.金沙国家考古遗址公园(2010)

即金沙遗址博物馆,于2009年入选国家4A级旅游景区;2012年入选国家一级博物馆。其中景区成人票70元/人次,半价票35元/人次。


9.陕西阳陵国家考古遗址公园(2010)

即汉景帝阳陵博物院,于2008年入选国家一级博物馆,获评国家4A级旅游景区。其中景区旺季成人票70元/人次,半价票35元/人次。景区淡季成人票55元/人次,半价票27.5元/人次。


10.秦始皇陵国家考古遗址公园(2010)

即秦始皇帝陵遗址公园,是秦始皇帝陵博物院的一部分。秦始皇帝陵博物院由秦始皇兵马俑博物馆、秦始皇陵遗址公园(丽山园)组成。2007年,秦始皇帝陵博物院获评首批国家5A旅游景区。2008年,秦始皇兵马俑博物馆获评国家一级博物馆。其中,秦始皇帝陵博物院成人门票120元/人次。


11.大明宫国家考古遗址公园(2010)

即西安市大明宫旅游景区,于2020年成为国家5A级旅游景区。其中景区成人票60元/人次,半价票30元/人次。


——第二批国家考古遗址公园——


2013年12月,国家文物局公布的第二批12家国家考古遗址公园名单中,截止目前共有6家涉及高等级旅游景区,6家均为4A景区,同时长沙铜官窑文化旅游度假区入选国家级旅游度假区。


12.辽宁牛河梁国家考古遗址公园(2013)

即辽宁牛河梁国家考古遗址公园,于2015年成为国家4A级旅游景区。其中景区成人票60元/人次,半价票30元/人次。另有观光车20元/人次(全程)。


13.黑龙江渤海上京国家考古遗址公园(2013)

即黑龙江省渤海上京遗址博物馆,于2014年成为国家4A级旅游景区。其中景区成人票50元/人次,半价票25元/人次。


14.江西御窑厂国家考古遗址公园(2013)

即江西御窑厂国家考古遗址公园,于2015年成为国家4A级旅游景区。其中景区成人票60元/人次,半价票30元/人次。


15.湖南长沙铜官窑国家考古遗址公园(2013)

即铜官窑古镇景区,于2020年成为国家4A级旅游景区。景区免费开放。2020年11月,长沙铜官窑文化旅游度假区获评湖南省“省级旅游度假区”;2024年6月,长沙铜官窑文化旅游度假区入选国家级旅游度假区。


16.重庆钓鱼城国家考古遗址公园(2013)

即合川钓鱼城景区,于2012年成为国家4A级旅游景区。其中景区成人票70元/人次,半价票35元/人次。


17.新疆北庭故城国家考古遗址公园(2013)

即新疆北庭故城国家考古遗址公园,于2020年成为国家4A级旅游景区。其中景区成人票48元/人次,半价票24元/人次。


——第三批国家考古遗址公园——


2017年12月,国家文物局公布的第三批12家国家考古遗址公园名单中,截止目前共有5家涉及高等级旅游景区,5家均为4A景区。


18.河北元中都国家考古遗址公园(2017)

即张家口市张北县元中都国家考古遗址公园,于2024年成为国家4A级旅游景区。其中景区成人票40元/人次,半价票20元/人次。


19.福建万寿岩国家考古遗址公园(2017)

即万寿岩遗址景区,于2020年成为国家4A级旅游景区。其中景区成人票20元/人次,半价票10元/人次。


20.江西吉州窑国家考古遗址公园(2017)

即吉州窑景区,于2015年成为国家4A级旅游景区。其中景区成人票40元/人次,半价票20元/人次。


21.湖南城头山国家考古遗址公园(2017)

即常德澧县城头山景区,于2016年成为国家4A级旅游景区。其中景区成人票30元/人次,半价票15元/人次。


22.宁夏西夏陵国家考古遗址公园(2017)

即西夏陵景区,于2006年成为国家4A级旅游景区。其中景区成人票85元/人次,学生票54元/人次。


——第四批国家考古遗址公园——


2022年12月,国家文物局公布的第四批19家国家考古遗址公园名单中,截止目前共有9家涉及高等级旅游景区,其中1家位5A级,8家为4A景区。


23.河北泥河湾国家考古遗址公园(2022)

河北泥河湾国家考古遗址公园于2024年成为国家4A级旅游景区。其中景区成人票60元/人次,半价票30元/人次。


24.江西汉代海昏侯国国家考古遗址公园(2022)

江西汉代海昏侯国国家考古遗址公园于2021年成为国家4A级旅游景区。其中景区成人票60元/人次,半价票30元/人次。


25.湖北屈家岭国家考古遗址公园(2022)

湖北屈家岭国家考古遗址公园于2023年成为国家4A级旅游景区。景区收费,价格未知。


26.广西靖江王府及王陵国家考古遗址公园(2022)

即靖江王府及王陵,于2012年成为国家5A级旅游景区。其中靖江王府成人票‌100元/人次,半价票50元/人次。靖江王陵成人票:28元/人次。


27.陕西统万城国家考古遗址公园(2022)

陕西统万城国家考古遗址公园于2023年成为国家4A级旅游景区。其中景区成人票景区门票68元/人次,景区环线游览车20元/人次。


28.陕西乾陵国家考古遗址公园(2022)

陕西乾陵国家考古遗址公园于2001年成为国家4A级旅游景区。其中景区旺季成人票100元/人次,半价票50元/人次。景区淡季成人票80元/人次,半价票40元/人次。


29.湖北龙湾国家考古遗址公园(2022)

湖北龙湾国家考古遗址公园于2023年成为国家4A级旅游景区。其中景区成人票景区门票50元/人次,景区环线游览车25元/人次。


30.洛阳二里头国家考古遗址公园2022)

即二里头夏都遗址博物馆,于2021年成为国家4A级旅游景区,2024年入选国家一级博物。景区免费预约。


31.河南郑州商城国家考古遗址公园(2022)

即郑州商都古城旅游区,于2024年成为国家4A级旅游景区。目前,景区免费。 

(备注:以上景区门票价格仅供参考,请以景区售票处实际价格为准。)



四、55家国家考古遗址公园名单








           

表 55家国家考古遗址公园名单及批次

图片