【文章概述】
近日,西北工业大学黄维院士团队胡文博教授课题组,在抗菌光动力治疗光敏化机制研究方面取得重大突破。他们开发了一种基于自组装的C3TH纳米团簇,其通过高效产生I型活性氧实现优异的抗菌光动力疗效。C3TH的两性离子结构诱导分子形成扭曲构象,具备双重优势:① 通过增强系间窜越效应显著提升三重态光敏剂(³PS*)生成效率;② 驱动纳米团簇内分子交叉排列,加速分子间光致电荷转移。³PS*的富集与分子间光诱导电子转移协同触发自电离反应,稳定生成PS⁺·与PS⁻·自由基。其中,PS⁺·催化水氧化原位释放O2,而PS⁻·将电子转移至内源或原位生成的O2,高效生成超氧阴离子(O₂⁻·)与羟基自由基(·OH),显著降低了对内源氧的依赖性。基于此I型ROS生成机制,C3TH在仅需万古霉素半剂量的条件下,抗菌疗效提升达8.8倍。该工作不仅揭示了均相光敏剂分子间光诱导电子转移的调控规律,更推动了I型光动力治疗机制的创新发展,为设计高效抗菌光敏剂提供了全新策略。相关研究已发表在最新一期的《Advanced Materials》期刊上,论文题为《Zwitterionic Photosensitizer-Assembled Nanocluster Produces Efficient Photogenerated Radicals via Autoionization for Superior Antibacterial Photodynamic Therapy》,硕士生何平、博士生贾明轩和杨琳芳为本文的共同第一作者,胡文博教授为通讯作者。本工作得到黄维院士、南京邮电大学范曲立教授大力支持。

【研究背景】
抗菌光动力疗法作为一种新型的抗菌治疗策略,有望有效应对抗生素耐药性问题,展现出广阔的应用前景。I 型光敏剂因其对氧气的依赖性极小,在治疗缺氧细菌感染疾病或肿瘤方面具有显著优势,但其设计仍面临诸多挑战,尤其是如何提升光敏剂与底物之间的光诱导电子转移效率。
【创新与突破】
(1)两性离子光敏剂C3TH通过静电自组装形成具有"十字交叉"结构的纳米簇。该独特排列构建了同质光敏剂分子间光电子循环系统:基于分子间自电离机制,纳米簇内形成闭环光电子转移路径,彻底摆脱对电子供体/受体的依赖,实现光敏剂体系突破性简化。
(2)通过整合飞秒瞬态吸收光谱、光谱电化学分析与量子动力学计算,首次阐明纳米簇内级联电子转移的动力学行为,揭示了光敏化过程中自电离主导的电荷分离机制。这种自给式光电子循环模型的建立,不仅为分子间光致光电子转移理论提供了新范式,更推动了单组分光敏剂体系的创新设计。
【图文导读】
一. 自组装光敏剂纳米团簇和光谱特性的表征
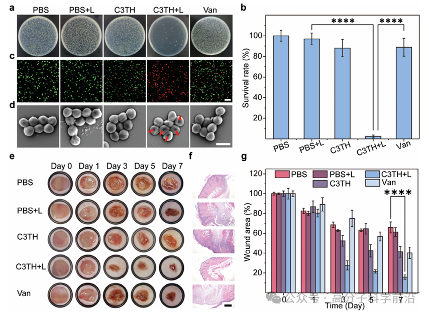
a) C3TH 纳米团簇TEM图。分子动力学模拟的 b) C3TH 和 c)C3T 纳米簇的构型。d) C3T 纳米团簇的 NOESY 光谱图示意图。e) PBS 缓冲液中 C3T 和 C3TH 的归一化吸收和 光致发光谱。f,g) 纳米团簇中 C3TH 和 C3T 的黄-里斯因子。h,i)C3T与C3TH在白光光源辐照1 min后 1O2 和 OH 的产量对比。a) C3TH在脱气PBS缓冲液中的循环伏安曲线。b)C3T和C3TH的能级图。使用 c) C3TH 和 d) C3T作为光敏剂在含有 H218O的H2O中的光生18O2气相质谱。使用e)C3TH和f)C3T作为含有H218O的H2O中的PSs,在OH与香豆素反应中产生的产物的高分辨质谱。三. 光生光敏剂自由基(PS+ 和 PS ̅)的实验证据及光敏化机制研究a,b) C3TH 和 C3T的二维飞秒瞬态吸收光谱(激发波长360 nm)。不同延迟时间下的 飞秒瞬态吸收光谱。向上和向下箭头分别表示组分的产生和衰减。c,d) 在不同电解电位下脱气PBS 缓冲液 (≈0.1 M) 中 C3TH 和 C3T 的光谱电化学分析。正电位电解会诱导阳离子自由基的形成,而负电位会产生阴离子自由基。e) 在白光照射 5 分钟下,使用 TEMPO 作为 C3TH 捕获剂的电子产生的 EPR 信号。f) C3T 和 C3TH 的代表性光电流响应。g) 自电离机制的I型光动力治疗光敏化机制。a) 体外抗菌效果实验,不同条件下LB培养基上的菌落存活情况;b) MRSA 的存活率。c) 活/死染色细菌的荧光图像(比例尺:10 μm)。d) MRSA 的 SEM 图像(比例尺:1 μm)。e) 用 PBS、Van和 C3TH处理有或没有进行白光照射处理 MRSA 感染伤口后的照片;f) 伤口皮肤组织的 H&E 染色(比例尺:200 μm)。g) 治疗期间不同组伤口感染面积的大小。作者开发了一种两性离子小分子(C3TH),能够在水中自组装形成I型光敏剂纳米团簇,用于抗菌光动力治疗。机理研究表明,C3TH纳米团簇具有独特的交叉排列构型,这不仅有效缩短了分子间的相互距离,还抑制了分子间电子振动耦合,从而促进了分子间的光诱导电子转移。进一步研究发现,这些纳米簇通过自电离机制大量生成光敏剂自由基阳离子和阴离子。随后,这些具有高度氧化或还原性的光敏剂自由基与水等底物进行级联光氧化还原,生成具有抗菌活性的O2 ̅ 和 OH。基于上述性质,C3TH纳米团簇在超低剂量下对耐甲氧西林金黄色葡萄球菌(MRSA)的抗菌效果达到97.6%,显著优于抗生素万古霉素(高出8.8倍)。这些研究成果深化了对I型光动力治疗机制的理解,并为I型光敏剂的开发提供了新的策略。