深陷财务危机的童程童美:员工群被解散、家长焦虑能否复课|深度

头部少儿编程教培机构童程童美近日深陷各种网络传闻,相关员工和学员家长在线上线下各种渠道维权。


1月12日上完班当晚,公司的全国微信群一个个解散了。”一位童程童美的授课老师意识到“大事不妙”。

很快,越来越多被拖欠工资、断缴社保的授课老师和员工加入到质问公司管理层的队伍里。紧接着,童程童美的学员家长从老师那里得知,所购课程的培训机构疑似“爆雷”了。

1月16日下午,童程童美发文承认,公司经营遇到一定困难,公司各主要负责人仍然在一线处理相关事宜。

《国际金融报》记者获悉,近一周来,头部少儿编程教培机构童程童美深陷各种网络传闻,相关员工和学员家长在线上线下各种渠道维权。目前,童程童美部分校区紧闭的大门上只是张贴着“春节放假通知”,但家长变得忧心忡忡,假期之后培训机构能否正常复课,该怎么维护自己的合法权益。

那么,童程童美究竟能否尽快摆脱财务危机,给众多员工和家长们一个交代呢?


家长线下维权


据悉,童程童美在上海拥有多个校区。1月14日,《国际金融报》记者来到童程童美位于上海市浦东新区1088生活广场一楼的门店发现,该校区已经闭店,门上张贴了一张春节放假通知,通知显示,1月13日至2月12日为放假时间,开工时间为2月13日。

图片
图片
夏悦超/摄

不过,据一些学员家长反馈,他们并不相信一家校外培训机构会提前这么早放假。“以前大概早于春节一周放寒假,寒假也是校外培训的旺季,不相信今年会平白无故这么早放假。”一位家长向记者表达了她的担忧。

记者看到,现场聚集了一些前来维权的童程童美学员家长,有派出所民警在维持秩序,但没有童程童美的工作人员。据了解,家长们在网上看到关于童程童美“闭店”“跑路”的相关传闻后,立刻赶到购买课程的校区查看情况。

图片
夏悦超/摄

“我是听老师还有其他家长说,这家培训机构出问题了。”一位前来现场的家长表示,其购买的童程童美课程所剩课时价值约数万元。现场民警给每位前来问询的家长提供一张教育培训机构登记表,一位民警向记者表示,目前只是先登记情况。

尽管已通知放假闭店,但门店内连续不断有电话铃声传出。透过门店玻璃可看到,一处桌子上摆放着一个箱子,一旁是各种杂乱的线缆。“这家店两个月前刚翻新装修了,突然曝出闭店传闻,有些不可思议。”附近一家门店店员说。

图片
夏悦超/摄

记者实地探访的1088生活广场聚集了众多校外培训机构,虽然童程童美在该广场的校区已闭店,但同时段其他培训机构依旧照常运营。1月14日当天,记者打开某团购平台发现,还可在平台购买童程童美位于该广场校区的课程,但1月17日团购平台已搜索不到该校区团购课程的页面。


老师工资和社保中断


童程童美的“爆雷”风波,始于1月12日晚间。

童程童美北京某校区刘老师告诉记者,其在1月12日给学员上了一整天课,并且还布置了假期学习计划,但当晚,其加入的公司大型群聊被解散,企业微信处于被停用阶段。

刘老师称,虽然他所在的校区是1月12日上完课放寒假,但寒假也有各种线下集中培训班。

一些授课老师此前被公司突然通知放假。一位员工向记者反映,其于去年12月底接到通知,放假时间是今年1月20日,19日是最后一个工作日。但1月3日通知,当月业绩好的员工做到19日,业绩不好的可能提前一周放假,但始终没有确定放假日期,其一直以为是19日才是最后一个工作日。

另一位校区的曾老师告诉记者,去年12月31日公司就有些异样,当时通知线上课程的老师于1月1日至19日居家办公上课,原本20日放寒假的计划提前一周至13日放假。

据知情人士透露,1月14日,童程童美线上事业部宣布解散,线上事业部是面向全国招生,涉及的学生家长遍布全国各地。

据多位老师向记者反映,1月12日晚间,童程童美全国员工沟通大群突然解散,某老师提供的一张图片显示,童程童美全国多个员工群、教练群、讲师群等被解散。

至于为什么解散微信群,按照老师们的反映,童程童美有关领导并没有给出明确解释,曾老师和刘老师均对微信群解散表示不理解。 

记者在群聊记录中看到,有多位员工在群里质问公司领导为何拖欠工资。

“我是1月13日才知道公司出事了,之前毫无预兆”,刘老师说,原本公司是10日发工资,9日开会告知延至14日发,但至今未发,且社保和五险一金虽扣费,却未缴纳。除了上个月的工资被拖欠,刘老师还表示,10月、11月课时的部分工资也没有正常发放。

与刘老师一样,曾老师也没有等到原计划于14日发放的工资。“我们最大的诉求就是照常发工资和缴纳社保及五险一金。”刘老师说。

实际上,童程童美缓发工资的现象过往也有出现。据某校区贺老师向记者反映,去年2月过完年被告知绩效延期三个月发,同年6月被告知绩效以后跟底薪分开发放。

至于去年12月的工资延后发放,在一些老员工看来,每年都会有延迟发放的情况,且领导也会安慰公司有融资,也有新的项目,“以为是正常现象”。但由于公司微信群的突然解散,并且有员工晒出录音和截图等证据,传出“跑路”等传闻,让大部分员工都坐立难安。

据贺老师展示的一条聊天记录,某高层领导者表示,2024年12月的社保大概率要断,其提议,在公司资金困难的情况下,员工是否可以自行出资先把社保续上。但一些员工希望童程童美高层给出更好的解决方案。 

授课老师的恐慌情绪很快传递到了家长群。

众多童程童美学员家长在1月13日半夜收到了授课老师发来的紧急消息。上海某学员家长向记者提供的聊天记录显示,授课老师向家长进行了公司情况说明,包括目前公司深陷财务危机,全国企业微信群解散,拖欠工资等。聊天记录显示,授课老师不希望家长被蒙在鼓里,希望和家长一起努力维权。

记者在其他家长维权群看到了类似的聊天记录,有授课老师称,公司拖欠工资,发愁睡不着觉,希望和家长一起同步进行维权。

授课老师对于培训机构的重要性毋庸置疑,过往也发生过文化艺术类校外培训机构拖欠老师工资,老师无法上课,导致校区无法正常复课等事件。

上述紧急消息传出后没多久,童程童美在四川、安徽、浙江、湖南、河南、广东、上海等全国多个校区被陆续曝出关店消息,有关童程童美实控人跑路的消息在互联网不胫而走,众多老师和家长在线上和线下四处寻找可靠的维权途径。


家长颇感意外


童程童美的闭店风波已接近一周,众多学员家长和授课老师一边在焦急地等待着公司的反馈,一边已经在线上和线下各个渠道维权。

据了解,童程童美的学员可分为三类,一类是线下教学,一类是线上教学,还有一类是线上线下结合。上海某位学员家长陈女士向记者介绍,有一次带孩子逛商场时,遇到童程童美的工作人员推销课程,孩子比较感兴趣就购买了课程。

从2019年10月份至今,陈女士已经为小孩在童程童美购买了5年多的课程,目前还剩35节课没上完,剩余课时价值大约6000元。

1月12日下午,陈女士的小孩还在正常上课,但在1月13日晚间,她从其他学员家长微信聊天中得知该机构“爆雷”的消息,对此,她颇感意外。“此前续费,还有校址搬迁、频繁换老师的时候,会担心有问题,但因为在这家机构上了5年多的课,一直以来都是正常运营,也就没再多想”。

陈女士了解到,近几日来,有学员家长去当地派出所和经侦支队报案,但目前线下报案和线上投诉的结果大部分是登记信息,还无任何反馈,“我准备近期去派出所报案”。

陈女士上一次续费充值是在去年年中,也有学员家长在去年12月底刚续完费,看到童程童美深陷负面事件,感到非常焦虑。

记者观察发现,有不少学员家长购买的是线上课程,大家自发建群组织维权,诉求是希望能够推动全国线上课程学员复课。

一位购买线上课程的家长肖先生告诉记者,一开始线上维权群消息比较混乱,并且也不知道线下如何找渠道维权。

肖先生于去年7月份在线上给小孩购买了童程童美的编程课程,共花费两万多元,“当时觉得这家是美股上市公司、大公司,应该会有保障”,现在只上了半年课,就遇到突发事件。

肖先生预估,当初充值的两万多元应该还剩一半左右,“当时老师说寒假不上课,我觉得大公司应该不会跑,后来回想觉得不对,对补习机构而言寒暑假都是旺季,哪有这么早放寒假的”。

直到看到授课老师在群内发布公司财务危机的消息时,肖先生才意识到,这家培训机构出事了。目前,家长群五花八门的投诉渠道太多了,肖先生觉得应该有个统一的官方渠道来接手。

“希望相关部门以后对这类培训机构加强资金方面的监管。”肖先生道出了不少家长的诉求。

据陈女士介绍,其购买的童程童美课程包使用了一张名为“童享卡”的预付款消费卡,一次性缴费金额接近2万元,“童享卡”面值则是略高于实际缴费金额,“相当于是给了点优惠”。陈女士的小孩每次使用课程包,就会从该消费卡扣除金额,但其无法实时得知卡面余额,只能去询问相关工作人员。

另一位学员家长向记者展示的服务协议显示,其在线上某渠道一次性购买了200多节课时,合计2万多元。

教育部办公厅2021年7月发布的关于进一步明确义务教育阶段校外培训学科类和非学科类范围的通知,在开展校外培训时,体育(或体育与健康)、艺术(或音乐、美术)学科,以及综合实践活动(含信息技术教育、劳动与技术教育)等按照非学科类进行管理。

童程童美所教编程课程属于信息技术教育,属于非学科类范围。

2022年11月,教育部等十三部门关于规范面向中小学生的非学科类校外培训的意见中提及,培训机构不得一次性收取或以充值、次卡等形式变相收取时间跨度超过3个月或60课时的费用,且不得超过5000元。


深陷财务危机


老师焦虑工资和社保,家长焦虑无法正常上课,摆在童程童美面前的难题该如何解决?

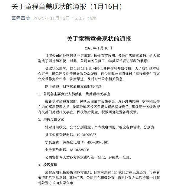
1月16日,童程童美官方公众号发布了一份关于公司现状的通报。

图片

通报称,目前公司的经营遇到一定困难,恰逢春节假期,各地门店陆续放假。

截至该通报发布,童程童美公司各主要负责人仍然在一线处理相关事宜,包括公司董事长韩少云、总经理唐晓澜、财务团队等在内的高层管理人员,以及部分地区校区负责人,他们积极配合各级政府有关部门处理相关事宜,积极筹措资金,积极回复处置各种反馈。

通报还公布了目前有超过120家门店在正常经营,可在春节假期后正常复课。其他门店,公司正在积极处置。

不过,据某授课老师反映,一些学员家长发现,上述门店中有一部分没有正常营业。

目前,童程童美创始人、董事长韩少云还深陷“卷钱跑路”“不在国内”的传闻。

公司因何原因陷入财务危机,为何不给员工如期发放工资和缴纳社保,为何突然解散群聊,如何保障学员正常复课,目前有何解决方案?带着诸多疑问,《国际金融报》记者联系上了韩少云。

不过,韩少云并未回复记者给出的问题,仅向记者回复“忙完会联系”,随后向记者发送了两份文件:《致家长的一封致歉信》《致全体同事的一封致歉信》。此后,记者多次尝试联系韩少云未果。

《致家长的一封致歉信》显示,因受经济大环境的影响,公司经营出现了严重的问题,销售收入从去年下半年开始下降浮动很大,使一半的培训中心陷入了亏损。公司及时采取了降本增效措施,但公司现金储备不足,市场没有好转,公司陷入财务危机和困境。不得不停止大部分中心的运营和服务。

童程童美为在读学员提供了几项持续服务,包括选择就近校区完成学习,选择合作的同业机构继续完成学习,为寒假营地和比赛活动保留一定服务资金等。

《致全体同事的一封致歉信》显示,由于财务状况持续恶化,公司已无法如期发放去年12月份的工资,也无法按时缴纳社保和公积金。童程童美制定了几项补偿方案,包括将正在使用的办公电脑无偿分配给员工,作为部分工资的补偿。全力协助各位同事申领失业保险金等。

童程童美在上述致歉信中还表示,正在和投资人持续对接谈,如果有新的投资注入,将陆续再次通知和欢迎员工回归上班。

据了解,童程童美深陷财务危机后,有不少同业教培机构提出承接学员的计划。上海某学员家长向记者展示的短信显示,上海有关部门已协调某青少年编程机构捐赠公益课时,同时还在协调更多同业机构参与公益捐助。同时,公益课时兑换不解除消费者与“童程童美”的合约关系,消费者仍有对“童程童美”的债权追诉权利。


面临美股退市风险


童程童美有何来头?

据其官网介绍,这是一家专注少儿编程的教育公司,公司成立于2015年,目前已在美股纳斯达克上市,国内200多家直营中心遍布北京、上海、广州、武汉等50多座城市,学员人数合计超过21万,公司首席教育官韩少云,亦是公司创始人兼董事长。

天眼查信息显示,北京童程童美科技有限公司是北京童程时代科技有限公司的全资子公司,两家公司法定代表人和董事长均为韩少云,韩少云名下担任高管的企业共有55家,包括担任达内时代科技集团有限公司法定代表人、经理的职务。

“当初看中的是其在少儿编程教培领域的头部地位”,一位授课老师向记者肯定了该机构曾经的辉煌经历。

公开资料显示,达内教育成立于2002年,2014年4月在纳斯达克交易所上市,成为中国第一家在美国上市的IT培训企业。“童程童美”是达内教育于2015年推出的少儿编程教育子品牌。2024年2月27日晚间,达内教育在美股盘前发布公告称,公司名字变更为童程童美。

2024年上半年,童程童美营业收入为6.04亿元,归母净利润为-1.15亿元,同比下降168.24%。

截至1月16日美股收盘,童程童美报0.316美元/股,大跌20.25%。由于股价连续大跌,童程童美1月8日公告称,于1月3日收到纳斯达克市场最低买入价要求的通知。根据纳斯达克上市规则,连续30个工作日股票收盘价低于1美元,被视为违反了最低买入价要求。并给予180天的整改期来重新满足这一要求,若整改未果,将可能触及退市程序。

上海汉盛律师事务所国际业务部合伙人梁邵东律师告诉《国际金融报》记者,一家连锁品牌运营机构,一般在出现严重财务问题导致员工欠薪及损害消费者权益时,应该早已显现过财务隐患的征兆。既然上述公司在美上市,那么其之前的财务披露数据是否存在问题、是否尽到了《美国1934年证券法》持续信息披露义务及《2002年萨班斯-奥克斯利法案》(Sarbanes-Oxley Act, SOX)中规定的公司高管对所签署公司的财务报告准确性、完整性责任,以及是否符合美国公认会计准则要求等也是值得探讨的问题。

梁邵东认为,如果查证确实存在财务报告虚假陈述或重要信息隐瞒等问题,不仅涉案公司可能面临股东集体诉讼(Class Action)及民事索赔,签署财务报告的高管个人也可能面临刑事指控或民事责任。

图片


如何维权和规避风险


目前,受童程童美负面事件影响,各方维权的动作还在持续。

康德智库专家、万商天勤(上海)律师事务所合伙人、高级合规师朱永红在接受《国际金融报》记者采访时表示,学员家长应当从四个方面进行维权:
一是与机构负责人沟通,要求其就正常上课给出课程表或者就退费问题给出明确的解决方案,并注意取证,如聊天记录、通话录音等;

二是向市监局、消费者协会、教育局等部门投诉,寻求帮助,督促机构退费;

三是根据教育培训服务合同起诉机构,同时向法院申请财产保全,要求机构承担民事责任;

四是若认为该机构存在诈骗嫌疑,可向当地公安机关报案,追究其刑事责任。

朱永红表示,授课老师若与机构协商发放工资、补缴社保无果,可向劳动争议仲裁委员会申请仲裁,依法维护自己的合法权益。

对于非学科类培训机构陷入财务危机,朱永红认为有三方面原因:

一是一些教培机构在短时间内大幅扩张,却没有扎实的运营模式和可持续的商业策略;

二是校外教培机构基本上依靠预收费模式维持现金流,一旦新生续费不足,现金流就会断裂;

三是非学科类校外教培机构由多个部门负责监管,分散式的监管模式导致监管力度不足。

朱永红建议家长在替小孩选择非学科类培训机构时,首先要关注证照是否在有效期内;其次是选择合适的缴费方式,避免一次性大量缴纳学费;最后要时刻关注教培机构的口碑、经营状况等,如发现机构存在频繁更换教师、拖欠工资等异常情况,可及时与机构沟通或者选择退费。



记者 夏悦超