广汽与华为项目暂定名“GH”,注册资本15亿元

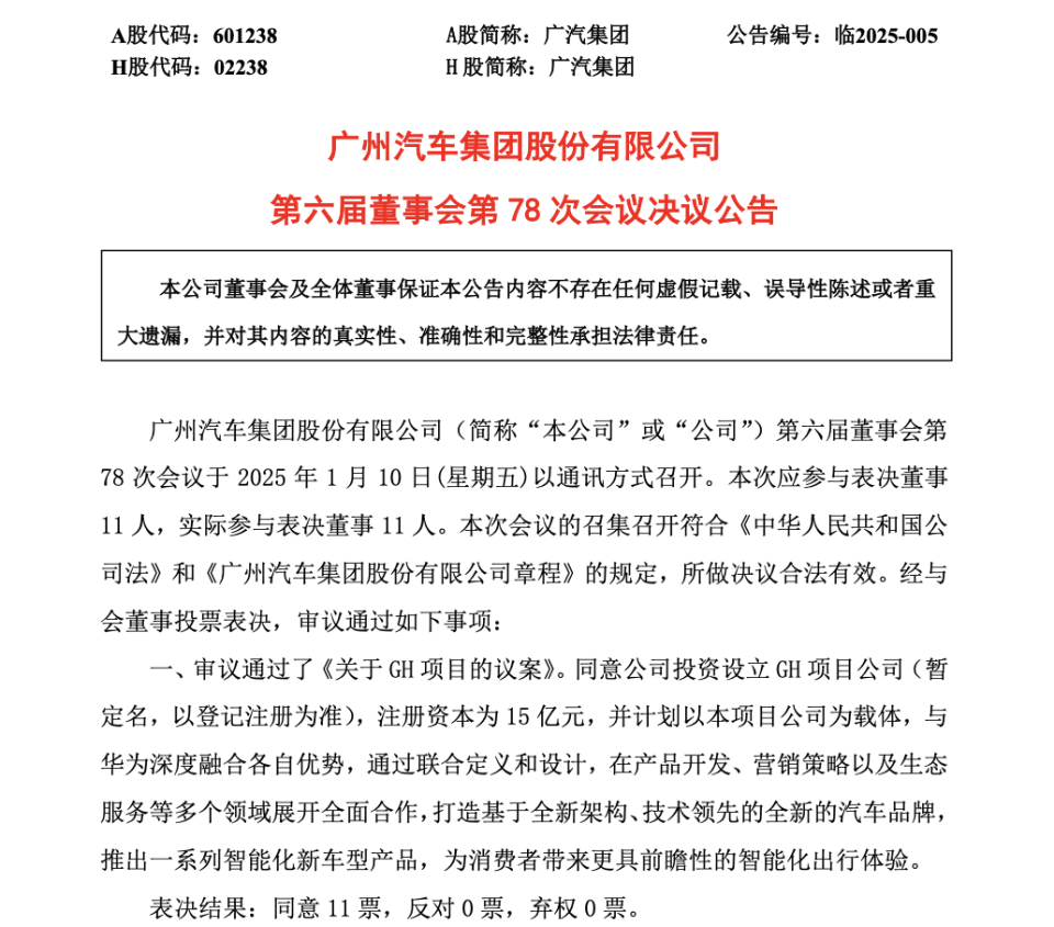
1月10日,广汽集团审议通过了《关于GH项目的议案》。同意公司投资设立GH项目公司注册资本为15亿元。并计划以该项目公司为载体,与华为深度融合各自优势,通过联合定义和设计,在产品开发、营销策略以及生态服务等多个领域展开全面合作,打造基于全新架构、技术领先的全新的汽车品牌,推出一系列智能化新车型产品,为消费者带来更具前瞻性的智能化出行体验。广汽集团同时表示,GH项目为暂定名,以登记注册为准。

2024年11月30日,广汽与华为在广州白云国际会议中心签署了深化合作协议。广汽集团将在传祺埃安昊铂之外,打造一个全新的高端智能新能源汽车品牌。广汽集团将以新品牌为载体,与华为发挥各自优势,通过产品开发、营销及生态服务等领域的合作,为用户带来领先的智能化体验。

2024年,广汽集团累计销售汽车200.3万辆,其中出口12.7万辆,同比增长67.6%。2025年,广汽集团将在2024年销售200万辆的基础上,努力挑战年度销量增长15%的目标。

图片

文、图/广州日报新花城记者:周伟力

广州日报新花城编辑:龙嘉丽