《自然·神经科学》:颠覆认知!科学家发现,突触发育和修饰并非必需小胶质细胞

*仅供医学专业人士阅读参考

图片


图片

神经元是神经系统的基本结构和功能单位,突触则是连接神经元的重要桥梁。在大脑发育过程中,神经元之间的突触快速形成和消失,随着神经元活动的进行,突触连接得到完善,突触特性也逐渐成熟。在突触的发育和成熟过程中,小胶质细胞扮演了非常重要的角色。


现如今,大多数小胶质细胞相关研究,都集中在海马CA1区、感觉皮质和外侧膝状体核(LGN),是通过构建小胶质细胞受体缺陷小鼠,或者使用药物清除小胶质细胞来完成的。但是这些干预也可能影响其他细胞或机制的进行。


为了更准确地表明小胶质细胞在突触发育中的作用,来自爱丁堡大学的研究团队构建了小胶质细胞缺失的转基因小鼠(Csf1r∆FIRE/∆FIRE),探索了在没有小胶质细胞情况下的突触发育情况。


令人惊讶的是,之前认为需要小胶质细胞参与的几种突触发育和修饰,竟然都可以在无小胶质细胞的情况下进行


即使从出生开始就没有小胶质细胞,小鼠的海马CA1区和躯体感觉皮质的固有属性依然保持正常,突触发育也能够正常进行,某些大脑网络的稳定性并没有受到影响,视觉信息也照常进行处理


这大脑发育的适应性也有点太吓人了!


研究结果发表在《自然·神经科学》杂志上。


图片


Csf1r∆FIRE/∆FIRE小鼠是Csf1r基因启动子元件删除的纯合小鼠,终生缺乏小胶质细胞,但是仍然具有循环单核细胞和其他驻留在中枢神经系统(比如血管周围)的巨噬细胞。


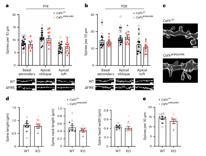
Csf1r∆FIRE/∆FIRE小鼠中,RNA-seq等方法已经确认过小胶质细胞特征基因几乎完全消失。但是在这样的情况下,小鼠海马CA1区和躯体感觉皮质的突触数量、突触密度和树突棘形态都保持正常。微型兴奋性突触后电位测量显示,突触功能也没有受到影响。这就和之前报告过的研究结果大相径庭。


图片

小胶质细胞缺失没有对海马突触密度或特性产生影响


对于神经递质受体含量和突触前功能,以及突触处诱导的长时程增强作用和长时程抑制作用,Csf1r∆FIRE/∆FIRE小鼠也与对照组小鼠表现类似,海马CA2区椎体神经元的固有生理特性,比如静息膜电位、输入电阻、动作电位阈值等,也没有什么变化。也就是说,大脑的突触发育、突触特性和神经元功能,都在小胶质细胞缺失的情况下正常进行了。


还有一些研究认为小胶质细胞依赖于补体系统介导突触丢失,与LGN中视网膜神经节细胞的轴突精细化有关。于是,研究人员检查了Csf1r∆FIRE/∆FIRE小鼠的LGN,观察结果显示,虽然在小胶质细胞缺失条件下补体系统成分的表达确实受到影响,但是小鼠的视网膜输入特异性分离表现正常说明轴突精细化正常进行了


图片

小胶质细胞缺失小鼠轴突精细化正常


小胶质细胞还参与了初级体感皮层桶状区域突触的精细化,但是在Csf1r∆FIRE/∆FIRE小鼠中,桶状区域的正常解剖结构和突触发育并未受到显著影响,突触传递、突触标记和组织结构都保持正常,仅在早期发育时期对突触动力学产生微弱影响(突触反应的衰减时间缩短),但是在小鼠出生后第42天,差异消失。


虽然有研究认为小胶质细胞缺失与癫痫易感性相关,但是在Csf1r∆FIRE/∆FIRE小鼠癫痫诱发实验中,与对照组小鼠相比,癫痫发作的潜伏期和持续时间没有显著差异。大脑区域之间的长距离连接表现正常。


图片

星形胶质细胞发生变化


当然,不可避免的,Csf1r∆FIRE/∆FIRE小鼠的星形胶质细胞出现了一些微弱的变化。基因表达分析显示,有10个基因表达水平发生变化,但变化水平均不太高,免疫反应性略有增加。单核RNA测序表明,小胶质细胞缺失对神经元的转录谱没有显著影响。


总体而言,研究证明,缺乏小胶质细胞生长的小鼠在一些重点关注区域中都表现出非常正常的突触密度和突触发育。研究人员认为可能是功能失调的小胶质细胞激发了大脑的适应能力。


参考文献:

本文作者|王雪宁