脑动极光上市:市值42亿港元,半年亏1.1亿 北极光投资收获IPO

图片

雷递网 雷建平 1月8日

脑动极光医疗科技有限公司(简称:“脑动极光”,股票代码为:“06681”)今日在港交所上市。

脑动极光发行价3.22港元,发行181,112,000股,募资总额5.83亿港元。

图片

脑动极光开盘价为3.22港元,与发行价持平;收盘价为3.33港元,较发行价上涨3.42%;以收盘价计算,公司市值为42.17亿港元。

上半年营收5189万 亏损1.14亿

图片

脑动极光成立于2012年,是一家认知障碍数字疗法市场的企业,致力于将脑科学研究成果转化为数字疗法产品。

脑动极光的产品管线涵盖由血管疾病、神经退行性疾病、精神疾病及儿童发育缺陷等诱发的广泛的认知障碍的测评和干预。以企业核心产品为例,脑功能信息管理平台软件系统是一款以循证医学为基础的医疗级数字疗法产品,也是中国首款获得监管批准的认知障碍数字疗法产品。

除系统外,目前脑动极光还有另外三款产品已在中国获得监管批准,分别为基本认知能力测验软件(BCAT)、认知能力辅助筛查评估软件(SAS)及阅读障碍辅助筛查评估软件(DSS)。

图片

另有一款产品已于欧盟获得监管批准(即认知功能障碍治疗软件)以及六款候选产品处于临床前和临床开发或注册过程的不同阶段。

图片

招股书显示,脑动极光2021年、2022年、2023年营收分别为230万元、1129万元、6720万元;毛利分别为130万元、330万元、3206万元;期内亏损分别为7亿元、5亿元、3.59亿元。

图片

脑动极光2024年上半年营收为5189万元,上年同期的营收为2441万元;毛利为2452万元,上年同期的毛利为1210万元;期内亏损为1.14亿元,上年同期的期内亏损为2.35亿元。

图片

脑动极光2021年、2022年、2023年经调整净亏损分别为5470万元、1.17亿元、1.49亿元。脑动极光2024年上半年经调整亏损为7884万元,上年同期的经调整亏损为7103万元。

图片

截至2024年6月30日,脑动极光持有的现金及现金等价物为5591万元。

北极光投资是股东

图片

脑动极光执行董事分别为谭铮、王晓怡博士;非执行董事分别为李思睿、李明秋女士、邓锋;独立非执行董事分别为林晓波、段涛博士、李月中。

图片

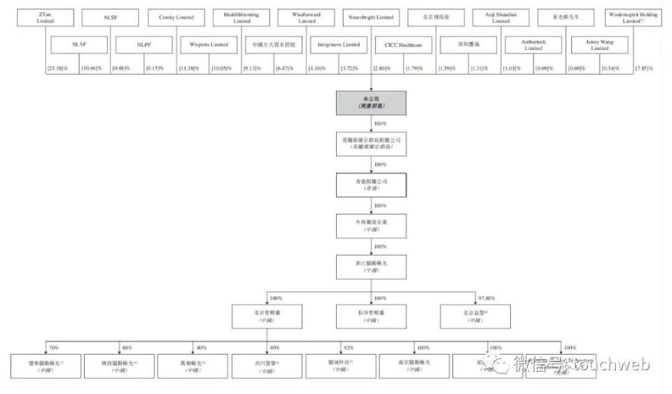
IPO前,谭铮旗下ZTan Limited持股为25.38%,李明秋女士旗下Crusky Limited持股11.38%,王晓怡博士旗下Wispirits Limited持股为10.05%,Healthblooming Limited持股为9.13%,Wisdomspirit Holding Limited持股为7.85%,中国方大资本控股持股为6.47%;

图片

IPO前,脑动极光持股情况

Wiseforward Limited持股为4.1%,Integriness Limited持股为3.72%,Neurobright Limited持股为2.8%,CICC Healthcare持股为1.79%,北京飞马旅持股为1.59%,深圳沣瑞持股为1.31%,Anji Shundian Limited持股为1.03%;

图片

Ambertech Limited持股为0.69%,黄光伟持股为0.69%,Jenny Wang Limited持股为0.34%,NLSF持股为0.88%,NLVF持股为10.66%,NLPF持股为0.15%。

图片

IPO后,ZTan Limited持股21.75%,Crusky Limited持股9.76%,Wispirits Limited持股为8.61%,Healthblooming持股7.83%,Wisdomspirit Holding持股为6.73%,中国方大资本控股持股为5.54%;

图片

IPO后,脑动极光持股情况

Wiseforward Limited持股3.51%,Integriness Limited持股3.18%,Neurobright持股为2.4%,CICC Healthcare持股1.54%,北京飞马旅持股1.36%,深圳沣瑞持股1.12%,Anji Shundian Limited持股0.88%;

Ambertech Limited持股为0.59%,黄光伟持股为0.36%,Jenny Wang Limited持股为0.29%,NLSF持股为0.75%,NLVF持股为9.14%,NLPF持股为0.13%,其他股东持股为13.54%。

极光创投创始管理合伙人邓锋表示:“脑动极光是中国认知障碍数字化疗法的先行者。公司初创之际,脑科学数字疗法尚处于概念阶段。自2016年起,北极光创投有幸与脑动极光携手,陪伴并见证团队一步步成长。”

———————————————

雷递由媒体人雷建平创办,若转载请写明来源。