百度才出了「AI搜」,是不是掉队了?

国外不少大模型都开始结合AI做自己的AI搜索,而国内的搜索巨头百度,最近终于姗姗来迟。这篇文章,我们看看作者的分析,百度的AI搜索功能,到底怎么样。

图片

百度近日在搜索Web端首页推出了全新的「AI搜」功能,这是百度搜索改版升级的重要一步。今天一起来看看「AI搜」这个新功能。

一、什么是百度「AI搜」?

「AI搜」是一个基于百度文心大模型打造的桌面端AI搜索引擎,旨在为用户提供更加智能、高效、无广告的搜索体验。

它集合了AI搜索、智能创作、思路启发等多种超级生产力工具,满足用户在日常搜索、问答、学习探索、办公创作等多方面的需求。

产品入口:

图片

产品首页:

图片

看到这个界面和标志觉得很熟悉,这不就是之前的「百度AI助手」吗?这次升级版,并且升级了名字,成为了最新的热门功能,「AI搜」!

二、让我们一起看看百度“AI搜”的核心功能

主要的功能总结归纳成为了4个模块:分别是如下:

图片

① 智能创作功能模块

  • 办公写作
  • 教育学习
  • 创意文案
  • 写作工具

图片

② 画图修图功能模块

  • 变清晰
  • 去水印
  • 换风格
  • AI扩图
  • 一键画同款

图片

③ AI阅读功能模块

  • 文档上传解析
  • 图片上传解析
  • 网址上传解析

图片

④ 智能体接入和调用功能模块

  • 可自主选择不同的智能体
  • 创建智能体
  • 搜索智能体
  • @智能体
  • 话题搜索结果右侧栏展示推荐智能体

图片图片

优势1:话题探索与问题解决

“AI搜”基于文心大模型,能够深入理解用户的问题和需求,提供权威、专业、高度相关的话题探索和问题解决服务。通过精细的需求分析和拆解,自适应地进行检索调度规划,索引权威可信的结果,组织生成准确的答案。

图片

回复的每句话都有出处和来源,并通过浮窗展示,引用部分有数字小标,点击可直接跳转至出处,查看原始信息。

图片

右侧展示【灵感探索】,有更多关于话题的探索,提供引导预设问题,每个问题都可以点击,并在左侧对话区域进行搜索后回复。

图片

根据话题推荐的智能体功能比较实用,是一个亮点。

图片图片

优势2:无广告干扰

“AI搜”承诺无广告干扰,确保用户能够专注于搜索结果,提高搜索效率。亲测无广告,这是搜索的全新模式,未来如果要在这种产品上打广告,至少也应该是以「智能体」的形式出现,先给用户输出价值,提供内容,然后让人心服口服去了解服务背后的产品,最后才是转化和购买。

也就是企业智能体,这种合作模式在豆包上已经有一些了。

优势3:支持创建用户专属智能体

“AI搜”提供了智能体入口,用户可以通过创建自己的智能体,实现与不同智能体的交互。

在智能体展示和选择页面-右上角-点击【创建智能体】,就能跳转到文心的智能体成就页面。

图片

只需要简单几步就能创建属于自己智能体。

图片

智能体基于百度文心大模型,能够执行指定任务,如智能客服、语音交互、数据分析等,为用户提供定制化、高效率的AI解决方案。

用户可以在对话框中通过“@”方式与不同的智能体进行交互,获取专业、个性化的回复。

但是默认的都是这4位,应该需要根据用户搜索的话题进行智能化推荐,再加上一个「换一换」的功能,或者有一个简单的「筛选」功能。

图片

不管我输入什么话题,@能选择的智能体永远都是这4位,不可思议。

图片图片

三、“AI搜”的技术支撑与生态融合

1、文心大模型

“AI搜”基于百度文心大模型,该模型是百度在人工智能基础模型领域的重要成果,拥有强大的自然语言处理、文本生成、逻辑推理等能力。

2、内容生态融合

“AI搜”已经与百度搜索引擎、百度健康、百度律临、百度文库、百度教育等多个内容生态打通,确保搜索结果的可靠性和权威性。

图片图片

图片

四、关于AI搜索的三点认知‌

1、AI搜索成为新趋势‌

随着人工智能技术的快速发展,AI搜索正逐渐成为互联网搜索领域的新趋势。全球范围内,AI搜索的市场化和用户普及在逐步加速,有望带来新一轮用户体验革命‌。

图片

这几款产品,你用过哪些?‌

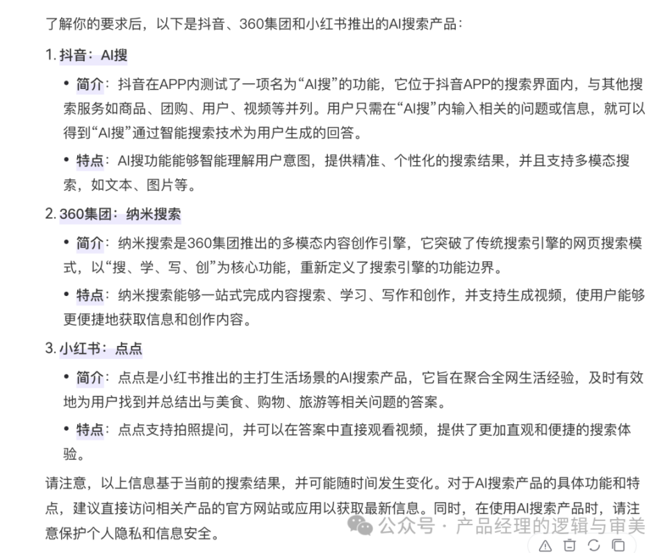
2、知名企业纷纷入局‌

近期,360集团、抖音、小红书等知名企业也纷纷推出AI搜索产品,市场竞争日益激烈。这些企业的加入,进一步推动了AI搜索市场的繁荣和发展。

图片

3、百度巩固领先地位

百度作为搜索领域的领军企业,推出“AI搜”新功能,旨在巩固其在搜索领域的领先地位。通过技术创新,百度不断提升用户体验,满足用户日益增长的搜索需求。

五、总结

经过初步测试,“AI搜”功能强大,搜索结果准确、权威,且无广告干扰,还是比较受欢迎的。

未来,希望百度能继续优化“AI搜”的功能和性能,为用户提供更加智能、便捷的搜索服务。随着技术的不断进步和市场的逐步成熟,预祝百度在AI搜索领域取得更大的突破和成就。

本文由人人都是产品经理作者【Echo 产品论】,微信公众号:【产品经理的逻辑与审美】,原创/授权 发布于人人都是产品经理,未经许可,禁止转载。

题图来自Unsplash,基于 CC0 协议。