AI帮我读论文,哪家强?

图片

出品|虎嗅科技组

作者|余杨

编辑|苗正卿

头图|视觉中国

学生交完期末答卷,打工人写完年终总结,各自奔赴跨年现场,一年又过去了。

这一年,AI改变了很多行业的生态,从业者的状态,尤其是在内容创作领域。世界开了巨大的AI“夸夸群”,称赞AI“伟力”的文案几乎成为互联网信息污染的一部分。

12月初,各家大模型相继推出“数学版”,随后的测评中,数学和物理能力也成了大模型基准性能测试的“必考题”。

但在人文社科领域,似乎石子打在浪花上,旋即消失。新闻人用AI写新闻,怕写出假新闻;人文人用AI写论文,车轱辘话来话去,几经折腾,还得自己动笔。

今天,聚焦AI的短板,从加速学习这个维度,看看各家AI有哪些“拿手菜”,给各家大模型做个“AI画像”。

具体思路如下:

让AI帮我读一份人文社科学术论文,看看各家的解读分别有什么特点。

具体的操作是,上传一篇pdf格式的论文附件,输入prompt:帮我解读一下这篇文档。

参与测评的玩家则有:Kimi、豆包、Deepseek、ChatGPT、智谱清言。

Kimi

首先是Kimi,文档附件是题为《短视频创作中的传统文化对外传播——以李子柒为例》的论文,字数约6000。输入“帮我解读一下这篇文档”。

当我上传完文档后,Kimi先解析了几秒钟,发出prompt29秒后,Kimi给我总结了如下内容。

图片

图片

kimi的阐释框架和论文框架一致,根据段落内容进行了总结,大体上逻辑清晰,简单明了,对于文档中的敏感词则自动规避,最后还对论文做了短评。

豆包

豆包同样经历了解析程序,但解析的同时,我注意到,豆包识别出了0.9万字。而在word里,算上参考文献,也才6862字。

图片

发送prompt后,同样的程序,豆包只花了20秒。具体内容如下:

图片

图片

图片

与kimi相比,豆包在框架的基础上做了纵深的推进,引言部分的背景与现象概括更加具体;二级标题下的具体例证也得到了呈现,可以视作原论文的微缩版;与时政有关的内容有所规避但也保留了大致面貌,整体更为翔实。不过,豆包并没有对这篇论文作出评价。

而当我无意中把鼠标放在pdf页面上时,出现了如下图所示的功能引导。

图片

豆包支持对文档局部内容进行AI搜索、解释、翻译和“问问豆包”。

试想一下,也就是说,第一,如果文档是外文,可以在阅读中让豆包翻译成浏览器系统语言,相当于在AI工具里加了一个buff;第二,如果文档里有很难读懂的段落,或许也可以直接让豆包翻译成“人话”。

DeepSeek

日前大热的DeepSeek,让我吃了闭门羹。无论是换成word格式还是文本,DeepSeek都拒绝工作。

图片

ChatGPT

ChatGPT似乎不支持pdf格式的文件,我上传后显示让我直接提供文档内容。换成word格式也是如此。

图片

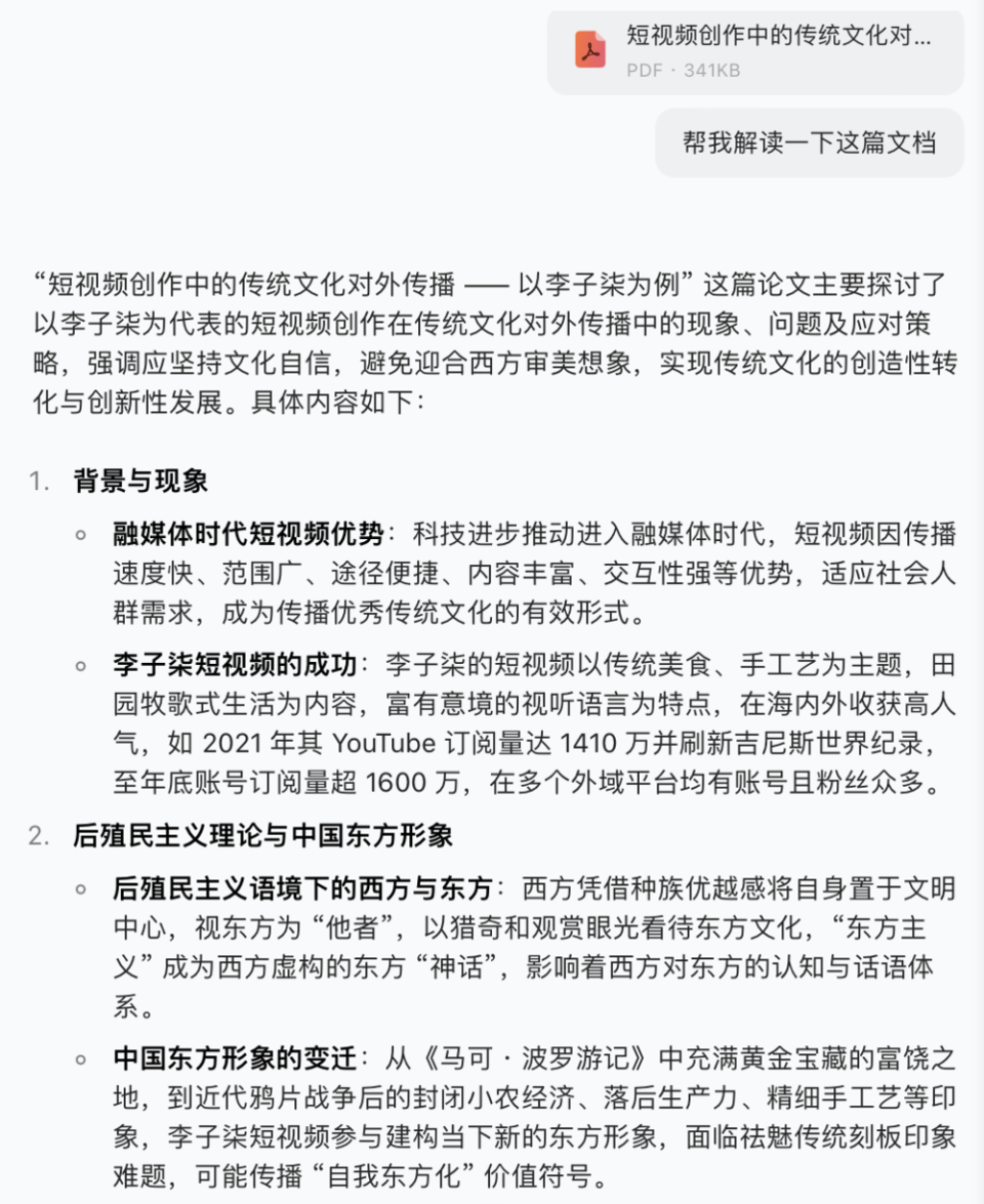
为了测评的顺利进行,我复制了文本给ChatGPT,23秒之后,我得到了以下内容:

图片

图片

可以看到,ChatGPT并不按常理出牌,它像kimi一样有头有尾,呈现出带有“主体性”风格的叙述语言,在论文的第3部分,非常聪明地把论文框架里“结构化的内容传播”解读为通俗性的“视频内容分析”,对框架进行了“解读”。第4部分的“对外传播的风险与挑战”也是智能解读出来、并非原文框架的内容。

让ChatGPT读中文,可能确实为难了点,在对话框的最下面,它也诚实写到“ChatGPT也可能会犯错。请核查重要信息。”。

但从结果看,ChatGPT也解读得不错,还添加了一些创造,比如“慢工出细活”的传统美学,就是论文原文中没有的内容。

智谱清言

再看看智谱清言,23秒钟后,我得到了以下回答。

图片

图片

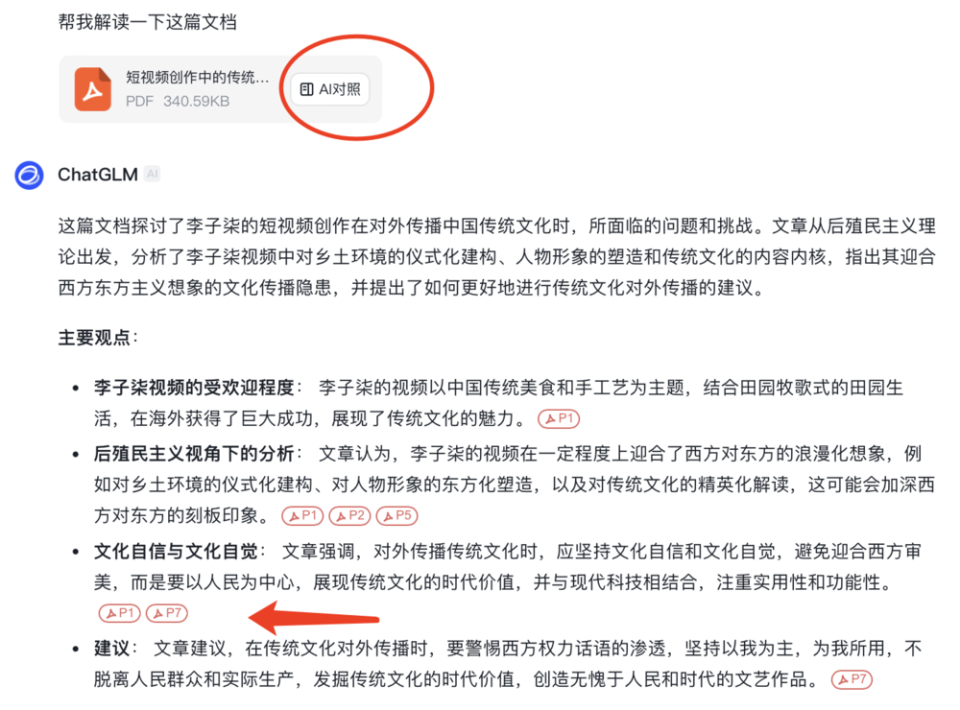
智谱清言的总结有头有尾,核心内容包括主要观点、文章结构、文章价值几个部分。总体而言,智谱清言更加像一篇“解读”,而不是文章内容的照搬照抄。

事实上,在组织prompt语言时,我也确实有考虑到这一点,因而选用了“解读”,而不是“总结”。

此外,在每一句话的末尾,智谱清言都加了尾注,点击注释,会跳转到论文中的具体段落,即:“我从哪里得出的结论”。主打一个有凭有据。

如果文档内容再长一些,这个功能可能会提供更多的便利,发挥更大的价值。

图片

但是,这种跳离常规论文框架的创新性“解读”方式所产生的内容是不是经得起推敲,也是值得考虑的问题。

另外,智谱清言也具有“AI对照”的功能,点开后,支持引用、改写、解释、总结和翻译

图片

总结

  • Kimi在处理《短视频创作中的传统文化对外传播——以李子柒为例》这篇论文时,能够快速解析文档并给出总结,内容简洁,有头有尾,能够抓住文档的核心要点。

  • 豆包在字数统计上可能存在误差,但其总结内容更为详细、丰富、具体,具备对文档局部内容进行AI搜索、解释、翻译和“问问豆包”的功能,这为用户提供了额外的便利。

  • DeepSeek对敏感词可能过于“敏感”,不一定能正常工作。

  • ChatGPT不支持直接处理PDF文件,需要用户提供文档内容。在处理中文内容时,也能够给出不错的解读,并且添加了一些创造性的内容,尽管有些内容并非原文所有。

  • 智谱清言在解读论文时,提供了类似“解读”的回答,而不仅仅是内容的复制粘贴。回答中,每句话都附有尾注,可以直接跳转到论文的具体段落,这一点对于需要准确引用的用户来说非常有用。同时,智谱还具备“AI对照”功能,支持引用、改写、解释、总结和翻译,未来可期。

从时间成本上看,各家大模型耗时相差不大。

从使用程序上看,都要经历上传文档-解析文档-输入prompt-等待解读-核查信息的过程,豆包和智谱清言还支持对文档内容的精细化操作。

就AI画像来看,Kimi更像一个“理工人”,他擅长数学和推理,对中文没那么细心,但胜在简洁聪明。豆包有着较为完善的AI工具集成生态,灵动的边界和强大的系统力。而智谱清言对中文有着精准的语言理解能力,也非常适合“辅助写作”。

这也提示,各家大模型支持的文件格式不同,功能板块也有差异,擅长的领域也不同。在选择AI工具时,根据自己的具体需求,来选择最合适的AI模型。

或有差错,但瑕不掩瑜。因为更重要的是,“一目十行”不再是少部分天才的特权,AI将打开魔盒的钥匙,递到了普通人手里。

本内容为作者独立观点,不代表虎嗅立场。