意外发现的“兼职”酶!Science|蛋白ALAS1的新作用,意外推动小RNA疗法的新纪元

在科学的世界里,有时候最令人沮丧的结果反而成为最大的发现起点。最近,来自纪念斯隆-凯特琳癌症中心和西奈山伊坎医学院的研究人员经历了一次这样的惊喜时刻。他们原本以为,当从细胞中去除一种名为ALAS1的蛋白时,microRNA(微小的调控RNA)水平会下降。但实验结果却完全相反——microRNA竟然增加了!这一违反直觉的发现不仅揭示了ALAS1的一个未被认识的功能,还为改进使用小RNA来沉默致病基因的疗法带来了新的希望。


如果我们把细胞比作一个繁忙的工厂,那么ALAS1就像是一个技术娴熟的操作员,通常只负责生产线上的某一部分任务——比如血红素的生产。但是,科学家们突然发现,这个操作员还在悄悄地管理着另一条生产线——调节microRNA的生成。


这就是ALAS1的故事。它不仅帮助制造血红素,还在细胞质中扮演了一个全新的角色:通过抑制负责信使RNA(mRNA)降解的成熟Argonaute效应复合物的组装,从而限制microRNA的积累。这种新功能与它在血红素合成中的典型作用无关,就像一位熟练工突然掌握了另一项技能一样让人惊讶。


图片


相关研究结果发表在2024年12月20日的Science期刊上,论文标题为“Noncanonical role of ALAS1 as a heme-independent inhibitor of small RNA–mediated silencing”。


通讯作者Eric Lai博士指出:“有时候你会做一个实验,你认为你在测试一个想法,但当它没有按照你的计划发展时,它可能会让你找到其他更有趣的东西。”第一作者Seungjae Lee博士补充说:“这告诉我们,ALAS1除了帮助制造血红素外还有另一项任务,这是没有人意识到的。”


那么,什么是microRNA呢?它们就像是细胞内的小警察,只有21或22个核苷酸长,能够与特定的mRNA结合并抑制其表达。科学家们利用这一特性开发出可以沉默导致特定疾病的基因的小RNA药物。


图片对血红素生物合成突变体中的RISC组装进行表征特征


例如,第一种siRNA(小干扰RNA)药物patisiran于2018年获得美国食品药品管理局(FDA,Food and Drug Administration)批准,用于治疗一种名为遗传性转甲状腺素蛋白淀粉样变性(hereditary transthyretin amyloidosis)的衰弱性遗传疾病。此后,更多siRNA药物被批准,还有一些正在临床试验中。医生们看到了开发针对罕见疾病和更常见疾病的siRNA药物的巨大潜力,这些药物有时被称为RNAi药物,意味着它们通过干扰mRNA的积累来发挥作用。


一种兼职的酶


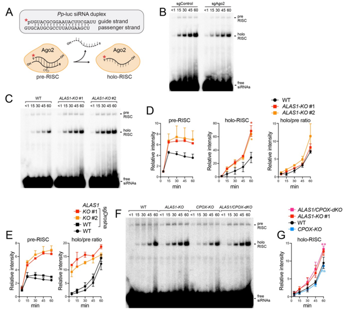
在Lai实验室中,研究人员发现,当从细胞中去除ALAS1后,microRNA的数量显著增加。进一步实验表明,去除血红素生物合成途径中的任何其他酶都不会影响microRNA水平。这意味着ALAS1确实有一个“兼职”功能,在microRNA调控中发挥重要作用。


Lai博士形象地比喻道:“我们可以把这看作是一种‘兼职’功能。在这项研究中,我们发现ALAS1具有调节microRNA的秘密作用,而这种作用与它在血红素合成中的正常工作无关。”


有潜力使siRNA药物更好地发挥作用


为了验证这一发现的实际应用价值,Lai实验室与专门研究血红素调节和ALAS的同事们合作。他们在小鼠模型中进行了实验,发现去除肝细胞中的ALAS1会导致microRNA全局性增加,并且增强了另一种递送给小鼠的模型siRNA化合物的沉默活性。考虑到目前所有六种经FDA批准的siRNA药物都靶向肝脏中的肝细胞(毕竟肝脏是身体的过滤器),这一发现可能对现有药物的疗效产生重大影响。


巧合的是,其中一种siRNA药物givosiran就是用来关闭ALAS1以治疗急性肝卟啉症(acute hepatic porphyrias)的。Makiko Yasuda博士和Robert Desnick博士参与了这种药物的临床前和临床试验。由于针对ALAS1的siRNA在人体内有效且安全地发挥作用,这就为结合这种策略来增强其他siRNA药物提供了可能性。


Lai博士指出:“这种策略可能通用性地适用于任何siRNA。如果可以使siRNA药物更好地发挥作用,这不仅可以提升它们的成本效益,还可以减少副作用,并可能有助于靶向肝细胞以外的其他细胞类型。”


总之,ALAS1的“兼职”功能为siRNA疗法带来了新的希望。这一突破性的发现展示了基础科学研究如何为临床应用开辟新的道路,为未来的治疗方案提供了无限可能。科学家们的意外发现不仅揭示了ALAS1在microRNA调控中的秘密角色,也为改善siRNA药物的效果提供了理论支持,有望造福更多患者。


参考资料: